Showing 118 of 118on this page. Filters & sort apply to loaded results; URL updates for sharing.118 of 118 on this page
Basic Parts Of A Generator at Julie Felix blog
Power flow diagram of D.C. generator - YouTube
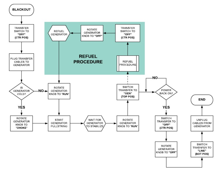
Flow chart of generator start-up sequence. | Download Scientific Diagram
Flow chart for the power generator simulation algorithm. | Download ...
Depiction of the Generator Creator flow. The basic steps include ...
Flow chart for generator control | Download Scientific Diagram
Step by step basic generator information – Artofit
Step by Step Basic Generator Information
Schematic diagram for fluid flow in the proposed generator | Download ...
Power Flow Diagram of DC Generator and DC Motor - Circuit Globe
Generator Flow Chart | PDF | Electrical Engineering
Basic Generator Function for Asynchronous Flows | Snippets | Borstch
Generator flow used in tests. | Download Scientific Diagram
Simple Generator Diagram Generator Principle Tutorial Electronics
How does a generator work? And more Q&As – STPEC
Single/Simple Loop Generator | Working Principle | Construction | Theory
How a Generator Works: Step-by-Step Guide
Generators and Transformers - Definition, Generator Principle, Types ...
Generator Diagram Simple
How Does a Generator Work: Simple Guide - Inverter and Generator Reviews
How To Turn A Motor Into A Generator Step By Step » Wiring Work
On Which Principle Does The Electric Generator Works - Infoupdate.org
How a Turbine Generator Works: Simple Explained - Inverter and ...
FREELY ELECTRONS: DC Generator - Working Principle - Construction ...
Construction And Working of a DC Generator | GeeksforGeeks
Diesel electric generator block diagram. | Download Scientific Diagram
Function Of Generator Class 10 at Zoe Walker blog
DC Generator | Construction and Working Principle - Engineeringa2z
Electric Generator Class 10 - Working, Principle, Diagram - Teachoo
Generator Principles: Types, Construction, Operation, and Energy Conversion
Fresh Water Generator Principle, Working, Line Diagram, Parts and ...
Example of the simplest generator flow. | Download Scientific Diagram
Example of simplest generator flow. | Download Scientific Diagram
Explain the work of an Electric Generator with a diagram.
Diagram Of An Electric Generator at Caitlin Shaeffer blog
gas turbine generator set operation and maintenance | PPT
Dc Generator Models : DC Generator: Working Principle & Diagrams – MRFBK
Natural Gas Generator Diagram
Function Generator Working Principle at JENENGE blog
How to start and stop the Fresh Water Generator [FWG] - Marine ...
PPT - DC Generator PowerPoint Presentation, free download - ID:3044907
Water Generator Diagram
Explain Working Principle Of Dc Motor And Dc Generator - Infoupdate.org
What's Working Principle Of A Diesel Generator - METCL
How Does A Generator Work – Mechanical To Electrical Power
Flowchart of bio electric generator usage in mode 5 by smart meter ...
Backfeed Basics for Safe Generator to Breaker Panel Connections ...
Simple Electric Generator Diagram
AI Flowchart Generator - Create Flowcharts from Text
AC Electrical Generator Basics- How Electricity is Generated - The ...
Generator Diagram
Emergency diesel generator (EDG) working principle - YouTube
PPT - THE GENERATOR PowerPoint Presentation, free download - ID:4967046
Generator working Principle and How to generator work
Schematic flow chart for electricity generation | Download Scientific ...
Generator Basics - Very Simplified description - YouTube
Power flow diagram of the proposed generator. | Download Scientific Diagram
Generator Installation Jacksonville, FL - Whole-Home Generators
Gas Generator Engine Flowplan. [1]. | Download Scientific Diagram
Simple Electric Generator Diagram Bigshot: Learn Power Generator
12 Essential Parts of DC Generator & Their Functions [PDF] | Generator ...
Basic Flowchart Maker
Free Flow Diagram Maker: Create Flow Diagram Online
Whole House Generator Schematic
The Diagram Shows A Simple Electric Generator That Keisha
flowchart, cycle diagram, process diagram, chart, flow chart, concept ...
Ai Flowchart Generator From Code
AI Workflow Diagram Generator
Signal-flow diagram of the generator model. | Download Scientific Diagram
How Does Synchronous Generator Works - YouTube
Electric Generator Flowchart 28703895 Vector Art at Vecteezy
Free Online AI Flowchart Generator
Generator Basics at Steve Courtney blog
Generator Basics | PDF
Generator Principles
PPT - UNIT - I D.C. GENERATORS PowerPoint Presentation, free download ...
Types of AC Generators - Inst Tools
PPT - Introduction PowerPoint Presentation, free download - ID:2144286
PPT - Innovations in Stirling Engine Technology: A Portable Power ...
Example of generators flow. | Download Scientific Diagram
DC Generator: Definition, Parts, Working Principle, EMF Equation
Electric Generators Basics
How to Build a Simple Electric Generator: Step-by-Step Diagram
What Does Generators Mean at Albert Phillip blog
AI Flowchart Generator: Create Flowcharts Instantly For Free
Inside a Generator: The Main Components Explained - iLearn Engineering®
How Generators Work & Produce Electricity
Principle Generator: Over 2,359 Royalty-Free Licensable Stock ...
Electrical Tutorial Chapter 5 Generators
Beginner's Guide to Generators: The Basics - Machines Lab
The 12 Best Free Flowchart Templates [+ Examples]
PPT - DC Machine PowerPoint Presentation, free download - ID:4602507
10 Best AI Flowchart Generators: A Complete Guide
Introduction to Electric Generators - The Engineering Projects
Features and Principles of Vacuum Generators - Technical Data | MISUMI ...
Explain with diagram step-by-step energy conversion in: Power plant ...
Figure 2 - from A Feasibility Study of Mini-Hydroelectric
Flowchart for determination of contribution of generators to buses ...