Showing 119 of 119on this page. Filters & sort apply to loaded results; URL updates for sharing.119 of 119 on this page
06 Snake Game | Python Programming on Hardware for Beginners - DFRobot ...
Python Code for Snake Game Using Pygame - Full Source Code Included
Python Projects | Create Snake Game Step By Step In Python For ...
Python Snake Game Tutorial for Beginners using Tkinter (Source Code)
How To Write Python Code for Snake Game using Pygame?
Algorithm and Flowchart for Snake and Ladder Game - Computer Science ...
🔴 Let's Build a Simple SNAKE Game Python Tutorial for Beginners (code a ...
How to make a Snake Game with Python | Python for beginners - YouTube
Snake game flowchart by Kendall Blair on Prezi
Snake Game in Python by TheSilverLining . on Prezi
How To Make A Python Snake Game at Dennis Fleming blog
Snake and Ladder Game Flowchart | PDF | Dice | Gaming
Snake Game Python Tutorial
How To Make Snake And Ladder Game In Python - Infoupdate.org
Create a Snake Game in Python using Turtle [Full Code Available]
GitHub - AzeemWaqarRao/Snake-Game-Python: A snake game using python ...
Snake Game in Python - Develop Snake Game Program - DataFlair
Snake Game Using Python - CodeWithCurious
Create A Simple Snake Game Using Python – peerdh.com
Learn How To Create A Python Snake Game Using Python IDE
Claude generated snake game with flowchart | Luis R Lopez (BS, BA, MS ...
Python Snake Game - Create a Snake Game using Turtle - TechVidvan
A Comprehensive Guide to Snake Game Python Code Development
CREATE A CLASSIC SNAKE GAME USING PYTHON TURTLE WITH KEYBOARD FUNCTION ...
Snake Game in Python - Using Pygame module - final.docx | PDF | Frame ...
Build Snake Game Using Python-1 | PDF | Python (Programming Language ...
Snake Game On Python | PDF
Create Snake Game in Python - Snake Game Program using Pygame - Python ...
A simple snake game written in Python using the PyGame library (https ...
Snake Game In PYTHON With Source Code - Source Code & Projects
Python Flowchart Symbols: Visual Guide for Beginners
Step-by-Step Guide to Build Python Snake Game with Pygame - DEV Community
How to Make a Snake Game in Python - The Python Code
Create Snake Game in Python | PDF | Python (Programming Language ...
Pythonade - Building a Snake Game with Python and Pygame
Create a Snake Game using Python | Complete Project with Source Code ...
Experience the Best of Python Gaming with this Snake Game | by Rinu ...
How To Create A Snake Game In Python Using Turtle - Python Guides
Snake Game in Python | PDF
Snake Game in Python | Create Snake Game in Python Using Turtle # ...
Snake Game Python | PDF
Simple Snake Game In Python With Source Code - Source Code & Projects
How to create Snake Game Using Python | Free Python Project with source ...
Python Snake Game Tutorial | PDF | Graphic Design
Snake Game Python Tutorial | Creating a Snake game with Python - YouTube
Create a Snake Game in Python using Turtle Module - PySeek
Snake Game in Python - Naukri Code 360
Making a Snake Game Where You're the Food in Python | Snake game ...
[Konsep Dasar] Flowchart | SNAKE GAME C\C++ - YouTube
How to create a snake game using python | pygame tutorial | WITH SOURCE ...
Python Snake Game Source Code | PDF | Computer Programming | Areas Of ...
Snake Game in Python - Using Pygame module - GeeksforGeeks
Snake Game In Python | 12 minutes | Pygame tutorial with source code ...
Making a simple Snake game in Python - DEV Community
classic Snake Game with python and pygame.pptx
PPT - “PEMBUATAN GAME YOUR SNAKE MENGGUNAKAN PYTHON(PYGAME ...
[Solved] Draw a flowchart to demonstrate how to play the snake and ...
snake game
Code in code::blocks: Part 1: Snake Game in C | Flowchart, Data ...
Canvas Snake Game Tutorial - The JayTray Blog
How to Make the Snake Game in Python: Hướng Dẫn Chi Tiết Cho Người Mới
How to Create a Snake Game in Python: Step-by-Step Guide
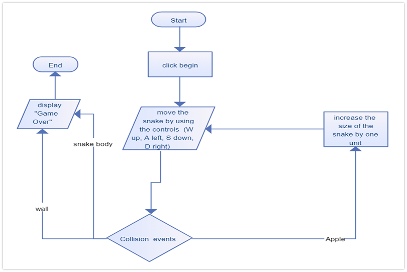
Snake Game Flow Chart | PDF
How to make Snake Game Using PyGame in Python?
Snake with Pygame tutorial | python programming
GitHub - DimaOanaTeodora/Snake-game: Snake game using Arduino UNO and ...
Raspberry Pi SenseHat Snake Game
How To Draw A Snake In Python
How To Play Snake In Python at Maddison Loch blog
Snakes And Ladders Flowchart at Kathryn Ono blog
Computer Programming Language: Snakes and Ladders Game Project in C
Snakes and Ladders Game Project in C | Code with C
Snakes And Ladders Game Project In C - Code With C
Create a Snake-Game using Turtle in Python - GeeksforGeeks
GitHub - saifahmed19/Sanke_Game: It is considered to be a skillful game ...
Assign no.1 Snake and ladder game.pdf - FAIGAO KAYE ANNE T. Assignment ...
Snake PY Game.pptx
GitHub - CIT-PROJECTS-2021/Python-snake-game
GitHub - Mohanraj-00/Classic-Snake-Game-Python: Learn how to create a ...