Showing 117 of 117on this page. Filters & sort apply to loaded results; URL updates for sharing.117 of 117 on this page
Supervised control flowchart for two modes of operation such as GC ...
Simplified flowchart of the control program. The three basic modes of ...
Flowchart of modes of control for PV/diesel-Battery Energy System ...
Flowchart for Modes of Operation in PV, BESS and SC System with ...
Flowchart of four operating modes | Download Scientific Diagram
draw a flowchart to show different modes of nutrition and its types ...
Full-sized flowchart detailing how document modes are chosen in IE11 ...
Flowchart of the operation modes and control strategies. | Download ...
Modes in RAPTOR Flowchart - TestingDocs
Flowchart of modes of control for Hybrid PV/Wind Energy System ...
Algorithm flow chart for the modes selection | Download Scientific Diagram
Flowchart of the two operating modes: Localization (left) and full SLAM ...
Central monitoring and control flowchart(refer table 4 for modes ...
Flowchart for Best Mode based approach | Download Scientific Diagram
Operation in Power-Flow Driven Modes
Flowchart Examples
Flowchart Symbols with Meanings | Complete Tutorial | EdrawMax
Flowchart of the proposed method with only 2 conditions to implement ...
Flow-chart representation of modes of operation. | Download Scientific ...
Flowchart Buttons and Settings | Download Scientific Diagram
Flowchart là gì? 4 bước xây dựng Flowchart hiệu quả
Flowchart Templates and Examples | Lucidchart Blog
Flowchart of the operation modes. | Download Scientific Diagram
Flowchart for the automatic mode | Download Scientific Diagram
How to Make a Flowchart for Programming | MiroBlog
Flowchart of determination of operation mode | Download Scientific Diagram
Tutorial-mode flowchart | Download Scientific Diagram
How to Draw an Effective Flowchart | Free Trial for Mac & PC | Business ...
Flowchart Template - SlideBazaar
Flowchart of mode manager. | Download Scientific Diagram
Different Types of Flowcharts and Flowchart Uses
Flowchart – Demo applications & examples
Flowchart for a troubleshooting process for a computer problem ...
Flowchart Template Flowchart Templates 50+ Flow Chart Templates Free
What is Flowchart Parallel Process? Importance, Uses, and Examples
Editable Flowchart Templates For Excel
How to Create a Flowchart Example with draw.io | The Requirements Engineer
How To Flowchart Programming - Design Talk
20 editable flowchart templates & examples | Gleek | Gleek
Flowchart of the automatic and manual photography modes. | Download ...
Types of Flowchart - Overview
Flow Chart Creator | Create Flowcharts & Diagrams | Colored Flowchart ...
Types of Flowchart — Overview
Flowchart of the mode decision process. | Download Scientific Diagram
How to Create a Flowchart in Word (A Step-by-Step Guide)
Flat Flowchart PowerPoint Template Designs - SlideGrand
Flowchart Symbols Explained From Basic To Advanced Boardmix - Free Word ...
Flowchart
Flowchart of the automatic mode of the proposed system. | Download ...
Flow chart of the training modes in a lesson. | Download Scientific Diagram
Code in code::blocks: Part 1: Library management in C | Flowchart and ...
Flow chart of two modes algorithm. | Download Scientific Diagram
Flowchart showing a detailed process of the proposed adaptive mode ...
Flowchart of the MODE algorithm. | Download Scientific Diagram
Flow chart of system under different modes of operation | Download ...
Flowchart illustrating how to determine the current mode. | Download ...
What is a Flowchart and its Types? - GeeksforGeeks
Flowchart Guide: 16 Types of Common Flowcharts
Operating modes selection flow chart for the proposed converter ...
The Flowchart of Mode of Operation. | Download Scientific Diagram
How to Create a Flowchart [Visual Guide + Free Templates]
Flow Charts - What Is a Flow Chart? When to Use a Flowchart? Flowchart ...
Simple Flow Chart | Flowchart Symbols | Process Flow Diagram
3.1 normal sequence mode fig(2). flowchart for how system
Flowchart of the two travel modes. | Download Scientific Diagram
Flowchart for mode transition. | Download Scientific Diagram
Flowchart of automatic mode program. | Download Scientific Diagram
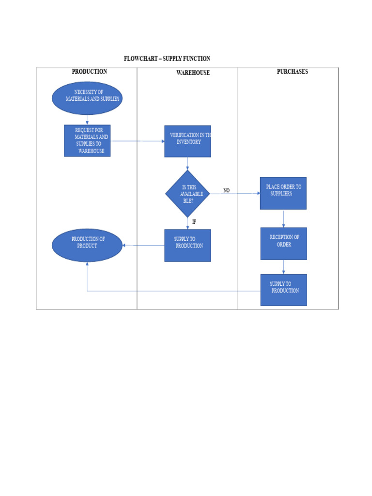
FLOW CHART SUPPLY FUNCTION and TRANSPORT MODES MATRIX | PDF | Transport ...
Unbiased Comparison of Top 10 Free Flowchart Makers
Flowchart of rule-based control strategy in idle mode. | Download ...
Simplified flowchart of MODE-1 algorithm. | Download Scientific Diagram
How to Create a Basic Flowchart - HubPages
Conceptual flow chart for logic of switching modes | Download ...
Flowchart of rule-based control strategy in vehicle operation mode ...
Algorithm flowchart for the mode computation. | Download Scientific Diagram
Common Flowchart Symbols and Meaning - Complete Guide
Ultimate Flowchart Tutorial | Learn What is a flowchart and How to ...
The flowchart of the instruction mode. The flowchart of the instruction ...
17 Types of Flowcharts and When To Use Them | Figma
Flow-chart for the tool-oriented control modes. a) Continuous mode, b ...
Text Classification Flowchart: Step 2.5 - Choose a Model
Manual mode flowchart. | Download Scientific Diagram
Flow chart for the proposed manual mode. | Download Scientific Diagram
MODE algorithm flowchart. | Download Scientific Diagram
How to Create & Use Programming Flowcharts with Examples
Flowcharting Tool - Create Feature-rich Flow Charts
Flow Chart Templates - Printable Formats
Complex Flowchart: Meaning, Types &14 Free Examples
41 Fantastic Flow Chart Templates [Word, Excel, Power Point]
Transforming Complex Processes into Professional Flowcharts with AI ...
System operating mode switching flowchart. | Download Scientific Diagram
Present Processes Creatively with Flow Chart Diagrams
Technical Communication Skills Practicum Software Design Narrative ...
Types of Flowcharts
(a) Flow chart of EMS. (b)–(d) Flow diagram indicating power flow ...
The flow chart of the access modes. | Download Scientific Diagram
Types Of Flowcharts Types Of Flow Chart Makeflowchart.com
System Mode Operation Flowchart. | Download Scientific Diagram
Flow chart of switching control modes. | Download Scientific Diagram
How to Create Stunning Flowcharts with AI
A Complete Guide For Process Flowcharts
Understanding Flowcharts | Flow chart, Process chart, Understanding
Mode switching flowchart. | Download Scientific Diagram
How to Use a Process Flow Chart to Improve Efficiency | Motion | Motion