Showing 94 of 94on this page. Filters & sort apply to loaded results; URL updates for sharing.94 of 94 on this page
Flowchart Exercises With Answers Chart Examples Imagesflowchart ...
Solved t 0:47:21 HideStudy the flowchart and answer the | Chegg.com
30+ Free Flowchart Examples for Beginners | Free Templates on Boardmix
Given a set of 100 integers,draw a flowchart to - Computer Science
Directions for Questions 13 to 15: Understand the flowchart and answer th..
Solved se the flowchart below to answer the following | Chegg.com
Flowchart solutions 1 10 - Flowchart problems – solutions 1. Start ...
Flowchart - Thank you - 1. Create a Flowchart that will input length ...
Solved Answer for flowchart (15 marks):Question (5 | Chegg.com
Flowcharting Examples: Example 1: Draw A Flowchart To Convert The ...
Flowchart Solutions | PDF
Correct mistakes in flowchart to accept length in centimeters & express ...
write a algorithm and draw a flowchart to enter the time in hours and ...
Solved Raptor Flowchart Answer the questions that are in | Chegg.com
Solved Your task is to convert the flowchart for that | Chegg.com
SOLVED: A flowchart below calculates the total cost of an item ...
Flowchart Questions and Solutions | PDF
SOLVED: Write an algorithm and draw a flowchart to convert the length ...
draw a flowchart for the following convert meters into centimeters ...
Solved Write an algorithm and draw a flowchart to solve the | Chegg.com
Flow Chart Questions With Answers | PDF
As a homework assignment, your teacher has given a flowchart ...
Understand the flowchart and answer the question. - Wizklub Blogs
Solved Exercise (1) Write an algorithm and draw flowchart to | Chegg.com
Assingment no 2 - assignment of pf - Flowchart no 1 Flowchart to ...
I made a flowchart to answer the oft-repeated question "Which Kindle ...
Solved Write an algorithm, draw a flowchart and write the | Chegg.com
Write an algorithm and draw a flowchart to accept length in meters and ...
write an algorithm and flowchart to find the area and perimeter of ...
Write an algorithm and draw a flowchart to convert the length in feet ...
Create a flowchart and an algorithm of different programs part four(4 ...
Solved Design an algorithm and create a flowchart to | Chegg.com
Length Conversion Flowchart Example | PDF
Algorithm And Flowchart To Find A Number Is Odd Or Even By Sathish ...
Sample Questions with Flowchart Focus (Sequential Structure) 1 ...
A flowchart presenting the calculation steps of solution to the problem ...
Flowchart Of Simple Calculator
Flowchart to Convert Inches to Centimeters - TestingDocs
Solved You will create pseudocode and flowchart for this | Chegg.com
how to draw flowchart on conversation of meters into centimeters ...
write an algorithm and flowchart for finding the area of rectangle ...
Flowchart representation of the steps involved for the calculation of ...
What Is Flowchart Short Answer - Free Math Worksheet Printable
Flowchart to Convert Inches to Centimeter - YouTube
Solved Q1) Answer the questions for the following flowchart. | Chegg.com
Solved Assignment Problems - Algorithms and Flowcharts - EngineersTutor
Solved UESTION S [IS MARKS] a) The flowcharr below witl read | Chegg.com
Flow Chart Answer Key | Study notes Technology | Docsity
Figure 1: Example flow chart showing the algorithm for converting ...
Class 11 Ch 4 Introduction to Problem Solving Notes Important Points ...
GCSE Computer Science Flowcharts tasks
Ask Flowchart: Answer #03 by FragranceBlaster on DeviantArt
[Solved] Please make a flow chart that shows the complete process to ...
Solved Assignment: Two Simple FlowchartsDo the analysis, | Chegg.com
2.2 Analyse the flow chart below and answer the questions based on it. F..
Draw the flowcharts for the following tasks.a. To calculate sum and diff..
SATHEE: Chapter 04 Introduction to Problem Solving
Assignment 4 - flow chart start input : length in feet calculate : L in ...
[Solved] Instructions: Provide an accurate flowcharts for this two ...
Draw a flow chart 1. Convert meters into centimeter - Brainly.in
Flowcharts Archives - Page 3 of 5 - TestingDocs
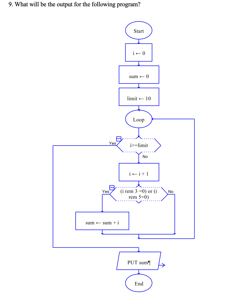
Solved 9. W] | Chegg.com
Solved Question 1 Draw a flow chart for the general process | Chegg.com
SOLVED: write an algorithm to change metre into centimeter and draw the ...
Q-1 Draw flowcharts for the following. 1. Convert meters into ...
Solved Complete the function ConvertToCentimeters() that | Chegg.com
Solved *********Please provide program and FLOW | Chegg.com
- Convert inches to centimeters: Easy and Accurate Method - | Course Hero
Convert Inches to Centimeters: Interactive User Input Guide | Course Hero