Showing 116 of 116on this page. Filters & sort apply to loaded results; URL updates for sharing.116 of 116 on this page
The Flow System Playbook launch and book details with Nigel Thurlow ...
Read/Buy The Flow System Book – The Flow System
Flow Engineering | Book by Steve Pereira, Andrew Davis, Andrew Davis ...
What Is A Flow Book at Susan Burke blog
Lean: Manage work as a flow system, 3rd edition Book Trailer Video ...
Buy Flow Process Chart A Complete Guide - 2020 Edition Book Online at ...
Flow Book for Paper Lovers : Issue 13 : 2025 : Make your own vision ...
The Flow book summary (lean software development part 1) | Philippe ...
Flow chart of book borrowing system | Download Scientific Diagram
Flow Chart for book issue process Book return process: | Download ...
Flow chart for book return process Methodology for objective 3: Data ...
Book business flow chart. | Download Scientific Diagram
Manual: Flow Test Data Book and Flow Handbook … / manual-flow-test-data ...
The Book Flow Experience | Danielle Raine | Creativity Coaching
Online Book Store System Data Flow Diagram | Visual Paradigm User ...
Level 0 Data Flow Diagram (DFD) Template | Book Store
Flow Book Summary by Mihaly Csikszentmihalyi
Discover the new Flow Book of All Seasons | Flow Magazine
Amazon.com: The Flow System: The Evolution of Agile and Lean Thinking ...
The FLOW SYSTEM - The Evolution of Agile and Lean thinking in an Age of ...
FLOW SYSTEM: From Lean Thinking Philosophy to Lean Management ...
Downloadable Resources for The Flow System™, The Triple Helix of Flow ...
The Flow System Guide | PDF | Leadership | Decision Making
The flow system eBook by John R. Turner - EPUB | Rakuten Kobo 9791280359452
Internal Flow Systems - Miller, Donald Stuart: 9780900983788 - IberLibro
Lean: Manage work as a flow system eBook by France Bergeron - EPUB ...
Process Flow Diagram A Complete Guide - 2019 Edition : Gerardus Blokdyk ...
The Flow System: Getting Fast Customer Feedback and Managing Flow - InfoQ
Library Process Flow Chart 20 Flow Chart Ideas | Flow Chart, Flow
Download Internal Flow Systems by Donald Stuart Miller
Process flow diagram A Complete Guide - 2019 Edition eBook by Gerardus ...
Amazon.com: Flow Analysis logbook: Notebook to fill in | Process flow ...
DFD for Library Management System - Data Flow Diagram
Amazon.com: Continuous Flow Improvement Workbook: Value Stream Mapping ...
Library Process Flow Chart DFD Model Of Small Traditional Production
AGLX | The Flow System
The Flow System
Text Illustrations in PPT Chapter 3 Flow Systems
Internal Flow Systems : Miller, D.S.: Amazon.com.au: Books
System Flow Diagram | Why System Flow Diagram is Needed?
How to enter a flow state (Flow by Mihály Csíkszentmihályi) - Taste of Calm
Data Flow Diagram Data Store
Library System Data Flow Diagram Level 1 | MyDraw
Flow Chart Of Library Management System Activity Diagram For Library ...
Document Flow System: Organize Document Movement | RecordsKeeper.AI
What is a Data Flow Diagram (DFD)? Examples & Tips | Canva
Sample Flow Chart Diagram In Library System Flowchart For Li
Data Flow Diagram - Level 0.pdf
Flow in the Office: Implementing and Sustaining Lean Improvements - 1s
A Step-By-Step Guide: How to Create a Data Flow Diagram Online
Custom Post Types In WordPress • Flow Systems
Accounting Process Flow | PDF | Cheque | Bookkeeping
Topics and flow diagram of book's content. | Download Scientific Diagram
Bookstore Development System: Data Flow Diagram
Accounting Process Flow Chart
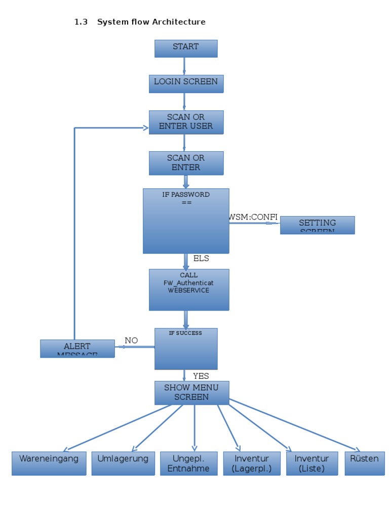
System Flow Architecture | PDF
Flowchart showing various sections in the book chapter | Download ...
Book Bank Management System - Software Engineering Lab - cmrtpoint
Dfd Flow Chart Types Of Flowcharts - Flowchart Example
Accounting Process Flow Chart Template
Buy Managing Business Process Flows: International Edition Book Online ...
PPT - Chapter A Flowcharts and Data Flow Diagrams PowerPoint ...
File Flow Management System | RecordsKeeper.AI
Flow Control
Data Flow Diagrams For Hospital Management System for You
Manufacturing Process Flow Chart Examples
Process Flow Diagram | PDF | Information Technology Management ...
System Data Flow Diagram Flow Diagram Of The Database Management
How Does A Flow Control Chamber Work at Hamish Payne blog
flowchart of a book | Rebecca A. Demarest
a list of books: Systems Flow Diagram
System Flow Diagram Examples
Food Safety Flow Chart
Architecture For Flow: Adaptive Systems With Domain-driven Design ...
Top 10 Library Management System PPT Templates with Examples and Samples
Nigel Thurlow 🇺🇸🇺🇦🇬🇧 on LinkedIn: #lean #leansixsigma #agile #scrum # ...
教材教程与书籍 - Tech-Doc
Managing Flow: A Process Theory of the Knowledge-Based Firm: Nonaka, I ...
Managing Flow: A Process Theory of the Knowledge-Based Firm ...
System Flowchart: Definition, Application, Benefits, Symbols and E
What is a System Flowchart? (with Examples) | EdrawMax
Library management system presentation
Flowchart: Library information resources management system
#ai #lean #leansixsigma #agile #scrum #flow #flowsystem #complexity ...
Measuring Effectiveness and Efficiency of Internal Audit
Best Lean Manufacturing Books - Lean Vlog
8: Business Processes - Workforce LibreTexts
Systems and systems engineering | Operational Safety of Dams and ...
HuskyLens Project 3 - Books Borrowing & Returning System - DFRobot ...
Flow: The Psychology of Optimal Experience : Buy Online at Best Price ...
UML Diagram for Online Books Shop System – Codebun
(PDF) RFID Based Library Management System
Buy Managing Business Process Flows: Principles of Operations ...
Steps to Create a DFD for Library Management System
System Diagram Template
Free Circular Flowchart Template to Edit Online
Borrowing, Returning and Renewing Books Flowchart | Flowchart Template
PRODUCTS
Flowchart for Help Desk
Flowchart for a customer service process | Flowchart Template