Showing 98 of 98on this page. Filters & sort apply to loaded results; URL updates for sharing.98 of 98 on this page
F1276 CFD | PDF | Identity Document | Trailer (Vehicle)
F1276 - Info | PDF
f1276 ADIDAS アディダス 腕時計 アドベンチャー デイト - メルカリ
Yahoo!オークション - F1276 全てSEIKO/セイコー メンズ レディース ヴ...
Descargar Formulario 1276 - 2024
FORMULARIO 1276 | Cómo descargar y completar
Download ASTM F1276-99 In PDF - ASTM Standards Store
Download ASTM F1276-99(2016) In PDF - ASTM Standards Store
ASTM F1276-23 Red - Standard Test Method for Creep Relaxation of ...
ASTM F1276-23 - Standard Test Method for Creep Relaxation of Laminated ...
Formulario 1276 Interactivo
FT-1276-BCB02 蓝牙模块-烽唐集团官网
OBD2 Codes – Page 78 – CarsCounsel
VA12625A C-KIT-F11-SQP**1-*-*-6-18 | Cartridge Kit - Cascade Industrial ...
F12iS_A-Support-Drawings.pdf
F1206HI1000V063T Datasheet (1206 High Inrush Current Surface Mount ...
VA12586A C-KIT-F11-SQP*2-*-15-18 | Cartridge Kit - Cascade Industrial ...
SX1276 Datasheet - Specifications, Features, and Applications
F1205/F1212/F1215/F1224S-1WR3 DC to DC 12V to 5v/12V/15v/24v 1W ...
Fleetguard Volvo Penta Engines Dieselfilter Fs1276 Transparent | CDON
Fleetguard-Filter FS1276 | F-FS1276
2A同步升压IC-FP6276,直接代替G5177C - 电源管理IC - 深圳市百盛新纪元半导体有限公司
10PCS PIC12F675-I/SN PIC12F675 SOP-8 SOP 12F675-I/S new original ...
A1266 Datasheet PDF and Replacements, Transistor Equivalent Finder ...
FP1076_液压回油滤芯_工程机械滤清器_件号查询_产品查询_滤清器|滤芯--富滤盛滤清器(东莞)有限公司
12FW76 8Ω - LF Drivers - B&C Speakers
基於Semtech SX1276RF1KAS SPI模組及ATMEGA328架構下之煙霧氣體感測方案 - 大大通(繁體站)
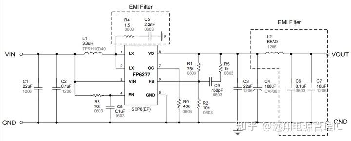
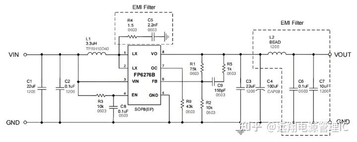
从 2.4V 输入到 12V 输出,FP6276B、FP6277、FP6296 三款升压恒压芯片各凭啥性能优势 “圈粉”?_pf6296-CSDN博客
从 2.4V 输入到 12V 输出,FP6276B、FP6277、FP6296 各凭啥性能优势 “圈粉”? - 知乎
FP6276BXR-G1_Advanced Analog Technology(类比)_FP6276BXR-G1中文资料_PDF手册_价格-立创商城
D1276A chip use for automotives
Grupo Govan Impuestos
VA12606A C-KIT-F11-SQP*1*-*-14-*-18 | Cartridge Kit - Cascade ...
【ESP8266 (12F)】硬件参数 以及 固件烧录 - 知乎
SX1276配置方法 - 技象科技
F126 | 駿河精機株式会社
SX1276引脚图_规格参数_中文数据手册-IC先生
2路 Cameralink接口 FMC HPC 子板 子卡 FH1226-ALINX - 芯驿电子科技(上海)有限公司 AMD Xilinx ...
1276 | PDF
F12-110-常州市城北工程机械配件有限公司
SX1276 RF Module Pinout Diagram - ADatasheet
SX1276 Development Kit Guide Datasheet by Semtech Corporation | Digi ...
SX1276 datasheet(9/132 Pages) SEMTECH | Low Power Long Range Transceiver
1PC NEW P+F M12-F1/76B/124 New Without Outer Packaging 115969 wn | eBay
F1275123 – Flight Simulator Components
FH1226
F12 - 开发者工具详解 - 知乎
R5F21276SNFP#X6_(RENESAS(瑞萨)/IDT)R5F21276SNFP#X6中文资料_价格_PDF手册-立创电子商城
SX1262与SX1278、SX1276对比分析以及选型指南 - 知乎
Cerco footprint RC-SM1276 - parts help - fritzing forum
F267-L|骏河精机科技(上海)有限公司_骏河精机
FR1276
A1276HWV-S-F1-2x3P PCB Layout Design production Assembly PCBA CLONING ...
F1240_1238518.PDF Datasheet Download --- IC-ON-LINE
暖手宝超强合击:升压FP6276B+充电管理FP8102组合-深圳市雅欣控制技术有限公司
F12开发者工具如何找到对应接口_f12哪里去看接口-CSDN博客
SX1276 RF,射频 数据手册 - 芯文库
FP6276B-深圳市雅欣控制技术有限公司
FP6276BXR-G1中文资料_最新报价_数据手册下载_Advanced Analog Technology(类比)-DC-DC电源芯片-立创商城
71. f126# - Detail
A1256 SERIES-信号连接器_消费类连接器_FPC连接器_FPC连接器服务商_海奈电子
3D ContentCentral - Free 3D CAD Models, 2D Drawings, and Supplier Catalogs
FUJI MICREX-F DI 12-24V DC 3ms FTU 126A - 裕益科技自動化設備可程式編碼器PLC分散式控制系統DCS
F1206 datasheet(1/14 Pages) RENESAS | Intermediate Frequency Digital ...
F-124276.1 | Ina
F1-12 F1-4 F1-6 F1-8 F1-10 F4F6断路器操作机构辅助开关鸿宝-阿里巴巴
PIZZATO- 微动开关 -FL1276-T6-山东赛力特自动化设备有限公司