Showing 120 of 120on this page. Filters & sort apply to loaded results; URL updates for sharing.120 of 120 on this page
XML API data in Snowflake using a File Format - Matillion Exchange
API Generation: A Better Way of Snowflake Data Extraction for Data Products
Data Consolidation: Integrating API Data into Snowflake Tables with ...
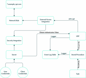
Snowflake External Access: Retrieve Data from an API - InterWorks
Load API Data into Snowflake using Python and Scheduled Tasks - YouTube
Snowflake streaming data ingestion with Snowpipe Streaming API and ...
Build a Data API for your Snowflake Data | by Brian Hess | Snowflake ...
Automating Data Ingestion from An External API with Snowflake - ClearPeaks
Pulling Data from an External API into Snowflake with Python | by Brad ...
Snowflake API Integration: 2 Easy Methods | Hevo Data
Using Snowpipe API | Loading to Snowflake — Green Mountain Data ...
Extract data from SQL Server to SNowflake | Orchestra
Transforming CSV Files During Data Loading in Snowflake | by Sean ...
Snowflake Python API: The Key to Modern Data Pipeline Creation | by ...
Snowflake Data Ingestion: A Comprehensive Guide | DataCamp
Building a data foundation for AI using Snowflake and AWS | AWS Partner ...
Data Validation Using Snowflake Streamlit UI | by Mohita Verma | Medium
Exposing Snowflake Data as a REST API: A Step-by-Step Guide
Exposing Snowflake Data as a REST API: A Step-by-Step Guide | by ...
The Future of Snowflake Data Product APIs: How ETL Creates Bottlenecks ...
Unlocking Snowflake Data Integration in Power Platform: Using Custom ...
Snowflake Connector Azure Data Factory at Harrison Fitch blog
Extract, transform, and load data in Snowflake – Etlworks Support
Get Started with the Snowflake SQL API in Postman
Build A Snowflake REST API in Less Than 5 Minutes
API Access Using Snowflake External Functions and Azure : r/snowflake
Snowflake Data source | Docs
Streaming Data Integration with Snowflake
Loading Local CSV Data to a Snowflake Table Using Snowflake UI: A Step ...
How to Set Up Snowflake API Integration: A Quick Starter Guide
Loading Data into Snowflake Using Rest-API via Python | by Peggie ...
DreamFactory: Create REST APIs for your Snowflake data without leaving ...
Connecting to Snowflake Using Snowpark API in Python: A Step-by-Step ...
End-to-End Migration to Snowflake in Action: Data and Pipelines
Integrate Snowflake Cortex Analyst REST API with Slack | by Dash Desai ...
How to Clean and Enrich Data Before It Lands in Snowflake | by Sean ...
Snowflake Openflow in Action: SQL Server CDC, API Integration, and ...
Snowflake Batch API Processing - Interzoid
Dynamic Data Mapping and Ingestion with Snowflake
Data Loading Schematization with Snowflake | by Xin Huang | Snowflake ...
Securing Snowflake API Request: Building a Custom OAuth Client with ...
Snowflake — Loading & Unloading of Data (Part 1) | by Divyansh Saxena ...
How to replicate or sync Snowflake data anywhere | Rivery
Get Started with the Snowflake SQL API In Postman | by Joyce Lin ...
Rapidly Create Data APIs for Snowflake - YouTube
Introducing Instant GraphQL APIs for Snowflake Cloud Data Platform
How To Export Data From Snowflake To CSV?
Introducing Instant GraphQL APIs for Snowflake Cloud Data Platform : r ...
Connecting Azure Ml To Snowflake at Taj Schauer blog
【Snowflake】Extracting Data from PDFs with AI_EXTRACT
Transforming Data with Snowflake: From Raw Ingestion to Real-Time ...
Integrating Third-Party APIs into Snowflake Cortex Agents | by Randy ...
Data Modelling In Snowflake: Hướng Dẫn Chi Tiết Tối Ưu Hóa Dữ Liệu Hiệu Quả
Optimizing Snowflake (4): monitoring and debugging stored procedures ...
Consuming APIs securely in Snowflake | by Ram Gopalan | Snowflake ...
Generate Synthetic Data in Snowflake: With this 5 Techniques | Fru.dev
HOW TO: Make External API calls from Snowflake? - ThinkETL
How to Load Data into Snowflake: 3 Best Real-Time Methods
Continuous data ingestion with Snowpipe Auto Ingest and Snowpipe REST ...
7 Ways to Use Python Natively in Snowflake — No External Tools Needed ...
Introducing Snowflake REST APIs-Public Preview: Empowering Developers ...
️API Ingestion Using Snowflake Notebooks and External Access ...
Continuous Data Loading and Monitoring using Snowpipe - ThinkETL
Snowflake Openflow Guide: Migrating Apache NiFi to Snowflake SPCS ...
How to Ingest Data into Snowflake: Top Methods & Best Practices
Read External Data Sources Directly in Snowpark with the New Python DB ...
From Raw Text to Ready Insights: Exploring AI_EXTRACT in Snowflake ...
How to Build APIs on Snowflake
GitHub - xavierdebeaumont/snowflake-api: Creating APIs to serve data ...
PI System to Snowflake: REST API Integration Guide 2025
Snowflake Query Profile 101: Assess Query Performance (2025)
Productionize your ML workflow using Snowflake Task/DAG APIs | by ...
Integrating ServiceNow with Snowflake: API-Based Data Migration | by ...
Snowflake Unveils Snowflake Postgres: Enterprise-Grade PostgreSQL for ...
Connect the Dots: External APIs with Snowflake’s External Network ...
Integrating Generative AI with Snowflake’s External Functions | by Dash ...
AI_EXTRACT in Snowflake: Turning Unstructured Text into Structured ...
Mastering NULL Values in Snowflake: A Complete Guide to DEFAULT_NULL ...