Showing 119 of 119on this page. Filters & sort apply to loaded results; URL updates for sharing.119 of 119 on this page
Nested If Statement in Java Example Flowchart { 2026 }
Scanner in a flowchart | Java - Stack Overflow
How to choose a Collection class in Java? Flowchart Example
Code Flowchart Example [Free Download]
Solved Please help flowchart java code below? Here is a | Chegg.com
Multithreading In Java Flowchart at Jose Corum blog
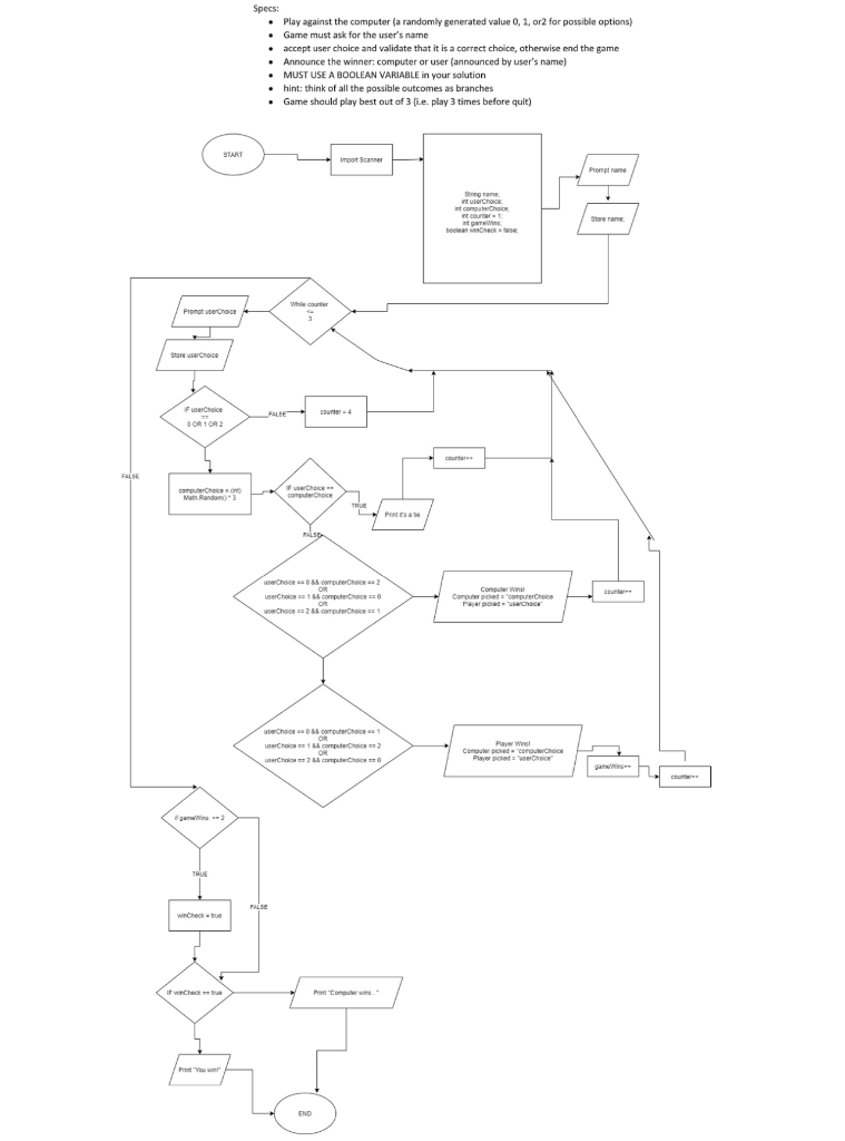
Create Flowchart in Java | Flowchart Maker
workflow - generate java code from a flowchart - Stack Overflow
in java language Flowchart Activity. Discuss the | Chegg.com
Java Swing Timer Example Examples Java Code Geeks 2021
Solved Translate the following flowchart code into a Java | Chegg.com
SOLUTION: Algorithm and Flowchart Java Code Exercise - Studypool
Control Flow Statements in Java - Dot Net Tutorials
For Loop in Java (with Example) - Scientech Easy
Java For Loop with Example | Syntax | Break | Enhanced - EyeHunts
How To Create Flow Chart In Java at Roberta Warren blog
Java Switch Statement with Syntax and Example
Java Make Flowchart at Alfred Wilkinson blog
What Is Flowchart In Computer Programming With Examples - Free Math ...
Java Programming - Coding based on flowchart - Stack Overflow
How To Make A Flowchart Java at Renee Andrzejewski blog
Solved Write a java code based on the following flow chart. | Chegg.com
java - Is the following flowchart correct for the given code? - Stack ...
Solved Write a java program from the flowchart given below. | Chegg.com
Java Chart Example at Keith Maxey blog
For Loop in Java – Coding Ninjas
Java For Loop Syntax and Example - DataFlair
Solved Convert the following flow diagram to Java code User | Chegg.com
Java Flow Chart to source code | DaniWeb
Else Statement Java - Syntax Flow Chart & Example { 2026 }
Design Flowchart In Programming (With Examples) - Programiz
Java for each loop | Enhanced For Loop Java Example - EyeHunts
How to Open a File in Java? - First Code School
Menu Driven Program in Java - Scaler Topics
For Loop in Java | 5 Important Steps of For Loop with Examples
AI Flowchart: Generate From Java Code Online
Java Programming Flowchart | Java programming, Java test, Flow chart
Java - Find a path from top left to bottom in right direction
Examples of Algorithms and Flow charts - with Java programs
How To Write Java Loops | Nick McCullum
Java for Loop (With Examples)
Java Flow Chart AI Chain On Large Language Model For Unsupervised
Java Switch Statement: From Basics to Evolution - BootcampToProd
Flow chart: What Java Collection should I use? | aliteralmind ...
Solved Implement the following flow chart in Java. You | Chegg.com
Flowchart Examples: How a Flowchart Can Help You Program Better - Udemy ...
Selection Structure (If/Else) Java Script (With flow chart and pseudo ...
Flowcharts With Examples in Programming - EasyCodeBook.com
Java Projects and Ideas for Beginners | Real-World Examples
Java switch Statement (With Examples)
Features of Raptor Flowchart - TestingDocs
Java Program: Drawable interface & shape implementations
Streamlining Coding Flowchart Design: Guide and Examples
Programming using Java (Part 1) - Alteroid
Java Examples Archives - NotesforMSc
Java - Join two linked lists
Java Basics - Java Programming Tutorial
How to compile and run Java program without IDE? - TestingDocs
Expressions and Assignment Statements — CS Java
Java - Check if a sub-array is formed by consecutive integers
Flowchart Examples
Java exercises: Display the product of two numbers - w3resource
What is Nested For Loop in Java? | Scaler Topics
Java - Change the rows and columns of a 2-dimension array
JavaFX Scrollable data table example
SOLUTION: Java flowcharts and variables - Studypool
Java Inner Class and Exception Handling | PDF | Method (Computer ...
Java - Check if a string contains another string
Java exercises: Compute the square root of a given integer - w3resource
Java - Implement the Flyable interface
1 Chapter 3 Java Script Outline Introduction Flowcharts
Java Program: File reading and exception handling for positive numbers
Java - Divide the two integers using subtraction operator
Java generic method: Check equality of arrays
[Solved] . Trace the following flowchart, and then develop a java ...
Java switch case
Java - Match any single character or sequence of characters
How To Make A Flowchart For A Project at Anthony Whitlow blog
Java Interface - Banking system
Java - Display the highest and the lowest score of students
Flowchart Tutorial (with Symbols, Guide and Examples)
Java - Print characters between two characters
Flowcharts in Programming - Visualizing Logic and Flow of an Algorithm
Solved import java.util.Scanner; public class SALLARYARRAY | Chegg.com
An introduction to Flowcharts - GeeksforGeeks (2026)
Java: Sortable interface with bubbleSort and selectionSort implementations
Flow examples
JavaScript Try Catch: A beginner-friendly introduction with useful examples
intro2CS-Java: Design - Flowcharting and Pseudocode, function call and ...
Java: Merge elements of A with B by maintaining the order
Java: Check if a string is correct or not
Java: Maximum sum of a subsequence from a sequence
Java: New string taking first three characters from a string