Showing 118 of 118on this page. Filters & sort apply to loaded results; URL updates for sharing.118 of 118 on this page
Youtube Equitable Assignments Flowchart | PDF | Equity (Law) | Property
Interest Rate Flowchart - Financial Ratios
Flowchart of the equitable approximation algorithm | Download ...
Equity Tuto Equitable Interest & Assignment - Ques 1 Nature and ...
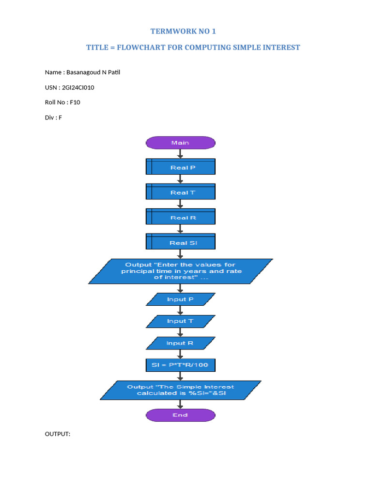
Flowchart For Simple Interest BASU PATil f10 | PDF
Registered and Unregistered Land Flowchart - the Interest legal or 1925 ...
Solved Q1. Draw flowchart to find the Compound interest on a | Chegg.com
flowchart to find simple interest | Simple interest, Flow chart, Writing
Equitable Estoppel - Flowchart - Equitable Estoppel CAN THE PARTIES ...
SOLVED: draw a flowchart to find simple interest using the principal ...
IRS innocent spouse equitable relief flowchart - carnahanlaw
Equitable interest - This is called express trusts What is the concept ...
Behavior Flowchart 101: Tips for Equitable Discipline — KOI Education
Equitable remedies and doctrine - flowchart - Before you begin It’s a ...
Equitable Interest in Property and Assignment notes final .docx ...
Legal and Equitable Interest Assignment | PDF | Legal Remedy | Mortgage Law
Draw Flowchart To Calculate Simple Interest/flowchart Of Simple Calculator
Problem Question Flowchart | PDF | Political Science | Constitutional Law
30+ Free Flowchart Examples for Beginners | Free Templates on Boardmix
What Is Equitable Interest?
A flowchart analysis: The general problem-solving process. | Download ...
Module 3 Equitable Assignments flow chart - Assignments of Property ...
6 Free Excel Flowchart Templates: How to Use & Build
Equity and Trusts Ch 6 Reading Summary - Disposition of Equitable ...
Decision Making Flowchart | Don't Do It
LLB2280 Constitutional Law Problem Question Flowchart 2025 - Studocu
Equation Flowchart Notes | Flow chart, Solving equations, Multi step ...
LAW OF EQUITY: EQUITABLE MORTGAGE (PART TWO) - HOW TO IDENTIFY ...
equitable interests, future, PROBLEMS IN ASSIGNMENT, present, Priorities,…
A Guide to Answering Problem Questions on Equitable Assignments ...
What is Equitable Interest? - ARMLS Blog
mathematical economics - Equal payment series compound interest problem ...
Week 2 Equity Lecture notes - Week 2 - EQUITABLE INTEREST: Equitable ...
Understanding Flowchart- A flowchart to understand Flowcharts ...
Math Flowchart | Flow chart template, Flow chart, Flow chart design
Flowchart of the proposed equalization algorithm | Download Scientific ...
Problem Question Flowchart Con Law 2022 - LLB 280 - UOW - Studocu
Week 2 - Equitable Interests, Constructive Trusts - EQUITABLE INTERESTS ...
LLB1120 - Problem Question Guidance - Equitable Remedies - Equitable ...
Solved Problem 4. Equilibrium interest rate and exchange | Chegg.com
Solved Q1) Answer the questions for the following flowchart | Chegg.com
Simple and Compound Interest-Problem-Set-1 | PDF | Interest | Compound ...
Equitable Teaching Practices in IM 6–12 Math - IM CERTIFIED® BLOG
Statutory Public Authorities Flowchart - STATUTORY AUTHORITY PROBLEM ...
Decision Flowchart Template
Equitable Estates and Interests Flashcards | Quizlet
Problem Solving Flowchart (8.5x11) by Behave Aloud | TPT
Flowchart of the proposed method to solve ED problem | Download ...
Using a Decision Flowchart in Project & Process Management
Solving Equations Flowchart Activity
Engineering Economic Analysis: Interest & Equivalence Examples | Course ...
Solving for Simple Interest | Math | Study.com
Equity Problem Question - LAWS2385 PROBLEM QUESTION SCAFFOLD Equitable ...
Problem #1: Equitable Profit Sharing Ratio | PDF
Flowchart Examples All Types Included Edraw Max
Solving an Interest Problem using a system of equations - YouTube
10 Interesting Flowchart Examples for Students
Given a set of 100 integers,draw a flowchart to - Computer Science
Lecture 4 - Equitable estates & interests.docx - Equity & Trusts Topic ...
Equitable Property and Assignments Template/Summary Sheet + Graph to ...
Equitable Remedies Seminar 16 - Equitable Remedies Question One a ...
Solving Interest Problems: Step-by-Step Guide with Example | Course Hero
Equity, week 2 - This is for the JD program. Week 2 notes. - Equitable ...
Equitable Estoppel Problem Question.docx - Patricia Zeait Andrew Sant ...
Lecture 4 Formalities part 2 - Transfer of equitable interests [S 53(1 ...
PPT - Engineering Economics PowerPoint Presentation, free download - ID ...
PPT - Real Property Lecture 3: Priorities in Old System PowerPoint ...
PPT - Estates and interests PowerPoint Presentation, free download - ID ...
Horstmann Chapter 6
PPT - Remembering Equity and its Role in Property Relationships ...
PPT - Real Property: Priorities in Old System PowerPoint Presentation ...
OEC Visual Aids | Office for Equity and Compliance: Loyola University ...
Draw a flow chart to calculate compound interest. - Sarthaks eConnect ...
Problem Solving Flowchart!!!
Solved In this question, you are asked to develop an | Chegg.com
Ethics Decision Flow Chart by Li Fu Lim on Prezi
PPT - Understanding Contracts: Key Elements and Legal Implications ...
Problem - Solution flow chart with basic questions Stock Photo | Adobe ...
Problem Solving Flow Chart
Examples for Algorithm Flowcharts | Edraw
Solved Assignment Problems - Algorithms and Flowcharts - EngineersTutor
LWZ223 Property Law Topic 11–Caveats and Unregistered Interests - ppt ...
How To Solve a Problem Flow Chart by Dream It Teach It | TPT
Qbasic Programming Solutions and SLC / SEE Computer Science Questions ...
Problem Solving Flow Chart - Fill and Sign Printable Template Online
Equity Tutorials - Week 2 Tutorial & Answers - Tutorial Problems Week 2 ...
Freehold Covenants
Tracing - ppppp - Tracing EXAM QUESTION ON TRACING 1. Fiduciary ...
Math Problem Solving Flow Chart by TeachinFromTexas | TPT
Solved Q1) Answer the questions for the following flowchart. | Chegg.com
Problem Solving Flow Chart | November 2009 Page 6
Problem Question - Flow Chart - Interpreting the Law → Problem Question ...
BASIC PRINCIPLES AND EXTENSIONS - ppt download
Impact of Textbook Revisions in State Boards | International Journal ...
PPT - Assignments and Dispositions cont’d PowerPoint Presentation, free ...
Equity Assignment - EQUITY AND SUCCESSION QUESTION 2 Generally, an ...
Solutions For End-of-Chapter Questions and Problems: Chapter Eight ...
What is a Flowchart? Use Cases, Templates & Design Tips - Venngage
1313Chapter4ReviewSolutions.pdf - Chapter 4 Flow Chart The following ...
Decision making flowcharts helps to take decisions by flowing series of ...