Showing 120 of 120on this page. Filters & sort apply to loaded results; URL updates for sharing.120 of 120 on this page
Elementos Controlables Y No Controlables Del Mercado by Jessica ...
Elementos controlables e incontrolables del mercado :) by Karen Puerta ...
Identifique Los Elementos Controlables y No Controlables Que Starbucks ...
Elementos Controlables y No Controlables para Un Presupuesto | PDF ...
Elementos controlables del marketing para el éxito | VirtualMailer
Elementos controlables en el caso Starbucks - Producto: es algo donde ...
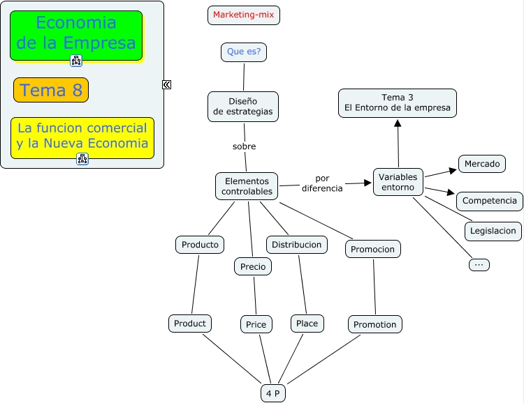
Marketing mix - Los elementos controlables por la empresa forman el ...
4 Elementos del marketing - Las cuatro P: Factores controlables de la ...
1.docx - 1. Identifique los elementos controlables y no controlables ...
1.11-12 Señalin ELEMENTOS CON Y NO CONTROLABLES | PDF | Planificación ...
starbucks.docx - 1. Identifique los elementos controlables y no ...
327836990 Identifique Los Elementos Controlables y No Controlables Que ...
Caso Starbucks f - Identifique los elementos controlables y los no ...
Variables controlables quinta clase
COSTOS CONTROLABLES Y NO CONTROLABLES by Carolina Asis Valladares on Prezi
Mapa Conceptual Variables Controlables | PDF
Variables controlables variables no controlables
FACTORES CONTROLABLES Y NO CONTROLABLES at emaze Presentation
Elementos del control by Beatriz Hernández on Prezi
Factores controlables y métricas de producción BIM - El proyecto se ...
Los Factores Controlables de La Comercializacion PDF | PDF | Producto ...
EL MARKETING MIX INTERNACIONAL VARIABLES CONTROLABLES - Coggle Diagram
Semana 4 - PDF - Concepto de Factores controlables y métricas | PDF
¿Controlables Elementos “controlables”Producto - Apuntes de ...
control en la administracion: elementos del control
Variables Controlables - Variables Controlables Producto Es cualquier ...
Costos controlables y no controlables - YouTube
VARIABLES CONTROLABLES FUNDAMENTALES EN LA PLANIFICACIÓN ESTRATÉGICA MINERA
Elementos de control | Genially
(DOC) Gastos Controlables y No Controlables
Semana 4 - PDF - Conociendo Las Métricas y Factores Controlables | PDF
Variables Controlables y No Controlables en Marketing | PDF ...
Elementos básicos de control. | Download Scientific Diagram
Factores Controlables y Metricas | PDF
Elementos ideales en la estructura de control de una organización
Elementos de control - Mind Map
Variables Controlables y No Controlables | PDF | Marketing | Mercado ...
VARIABLES de la MERCADOTECNIA CONTROLABLES y NO CONTROLABLES / EJEMPLOS ...
Práctica Elementos de Control | Ejercicios de Medición Electrónica e ...
Unidad 1. Funciones Del Mercadeo - Variables Controlables y No ...
Actividad. Variables controlables mercadotecnia 2020 - Actividad ...
FACTORES CONTROLABLES DE LA MERCADOTECNIA - Win or lose quiz
Estrategias y términos de negociación: Plan emergente
PPT - Negociación Internacional PowerPoint Presentation, free download ...
Investigación internacional de mercados | PPT
Esquema conceptual de funcionamiento del sistema. La solución es un ...
PPT - MERCADOTECNIA INTERNACIONAL C.02 PowerPoint Presentation, free ...
SISTEMA NACIONAL DE CONTROL by Carlos Condezo Figueroa on Prezi
Alcances y retos del marketing internacional | Mind Map
Tipos De Costos Que Existen En Las Empresas – BGZD
Control de costos: qué es, estrategias, tipos y beneficios
PPT - MARKETING Y COMERCIALIZACION PowerPoint Presentation, free ...
PPT - Acceso a Mercados Internacionales PowerPoint Presentation, free ...
Clase N°2: Sistemas de control de costos - YouTube
Control de costos en una empresa: qué es y ejemplos. - Altior
OSIRIS ATZUANI DÍAZ TRUJILLO - FACTORES C...- Mind Map
PPT - Entorno del Marketing PowerPoint Presentation, free download - ID ...
4 pasos efectivos para un control de costos en la cadena de suministro
Costos Controlables: Guía Fundamental
F comercial Marketing Que es
¿Qué Es La Contabilidad De Costos? Objetivos, Importancia Y Ejemplos ...
Presupuesto operativo: Qué es y cómo elaborarlo I Sage Advice
🥇 Marketing Mix: Objetivos, Variables y Estrategias
PPT - MARKETING INTERNACIONAL PowerPoint Presentation, free download ...
CONTABILIDAD DE COSTOS : COSTOS ESTÁNDARES
¿Qué es el Marketing Mix? Definición completa y sus variables
Mkting Internacional: La base del marketing Internacional (Parte 1)
Inteligencia de Negocios (página 2)
MODELO DE NEGOCIO
Fundamentos del control
Decisiones de inversión
Costos estandar | PDF
Costos Estandar | PDF
PPT - CUADRO DE MANDO INTEGRAL BALANCED SCORECARD PowerPoint ...
PPT - UNIVERSIDAD VERACRUZANA PowerPoint Presentation, free download ...
El concepto de sistema de control de inventario o control de mercancías ...
6 Variables del macroentorno en la investigación de mercados
IMPORTANCIA DE EL MARKETING : Dinámico ambiente del marketing
10 técnicas de análisis de causa raíz de los desperdicios de calidad
Administracion1 b | PPT
Fundamentos de control e indicadores
macro on emaze
7UP at emaze Presentation
Contabilidad administrativa 8 Edición, de David Noel Ramirez Padilla ...
4P Marketing model for product, price, place and promotion 14477759 ...
El Sistema Comercial - YouTube
Mercadeo Hoy: Estrategias y decisiones en la Mezcla de Mercadeo
El marketing mix y el producto: ¿cuál es el mejor para tu empresa?
Contabilidad-de-costos-3ra-Edición-Ralph-S.-Polimeni.pdf
Gestión y Administración: Gestión de Comercialización.
¿Qué es el Marketing Mix y las 4P's? - VueltayMedia
EL DINÁMICO AMBIENTE DEL MARKETING ~ ¿Qué es el Mercadeo?
Multiple Choice - Repaso MKT Global - 1º Parcial - 1.¿Cuáles son las ...
La Contraloría y el Sistema Nacional de Control - YouTube
controlar variables azul degradado concepto icono. negocio pruebas ...
Cómo estructurar el área de comunicación corporativa. Estudio de caso ...
U.T.3.- Gestión de recursos de fabricación en carpintería y mueble.
MACRO Y MICRO AMBIENTE DE LA MERCADOTECNIA
Tarea Sturbucks - DESARROLLO CASO STARBUCKS Pregunta 1: Identifica qué ...
Marketing mix: concepto, 4P y 7P con ejemplos prácticos
ESPECIALIZACION EN MERCADEO - ppt descargar
Presupuestos, consideraciones básicas – SRComunicaciones
La importancia de los costos hospital | PDF
Guias de planificación y control de mantenimiento | PDF
El Mercado Publicitario - ppt descargar
Alcances y retos del marketing internacional - Coggle Diagram
Control
DIVERSOS TIPOS DE CONTROL DE MERCADO by Yesika maria Perez Jiménez on Prezi
Presentacion 3 Marketing Mix | PPTX | Marketing and Advertising | Business
Esquema para la toma de decisiones
Mapa Mental: Factores Internos y Externos de la Empresa - Studocu