Showing 120 of 120on this page. Filters & sort apply to loaded results; URL updates for sharing.120 of 120 on this page
Flowchart for Modeling of EIS | Download Scientific Diagram
Flowchart | CA Inter EIS | Enterprise Information System || - YouTube
Flowchart | EISSM Preparation Strategy | EIS 1st Class CA Inter - YouTube
Flowchart Illustration - Automated Business Process | CA Inter EIS | CA ...
Breeding EIS architecture description (A) and operation flowchart (B ...
CA Inter EIS flowchart lecture by Sonali ma'am - YouTube
CA Inter EIS flowchart lecture 1/3 by CA Swapnil patni - YouTube
CA Inter EIS FLOWCHART | Sumit Parashar Sir | 8882474092 - YouTube
CA INTERMEDIATE : EIS (Enterprise Information system) Flowchart part 1 ...
Flowchart for the calculation of the EIS in each SPCE characterization ...
CA INTER | EIS DEMO-2 | AUTOMATED BUSINESS PROCESS | FLOWCHART | FOR ...
Ten-step EIS review process | Download Scientific Diagram
The Full EIS Process | Rangelands Gateway
Socso EIS from Registration to Payment | Teh & Partners
Background & EIS Process | TUS EIS
The flow chart for EIS measuring process of lithium-ion batteries under ...
EIS Schematic | Federal Energy Regulatory Commission
EIS Info3-Flow-Chart-Eia-Assessment-Approval-Process | PDF
Flow chart of optimization of the EIS model with the Point Defect Model ...
EIS Technuque - Ecscell
CA INTER EIS - FLOWCHARTS SUMS SOLVED 7/10 - YouTube
Model performance with EIS input表 3 MIT-Stanford 数据集模型性能 | Download ...
EIS diagrams for a Pouch cell LiFePO 4 /Li 4 Ti 5 O 12 obtained during ...
EIS-SM Entire Flowchart Concept + Practice by CA Mayank Saraf - YouTube
Comparative EIS water quality sensor results obtained using the ...
a) Schematic of EIS with Au Li‐ion blocking electrodes and ...
Flow Chart | Lecture-7 | EIS | CA Inter Group-2 May 23/Nov 23 ...
General architecture for component-based EIS interoperability ...
CA INTER EIS - FLOWCHARTS SUMS SOLVED 4/10 - YouTube
PPT - EIS Calibration and Operation PowerPoint Presentation, free ...
Inter EIS flow chart part 2 - YouTube
Flowchart indicating the environmental impact assessment (EIA) process ...
EIS of batteries at different SOC: (a) 3#; (b) 4#; (c) 6#; (d) 10#; (e ...
CA INTER EIS - FLOWCHARTS SUMS SOLVED 3/10 - YouTube
Automated Business Process – CA Inter EIS Study Material – GST Guntur
The flow diagram of the proposed EIS method. | Download Scientific Diagram
CA INTER | EIS | PART-1 | FLOW CHART | FOR NOV-22 | RISHABH GAUR - YouTube
EIS/IT: FLOWCHART || SOLUTION SERIES || nO 2 - YouTube
Flowchart of enzymatic reactions with the respect to EIS-complex R i,j ...
Programmatic EIS - Washington State Department of Ecology
CA Inter EIS - Flowcharts | Additional Practice Questions, ICAI Exam ...
CA-Intermediate EIS | Flow Chart | CA-intermediate Lecture - YouTube
EIS plots of LCO/Li cells in various electrolytes (a) before cycle and ...
CA INTER | EIS | LECTURE 42 | FLOW CHART 1 | NOV 23 | BY CA SWAPNIL ...
ECM based on the EIS response of the lithium-ion battery with 2855 mAh ...
Flow Chart | Lecture-5 | EIS | CA Inter Group-2 May 23/Nov 23 ...
Alaska Gas Pipeline: FERC Notice of Intent for EIS
(a) Overall representation of the proposed EIS system. (b) Overall ...
CA Inter EIS-SM Flowchart Class 1 by CA Mayank Saraf - YouTube
Flowchart of procedures of EIA for integrated/guidance plans ...
EIS system in the Philippines | Download Scientific Diagram
Flowchart for patient selection. Between November 2001 and November ...
Environmental Impact Statement (EIS) Process Workflow | FTA
Environmental Impact Statements (EISs) | Department of Energy
Environmental Impact Statement - City and Environment Directorate ...
NEPA Process | NAVWAR
herron_eis-flowchart - Police Chief Magazine
PPT - The National Environmental Policy Act (NEPA ) PowerPoint ...
When is EIS/EIRS applicable? – iLead – Institute of Leadership ...
PPT - DSS/EIS/DW/OLAP PowerPoint Presentation, free download - ID:1801090
Systems Engineering and Environmental Engineering - SEBoK
PPT - Environmental Impact Analysis PowerPoint Presentation, free ...
PPT - Environmental Process and Overview for Transportation Project ...
Emissions Inventory System (EIS) Flow Implementation Guide | The ...
The Philippine Environmental Impact Statement System: Balancing Socio ...
Environmental Impact Statement Process
Approvals Process and Flowcharts - Queensland Resources Council
File:751.1.2.31 FHWA flowchart.jpg - Engineering Policy Guide
BDR Master Plan
EIA 2020 - Officers Pulse
Flow chart depicting the process used in optimizing the PDM to the ...
Electronic Image Stabilization (EIS) - Delta
Flow chart of the internal equivalent resistance evaluation test ...
PPT - Environmental Considerations in Civil Works Projects PowerPoint ...
Environmental impact statement (EIS) review procedures and information ...
OVER SEAS, March, 2002: The Philippine Environment Impact Statement ...
Index of /wp-content/uploads/2017/04/
Figure 2 from Modeling and Applications of Electrochemical Impedance ...
PPT - NEPA and Application During the Guam Relocation Efforts ...
Unpacking Government: What Good Are Environmental Impact Statements ...
PPT - PUBLIC SCOPING MEETING PowerPoint Presentation, free download ...
Figure 8 - from Electrical Resistivity Tomography: A
PPT - Weeks 4-5: Internal Information Systems PowerPoint Presentation ...
EIF - Educational Inspection Services - Educational Services Pakistan
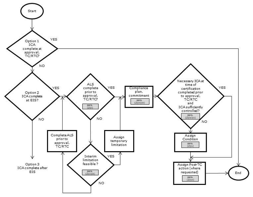
AMC1 21.A.7(d) Completeness and timely availability of the ICA
电化学阻抗谱(EIS)原理与应用详解:Bode图与Nyquist图解析、等效电路建模、核心应用场景、测试要点与注意事项全览 | 华算科技
Tribeca Trust | The Mystery of the “Missing” Environmental Impact ...
Environmental Impact Assessment (EIA) and Steps To Do It ! - Public ...
LESSONS LEARNED FROM ENVIRONMENTAL IMPACT ASSESSMENTS: A LOOK AT TWO ...
NPR 8580.1A - AppendixD
Opportunities for NEPA Reform at the NRC - AAF
Resources - Voice for Walcha
Flow chart of the electrochemical measurement procedure. SP – safety ...
GitHub - Xinfang-Jin/Lithium-Ion-Battery-EIS-Simulation: Physics-Based ...
PPT - Executive Information System( EIS) PowerPoint Presentation, free ...
Understanding Environmental Impact Assessment and Approval | Course Hero
How to use the Seed Enterprise Investment Scheme (SEIS) - icount
Flowchart,EIS&SM,part-1,CA inter,ITSM, CA solution,ved Soni,rohtak ...
Software effort estimation - ppt download
NPR 8580.1 - Chp6
NEPA | ARCH2
PPT - CHAPTER 8 PowerPoint Presentation, free download - ID:572780
EIS-Overview
Flow chart of IHS-EIS procedure | Download Scientific Diagram
PPT - 606-PT – Revision 5 – 09.15.10.USA PowerPoint Presentation, free ...
| Study flow chart. EV, esophageal varices; EVB, esophageal variceal ...
Extending Ready-Made Applications: Understanding the SAS/EIS Flow of ...
Gowanus Environmental Impact Statement Process
Why Aren't My Edible Ink Colours Printing Correctly? - Edible Image ...
Advanced Environmental Engineering
FREE 10+ Incident Flow Chart Samples in PDF