Showing 120 of 120on this page. Filters & sort apply to loaded results; URL updates for sharing.120 of 120 on this page
Thanks to EOS TRIBE for making this EOS Mainnet Launch Flowchart : eos
Management flowchart and EOS point chart of the enhanced category-based ...
Flowchart of selected infants with EOS diagnosis treated with growing ...
Calculation flowchart and predicted performance of Eos II, from the ...
EOS - Sagacious Partners
The EOS MODEL with Renae Luketic - EOS Implementer
EOS Mainnet Flow Chart. Tensions are high in this 13th hour but… | by ...
EOS treatment flowchart. | Download Scientific Diagram
Professional EOS Implementer® | Melanie Towey
PPT - EOS at SPPS PowerPoint Presentation, free download - ID:1011001
The EOS Process®: From Start to Infinity
The flow chart of the main steps of the exact general EoS Riemann ...
Flow chart of study procedure. EOS = End of study; FEC =... | Download ...
Flowchart of the study NeoMero-1. EOS-early onset sepsis; SOC-standard ...
Flow chart of patients included in the study. Eos ¼ eosinophil count ...
Flow chart to obtain EOS and TC for MgO in red dotted boxes. The ...
EOS Process: Strengthen Your Business and Align Your Team
Flowchart for selecting the study population. FeNO, fractional exhaled ...
BEHKAR PROCESS Development on LinkedIn: Amazing flowchart for proper ...
Flowchart of the patient selection process. ARAEs indicates ...
Recruitment flowchart between October 2019 and March 2020. EOS, early ...
A flow chart of the developed method developed. The EoS Network (a) is ...
A flow chart of the proposed method, where the EoS Network is a neural ...
Flowchart of study design. IOS: intraoral scanning. EOS: Extraoral ...
Flowchart of convergence evaluation by IC-EOS curve fi tting. The ...
The configuration of Canon EOS 500D single‐lens reflex camera ...
Yes No Flowchart Template | Miro
What is the EOS Model?
A flowchart demonstrating patient follow-up, subsequent interventions ...
Illustration of hipEOS (EOS, EOS Imaging) planning software, which ...
EOS - Tool - Accountability Chart | PDF
EOS Core Process Component Software
Building an EOS Accountability Chart: A Step-by-Step Guide
Eos Accountability Chart Examples - Educational Chart Resources
What is EOS - Entrepreneurial Operating System
EOS - Accountability Chart Template | Figma
Flowchart summarizing the study protocol. Nonasthmatic eosinophilic ...
EOSIO상의 손실 트랜잭션 완화 - EOS Network
A New Era in EOS Tokenomics, Part I: Unlocking Economic Potential - EOS ...
EOS Process Component to Strengthen Your Business - Whale
EOS Key #3 - Process Creating a handful of core processes will help ...
How RIAs Can Leverage EOS To Manage And Grow Their Firms
Thank You - Download EOS Accountability Chart
EOS Accountability Chart - The right structure to scale your business ...
EOS Accountability Chart Template
Understanding Flowchart
EOS – The Growth Factory
EOS Model: The Six Key Components of Any Business
The EOS Process™ is a proven way of incorporating the EOS Toolbox™ to ...
How To Build An EOS Accountability Chart To Scale Your Business
EOS Organizational Checkup Guide | PDF | Business | Organizational Behavior
EOS GUIDE - Simplamo®
Chapter 5: Finding the Right EOS Implementer | Direction
Workflow flowchart adopted in the present study. 3.1.2. Differences in ...
The Ultimate Guide to EOS Marketing Success | Blog | Lform
Non-walking patient with thoracolumbar EOS in type 2 spinal muscular ...
Flowchart of the National Health and Nutritional Examination Surveys ...
EOS Accountability Chart Overview | PDF
EOS System can Turn your Business Inside Out | Harmony
The EOS® Basics « Seeligs
Setting goals with EOS: Understanding the method and its benefits ...
Overview - Numaflow - Data/streaming processing platform on Kubernetes
How to Properly Implement an EOS® Accountability Chart | GCE Strategic ...
The Accountability Chart: The EOS® Tool That Transforms Chaos into Clarity
EOS-based phase-equilibrium-calculation algorithm in this work ...
Patient flow chart. Abbreviations: EOS, end of study; EOT, end of ...
Entrepreneurial Operating System (EOS): Model and Process | PPTX
How to Bring the Entrepreneurial Operating System Traction to Life in ...
List of equation of states (EoS) recommended by Aspen Plus for severe ...
Online Flowchartmaker, Maak gemakkelijk flowcharts | Miro
EOS® - How To Build an Accountability Chart Process Template
Meet EOS®, a method to run a company efficiently | by Franco Breciano ...
Traction Accountability Chart Template - prntbl.concejomunicipaldechinu ...
What is EOS?
Entrepreneurial Operating System® / Traction®- How does it relate to ...
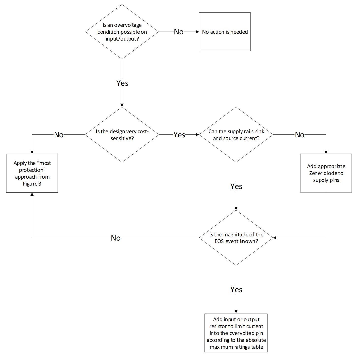
How To Withstand Electrical Stresses in Modern Op Amps - Industry Articles
Flowcharts for Project Managers: A Complete Guide
EOS® Accountability Chart™ | Powered by Ninety
Top 19 Goal-Setting Frameworks to Consider - AgencyAnalytics
Free Ai Image Generator Explore All Generated Images
How to Create a Management System: 6 Steps from Traction (EOS)
Reliability Issues with Canon EOS-1N AF SLR
Supercharge Your Accountability Chart Software | AI enabled
Flash Photography with Canon EOS-1N models - Part II
During Covid, Ecommerce Founders Can Invigorate Their Companies ...
Eos® Tutorial: How To Design Your Company Accountability Chart ...
Products | Industry | INEOS
Cisco Hardware Lifecycle at Renee Andrzejewski blog
Equation of State Models Phase Behavior of Systems Under Reservoir ...
EOS® Accountability Chart: Your Key to the Right People in the Right Seats
Creating A Process Flow Diagram
EOS: How Smart Are Your Goals? Creating Rocks.
Accountability Chart 101: A Must-Have Tool for Medical Practice Management
Mastering the EOS® Accountability Chart™: How Integrators Use ...
What is EOS? Entrepreneurial Operating System Overview
Unraveling the Distinction: EOS® Implementer™ vs. Integrator™
The Ultimate Entrepreneurial Operating System | MAC6