Showing 120 of 120on this page. Filters & sort apply to loaded results; URL updates for sharing.120 of 120 on this page
Dynamic separation of cargoes | Australian Maritime Safety Authority
Dynamic Separation Standards for Multi-Category UAV Operations
Difference BW Dynamic Separation and Liquifaction of Cargo On Ships ...
PPT - A Provenance-based Access Control Model for Dynamic Separation of ...
Liquefaction and dynamic separation in bulk cargoes | Britannia P&I
The dynamic separation and contact force obtained as the functions of ...
PPT - Region-Based Dynamic Separation in STM Haskell (And Related ...
Dynamic Separation Logic | DeepAI
(PDF) Dynamic separation on an accelerating prolate spheroid
9: Visualization of dynamic stall vortices and flow separation by means ...
Mean magnitude of dynamic separation 695% confidence limits (n 5 3) at ...
Dynamic separation of bauxite (aluminium ore) in bulk cargo - YouTube
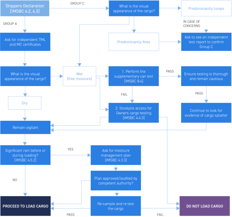
Why dynamic separation of cargo leads to capsizing of bulk carriers ...
Dynamic separation model of releasing. This article is copyrighted as ...
The schematic of dynamic separation and edge loading during a gait ...
(PDF) Dynamic Separation Thresholds for a Small Airborne Sense and ...
Do you know what dynamic separation is? - SAFETY4SEA
(PDF) Dynamic Separation Control in a Low-Speed Diffuser with Varying ...
Load at the rim at 0.1 mm of dynamic separation (mean ± 95% confidence ...
Dynamic separation on an accelerating prolate spheroid | Journal of ...
Olefin/paraffin dynamic separation and regeneration property a ...
A graph showing a typical load 'F(y)' and dynamic separation output ...
(PDF) Solving a dynamic separation problem using MINLP techniques
What Is a Suspension? Dynamic Viscosity & Separation Guide | ZK SEPARATION
Comparison of dynamic final separation under different high pressures ...
Multiphase separation. a) Dynamic separation of gas and liquid realized ...
The maximum dynamic separation (±95% confidence limits, n=3) for BIOLOX ...
Modified schema skeleton for role-list to support dynamic separation of ...
(PDF) Contact and Wear Mechanics of Dynamic Separation in Hip Arthroplasty
High dynamic separation performance of metal–organic frameworks for D2 ...
Characterizations of the derived film and its dynamic separation of ...
a. Separation of Dynamic and Static to Prepare for Crossover and ...
(PDF) Object based dynamic separation of duty in RBAC
5: Dynamic Separation of Duty relations [Ferraiolo et al. 2001 ...
Dynamic Simulation of a Gas and Oil Separation Plant with Focus on the ...
Operating and Model Parameters for the Dynamic Separation Process ...
(PDF) Radial Flow Measurements Downstream of Forced Dynamic Separation ...
Frontier trends and risk control research on bauxite dynamic separation ...
Dog Separation Anxiety Guide (Force-Free) | HPDT
Holyoke secures $800,000 for sewer separation project
Six Degrees of Separation Theory: The Wild Idea That Connects Us All ...
Matlala wants a separation of trials
Collecting signatures for separation vote doesn't violate treaty ...
Waste Port Separation Adapter - Overview - METTLER TOLEDO
Lake Forest Legal Separation Lawyer | Divorce Lawyer Lake Forest, IL
high contrast separation between subject and background Prompts ...
Degrees of Separation (PC) Co-op Guide | Co-op.gg
Gold Ore Gravity Separation Production Line --Chunlei Mining Machinery
How Polyacrylamide PAM Improves Solid-Liquid Separation - UPSCHEM
Miakarts Books Separation Process Principles with Applications using ...
Donald Trump Blames Obama Administration For Separation Of Families
[MUSIC INTERVIEW] JOHN DRAKE - Separation Songs Interview - Subculture ...
Trump’s challenge to the separation of church and state is just ...
ABS-CBN - Actor Nic Chien talks about family dynamic after his parents ...
Friends of Alberta Separation | Facebook
Cryogenic Air Separation Distillation Mechanism and Applications ...
The Importance of Creating a Structured Separation
Case Spotlight: Mutual Separation During Disciplinary Proceedings ...
How Divorce or Separation Affects Your Estate Plan — Wills and ...
Treaty Chiefs seeking injunction on Alberta separation
Separation at Galatasaray! Icardi's new team announced
4-Mic Dual-Directional AI Voice Separation Array – GYKH-4M-DUAL-DIR60 ...
The Legal Difference Between a Separation and a Divorce
Traumatic Divorce and Separation | Siena University Bookstore | Siena ...
Des Moines finishes government-mandated sewer separation project
Mixture Separation Investigation — Sieve, Magnet, Filter & Evaporate
Separation petition collects signatures across Alberta
Separation vs. Divorce: Key Differences and What They Mean for You – AUF
Photos: York's Families Belong Together/Immigration separation protest
Your separation agreement might be fair, but is it affordable? - The ...
IAFI calls for structural separation of UCC and scam communications ...
Beverwijk Introduces Reward-Based Waste Separation System for Residents
Large Capacity Yoga & Fitness Bag, Wet-Dry Separation Gym Duffel ...
Work Including Garbage Collection and Separation f.. | RefID: 139849870
14x10x6 Inch Travel Storage Bag,Dry And Wet Separation Fitness And ...
Figure 1 from Mitigating Dynamic Graph Distribution Shifts via Mixture ...
Study Unit 3-5: Separation of Powers & Legislative Authority Overview ...
Mixed Gas Separation Membrane Hydrogen Helium Oxygen Nitrogen Carbon ...
Chiral Separation 2: Optimization of Chiral Separations
L4Re Secure Separation Kernel - Oiger
Why Does Solid Cargo Turn Into A Liquid? - Liquefaction & Dynamic ...
The U.S. Supreme Court Could Making The ‘Separation Of Church And State ...
What Role Do Grain Boundaries Play in Ion Separation? → Learn
Divorce vs. Separation: Choosing the Right Path When the Answer Isn’t ...
PodEduc - Séparation Des Pouvoirs.Mp4
Black Wave Shower Curtain Thick Waterproof PVC Bathroom Curtain Dry Wet ...
14.2×17.9in Motion Bundle Pocket Large Mouth Design Shrink Freely Dry ...
Garde suite à séparation
Florent Manaudou : Séparation confirmée, son ex balance ! - Le10sport.com
Impôts : l’erreur la plus fréquente l’année de séparation peut vous ...
PPT - Introduction to Security PowerPoint Presentation, free download ...
PPT - Lecture 8 Access Control ( cont) PowerPoint Presentation, free ...