Showing 120 of 120on this page. Filters & sort apply to loaded results; URL updates for sharing.120 of 120 on this page
Meta-model of the document template model | Download Scientific Diagram
Overview of document processing model types | Microsoft Learn
Document Model
(PDF) Portable Document Format File Showing the Surface Models ...
Document Format Template in PDF, Word, Google Docs - Download ...
7. Top-level concepts of the Document Model | Download Scientific Diagram
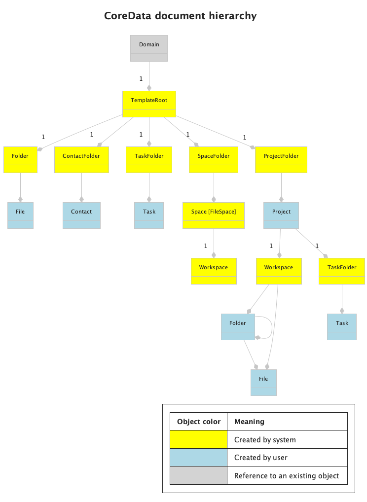
Templates document model
Design Document Format | PDF
50+ File / Document Format Type ( Non-free ) | Figma
The Document Object Model Dom | PDF
PPT - How the TI- Nspire document model can change the way we teach ...
Detailed view of the document model | Download Scientific Diagram
Portable Document Format (PDF) : Définition et Structure
Understanding The Basics Of The Document Object Model – peerdh.com
Professionally format and design microsoft word document in 12 hrs by ...
Document Model | Office File API | DevExpress Documentation
Technical Design Document Template | PDF | Data Model | Specification ...
Adding a document to your model
Document Format | PDF
PPT - Developing a Digital Paper Document: The Document Data Model ...
Document layout analysis - Document Intelligence - Azure AI services ...
Database Design Document (MS Word Template + MS Excel Data Model)
Free Business Requirements Document Templates to Edit Online & Print
Document modeling framework | Download Scientific Diagram
Document Formatting: Enhance Functionality with Style
High level design document template | DOCX
Streamline Document Analysis with Prebuilt Models using Azure AI ...
PPT - Document Analysis: Structure Recognition PowerPoint Presentation ...
Database Design Document (MS Word Template + MS Excel Data Model) – MS ...
[PDF] Document Models
Data Model Template Create A Data Model Documentation
Document Processing Models - Document Intelligence - Azure AI services ...
40+ Simple Business Requirements Document Templates ᐅ TemplateLab
지능형 문서 분석 - 문서의 논리적, 물리적 구조를 분석하는 Document Layout Analysis(DLA) 분야 ...
PPT - Web Document Modeling PowerPoint Presentation, free download - ID ...
Pre-trained models for different document formats. Most of the ...
Free Document Formats Templates For Google Sheets And Microsoft Excel ...
Technical Design Document How To Write Software Design Documents: With
What We Do | Services | Document Formatting Services Melbourne ...
What are the Most Common Document Formats for Printing?
Document Formatting Services Melbourne | Document Formatting Services ...
Design Document Templates (MS WordExcel) + Data Dictionary – Templates ...
Research Paper Format - Types, Examples and Templates
Free Functional Requirements Document Template to Edit Online
Free Product Feature Requirements Document Template to Edit Online
Blank Document Template in Word, PDF, Google Docs - Download | Template.net
Document file formats Royalty Free Vector Image
FREE Document Templates & Examples - Edit Online & Download
Illustrations of three document formats. For each format, the ...
Sample Word Document Template PDF | PDF
(PDF) Document Models
system design document example
Design Document Template Example - Design Talk
Design document template in Word and Pdf formats - page 3 of 6
Document Template Creation | PDF
Free Document Control Templates: Plans, Registers & Logs
Document Styles | Document Templates | Custom Word Styles | Word ...
Process Document Template - Sign Templates | Jotform
Technical Document Template in Word, PDF, Google Docs - Download ...
Professional Documentation Document Revision Tips: How To Control
11. Documents and Document Models
(PDF) Features of Regulation Document Translation into a Machine ...
19 Fillable Logic Model Templates & Examples [Word, PowerPoint ...
Work with the Document Generation Solution | Salesforce Trailhead
Basic Business Document Formats | 12+ Free Word, Excel & PDF Templates ...
Document Checklist Template in Word, PDF, Google Docs - Download ...
Example document created from a template | UX Write
Document Object Model: Introduction to the HTML DOM
Document Templates - Harper Creative
Process Document Template Microsoft Word
Free Technical Document Template - Download in Word, Google Docs, PDF ...
Sample Document | PDF
What Is A Policy Document Example
Text document representation models – literature review – imbVeles
Set of Document File Formats icons. 20589802 Vector Art at Vecteezy
Designing a Document-Based Application
Designing a Document-Based App
Technical Documentation Templates (MS Word/Excel/Visio) – Technical ...
PPT - Distributed Document-Based Systems PowerPoint Presentation, free ...
Documentation Sample Template | Template Samples
PPT - Lesson 13 Editing and Formatting Documents PowerPoint ...
The Most Common CAD File Formats for 3D Models - PSH Design
Examples
Formatting Documents in MS Word
Flat File Schema Sample at Donald Mccann blog
pdffiller Doc Template | pdfFiller
PPT - Information Retrieval Models PowerPoint Presentation, free ...
Ultimate Guide to Image File Formats | MPB
File Formats Explained: 8 Different Types You Need to Know
Free BRD Sample Template to Edit Online
11 Free Process Documentation Templates in Word & ClickUp
The Ultimate Guide to Project Documentation (with Free Template)
How to download and run GGUF AI LLM models from Huggingface in the ...
7: File Formats – Design Lab 1101
The Ultimate Guide To Software Architecture Documentation
The 7 most common file formats
STEP Design Files for Manufacturing
Create documents using standard, structured, or custom templates
What Is the DOM (Document Object Model) and Why It Matters