Showing 120 of 120on this page. Filters & sort apply to loaded results; URL updates for sharing.120 of 120 on this page
DocFX for Unity | Example Unity documentation
api - Docfx PlantUml Metadata - Stack Overflow
Building Java API Docs With DocFX · Den Delimarsky
TravelMarx: From Sphinx to DocFX - Generating Python API Documentation ...
c# - .NET API Documentation with DocFX - How to properly display a ...
Walkthrough Part II: Adding API Documentation to the Website | DocFX ...
GitHub - NormandErwan/DocFxForUnity: DocFX usage example for Unity ...
Generate your API documentation with DocFX
Create Api Documentation with DocFx using Visual Studio and CLI | by ...
GitHub - irongut/DocFXExample: An example using DocFX with GitHub ...
DocFX API documentation assembly reference points to cs.temp.dll.dll ...
GitHub - sator-imaging/docfx-pages: Deploy docfx API Reference to ...
AlibreScript API Documentation Docfx Site - YouTube
[SEO] Remove .html from generated in breadcrumbs and DocFX API ...
GitHub - NormandErwan/DocFxForUnity: DocFX usage example for Unity projects
AlibreScript API Documentation GitHub Wiki to Docfx Site - YouTube
Docs: DocFx Build Failure for API Docs · Issue #911 · apache/lucenenet ...
DocFX can't generate Api docs when VS is not installed · Issue #7938 ...
Api Resource Example at Brenda Ferri blog
Top API Documentation Tools: 12 Best Tools For Developers - Treblle
How to Install and Use DocFX Without Breaking Your Documentation Workflow
Use DocFx to document your existing .Net application - alexklingenbeck.de
Templates | docfx
Section of Markdown files at top of left-side nav bar for API ...
Introduction to the DocFX Template System | docfx
Using DocFX V3 | Voltstro
karatejb: [DocFx] Create api documents on multiple projects
Basic Concepts | docfx
feat: Added docfx by xhayper · Pull Request #79 · InscryptionModding ...
TravelMarx: Working with Sphinx Extensions and Building to DocFx Output
Top 10 REST API Documentation Tools: The Ultimate Guide
Generating Source Code Documentation With DocFx - Code Maze
Docfx by Dotnet - A undefined Template | Built At Lightspeed
Tools | docfx
Walkthrough Part I: Generate a Simple Documentation Website | DocFX website
Understanding API docs - WPGetAPI
GitHub - werwolfby/dotnet-docfx: Tools for building and publishing API ...
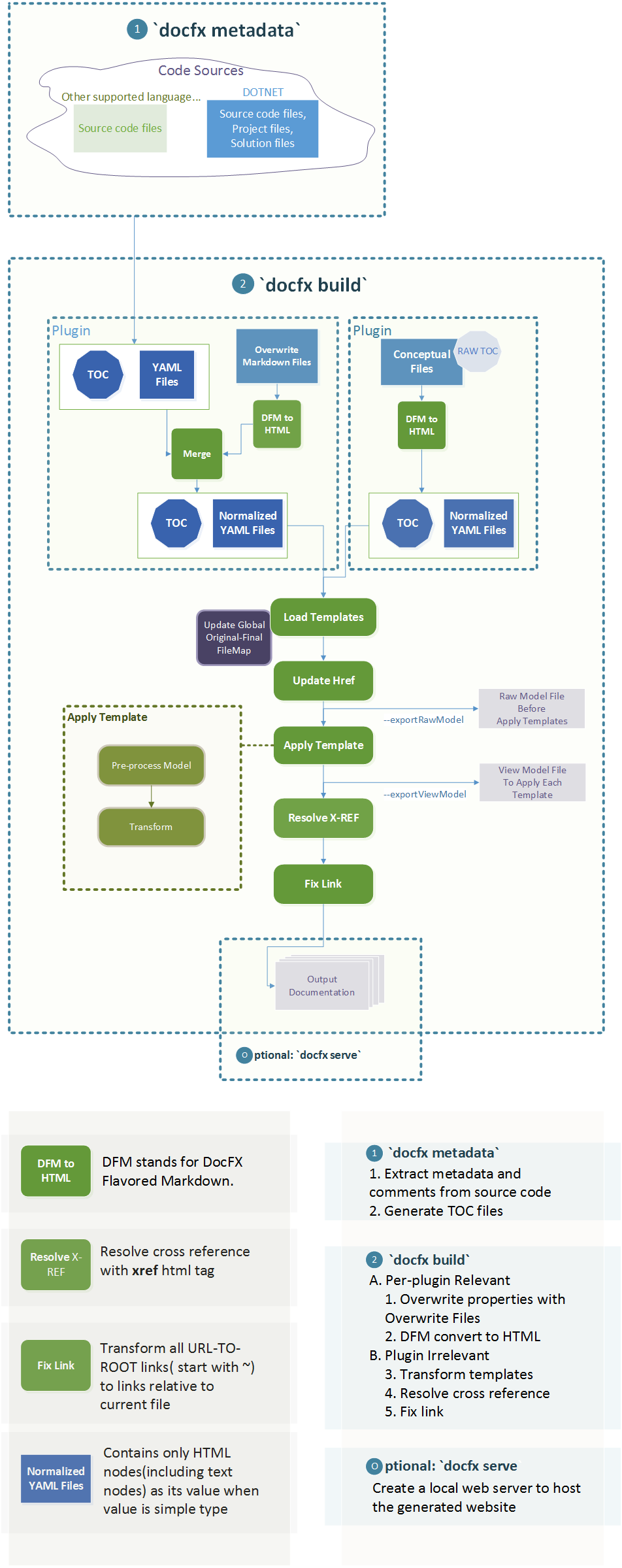
docfx Design Spec
DocFx Template hierarchy customization output · Issue #2329 · dotnet ...
DOCFX format tables using markdown without changing the template ...
Introduction to DocFX – Frank's World of Data Science & AI
the default template used for generating PDFs is way too basic for API ...
GitHub - dotnet/docfx: Static site generator for .NET API documentation.
DocFX download | SourceForge.net
Getting Started with DocFX | DocFX website
Example code rendering doesn't preserve indentation · Issue #8720 ...
API Example: Your Guide to Real-World API Applications 2025
GitHub - YondernautsGames/DocFX_UnityExample: An example setup of using ...
Providing quality documentation in your project with DocFx and ...
How to produce static documentation using DocFX
visual studio - DocFX generating documentation for a project in a ...
Creating a Documentation Website using DocFX on SharePoint
Automatic Documentation — DocFX + Github Pages | by HyunsuYu | Medium
How to build DocFx site via Visual Studio/Azure DevOps/TFS · dotnet ...
DocFx shows just a small fraction of types and members - Stack Overflow
How to Write API Documentation: Best Practices and Examples
Introduction to DocFX Documentation System - YouTube
Build with DocFX | Scrapbook101core
Create Stunning API Docs with Scalar: A Step-by-Step Guide | by Nagaraj ...
Packages | docfx
Amazon.com: DocFX Demystified: Transform Your C# Documentation Skills ...
How to generate document automation attach image link · dotnet docfx ...
整合 DocFx 和 Visual Studio 並佈署上 GitHub Pages | Ron 2.0
c# - Docfx 3.0.0 How to get the TOC on the Index.html - Stack Overflow
How to Write API Documentation: a Best Practices Guide | Stoplight
如何为 Unity 项目的 C# 代码生成 API 文档 - 知乎
ASP.NET Core Basics: Documenting APIs
DocFXを使ってC#のソースコードからAPIのドキュメントを作成 #docfx - Qiita
.net - DocFx: how to create table of contents navigation on site ...
Cara Menulis Dokumentasi API: Kiat & Alat Pro
How to set docfx.json file and connect with swagger.json on live server ...
使用DocFX构建API Web文档 - Memoyu - 博客园
Code examples in XML documentation · Issue #2131 · dotnet/docfx · GitHub
Using a Doclet with JavaFX | JavaFX 2 Tutorials and Documentation
开源实例之DocFX - 杜郎俊赏 - dujun.io
DocFX生成C#API文档-CSDN博客
【Unity实用工具】API文档生成工具-DocFX_docfx unity-CSDN博客
[VisualStudio] Documentation - DocFx를 이용해서 솔루션 문서화하기 | MSFL::모리스 소프트웨어 ...