Showing 120 of 120on this page. Filters & sort apply to loaded results; URL updates for sharing.120 of 120 on this page
How to dig safely with DigAlert® | Underground Service Alert of ...
Dig Alert 811 PSA - YouTube
Dig Alert for LA Pool Construction: Marking Utility Lines for Safety
KloudGin Dig Alert – KloudGin
AutoCAD Alert - Autodesk Community
AUTOCAD ALERT MESSAGE - Autodesk Community
Dig alert and USA marking (Scott Cole Plumbing) - YouTube
Leader note automatically turned in blocks in Autocad Mechanical 2014 ...
How to dig safely with DigAlert | Underground Service Alert of Southern ...
5 cách khắc phục lỗi autocad alert đơn giản nhất | Tintucxaydung.com
Friar Flash – 811 – Dig Alert | Padre Associates, Inc | Engineers ...
Dig alert #3 (Identifying substructures 2) - YouTube
Dig Alert 3 of 3 Substructures By Operator Dupas - YouTube
Dig Alert and GPR: Enhancing Safety in Underground Excavations – Sway ...
Public Works Dig Alert | Port Hueneme, CA - Official Website
Autocad Dimension Problem ! - How to hide Reassociate Alert Box - YouTube
Dig Alert Identifying Substructures by OperatorWilliam - YouTube
Dig Alert 3 of 3 Substructures by Operator Nielsen - YouTube
Strong Virus alert message in Autocad 2007 - 2011 - AutoCAD Bugs, Error ...
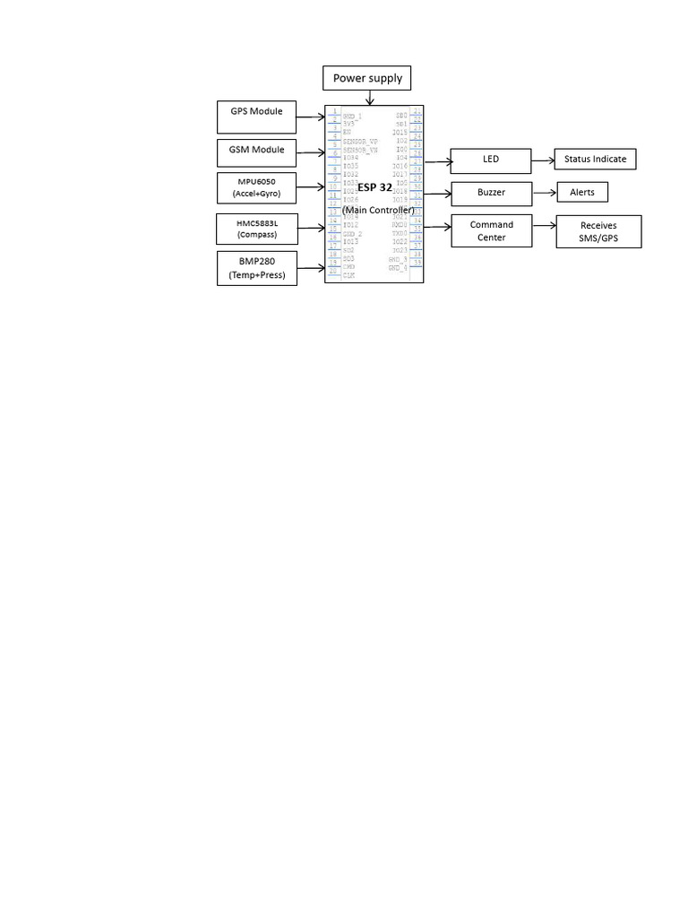
Border Alert & Soldier Safety System Using ESP32 Block Dig | PDF
Dig Alert Substructures Identified by Javier Solano - YouTube
Dig Alert Cert By Operator Rodriguez - YouTube
Dig Alert 2 of 3- Facilities By Operator Ramos - YouTube
Plumbing, Masonry & Dig Alert – Lineer Layout – Handheld Chalking Tool
DigAlert®: Protect your community with dig alert | Underground Service ...
Dig Alert Facilities By Operator W. May - YouTube
How to hide the yellow alert on dissociated dimensions in autocad?
Khắc Phục Lỗi và Tùy Chỉnh Autocad Alert: Bí Quyết Làm Việc Hiệu Quả
AUTOCAD NOTES | PDF
PPT - AutoCAD Tutorial (introductory level) PowerPoint Presentation ...
AUTOCAD NOTES.pdf | 3 D Computer Graphics | Ellipse
Atmos Energy promotes 811 call before you dig day for safety
Digging Safety: The Importance of Calling 811 Before You Dig - YouTube
Mountaineer Gas Company :: Call 811 Before You Dig
DigAlert® | Emergency Dig Process
#safetyfirst #contactbeforeyoudig #digalert | Underground Service Alert ...
Basics of AutoCAD Notes and Labels – CanadaCAD.ca
Auto CAD Hand Note | PDF
DIG – Edit a Survey – OTEAR
Download Free High Quality Fire Alarm AutoCAD Drawings - CADBright
#digalert | Underground Service Alert of Southern California (DigAlert)
How To Make Notes and Annotations in AutoCAD - YouTube
How to Hide and Fix Yellow triangle alert on Dimensions In Auto cad ...
Autocad How To Hide Yellow Alerts And Infer Constrain - YouTube
Contact DigAlert® for digging. | Underground Service Alert of Southern ...
Dig Sign
Construction note
Basics of AutoCAD Notes and Labels | Hitchhiker’s Guide
Some Notes on Annotations in AutoCAD: Tuesday Tips With Seth | AutoCAD ...
Dig adding and removing alerts Interaction. on Behance
Outdoor Security Cameras CAD Block | AutoCAD Drawing
Autocad notes - YouTube
Underground Service Alert of Southern California (DigAlert ...
AutoCAD Deep Dive Series: Annotative Blocks
Safety call 811 before you dig | SIEA
Call Before You Dig App - Ensuring planned excavations & safety of ...
Linux Dig for Network Admins: Practical Guide with Examples
AutoCAD Add-ins
Call Before You Dig
AutoCAD Productivity Articles: August 2012 | CADTutor
#shedsafety #digalert | Underground Service Alert of Southern ...
Dig Alert: The Ultimate Guide to Safe Excavation
How to add notes in autocad? - CADdikt
DigAlert.org - Downloads
DigAlert | Utility Locating California | Underground Wire & Cable Locator
Auto CAD Notes | PDF
Digalert Symbol
#protectinginfrastructure #digsafe #digalert | Underground Service ...
DIG-CAD 5
DigAlert® | Safe Digging guide
Excavator Confirmations via Email/SMS | DigAlert® Documentation
DigAlert for iPhone - Download
Training & Help | DigAlert® Documentation
Norfield Partnership with DigAlert of Southern California
Help
Response Codes | DigAlert® Documentation
Excavator Confirmations via Email/SMS
People planning their next project
DigAlert® ads at Honda Center
"Autocad Alert: Giải Pháp Toàn Diện cho Mọi Thông Báo và Lỗi Thường Gặp"
Integrated CAD Dispatch Alerting Guide: Faster, Smarter Emergency Response
1 Einführung in CAD mit DIG-CAD
DigAlert Training Portal
Execution of Drawings commands. Construction note. CAD drawing software
About Us - ARCbuilder.com
Inform designs through data sharing with field teams using ArcGIS for ...
🚀 Start your home projects on the right foot by contacting DigAlert ...
FREE Virtual Training: DigAlert - Underground Safety Awareness 3-21-23
Enhance Safety with RapidSOS Digital Alerts
2D Point Graphics Trial Exhibits
CAD Alerts – eDispatches
811 Information For Professional Excavators
FUSRAP signs being installed near Coldwater Creek | ksdk.com
Download-Formular DIG-CAD Aufmaß für die Aufmaß- und Mengenermittlung ...
JTB World Blog: March 2006
Create Evacuation Tags | Naviate website Help Center
Mastering AutoCAD: Annotative and Dynamic Blocks - DuckWorks
🚧 Safety is a year-round commitment! No matter the season, always ...
AutoCAD: Notes
Cad notes - AUTO CAD NOTES METHOD TO APPROACH A COMMAND IN CAD: 1 ...
Download Free, High Quality CAD Drawings | CADdetails