Showing 119 of 119on this page. Filters & sort apply to loaded results; URL updates for sharing.119 of 119 on this page
17 Different sampling methods | Download Scientific Diagram
What Are The Different Types of Sampling Methods in Research?
Different Types of Sampling Methods Explained - LIS (Library ...
Explain the Different Types of Sampling Methods in Psychology
Lab 1 - Sampling Methods and Variable Analysis - Studocu
Sample Sampling Methods | Sampling Methods: Different Types in Research ...
Methods Of Laboratory Sampling at Jim Sims blog
Sampling methods and number of sample. | Download Scientific Diagram
Types Of Sampling Methods In Environmental Monitoring | GMP Insiders
What Are The Two Types Of Sampling Methods - Design Talk
Sampling Methods
Sampling Methods In Reseach: Types, Techniques, – GIAU
Types Of Sampling Sampling Methods With Examples
Sampling Methods - Types, Techniques and Examples
Top 5 Qualitative Sampling Methods | Sampling Techniques
Explain Different Types of Sampling Design
Types Of Sampling Methods Simple Techniques And Examples
Types of Sampling Methods and Their Impacts on Test Reports
Sampling methods and laboratory techniques used in MP studies in Africa ...
Introduction to the Types of Sampling Methods in Research
LAB 8 Sampling Techniques - Sampling Techniques Name: - Studocu
Diagram of sampling methods used in this study. For a detailed ...
a Types of samplers and sampling techniques and b different categories ...
Choosing the Right Sampling Methods for Your Research
Sampling methods - Top Study Guide | RevisionTown
ChemStation Displaying Different methods for report.txt file and View ...
What Is Laboratory Sampling at Ruby Godfrey blog
What Is Laboratory Sampling Techniques at Hugo Bergin blog
Common Sampling Techniques
Laboratory Sampling Techniques Ppt at Isaac Oppen blog
Types Of Sampling Techniques Ppt at David McInnis blog
Discover How To Choose Appropriate Sampling Technique, Sample Size and ...
PPT - SAMPLING TECHNIQUES PowerPoint Presentation, free download - ID ...
Sampling Method | Types along with example of selecting a sample
Sampling Techniques in Data Analytics - Pickl.AI
Mastering Key Sampling Techniques in Research - Expert Research & Data ...
Sampling Methods: Types, Techniques, and Practical Examples
Sampling Methodstechniques Of Sampling Bbamantra Schematic presentation ...
What Is Sampling Techniques In Quantitative Research - Design Talk
(12) Sampling Techniques.pptx.biological technique | PPTX
Comparing Sampling Techniques: Choosing Between Grab and Composite ...
LLM Sampling Parameters Guide | smcleod.net
Video: Sampling Methods: Sample Types
sampling in a medical laboratory close-up Stock Photo - Alamy
Lab 2: LLVM IR Analysis & Optimization Techniques - Studeersnel
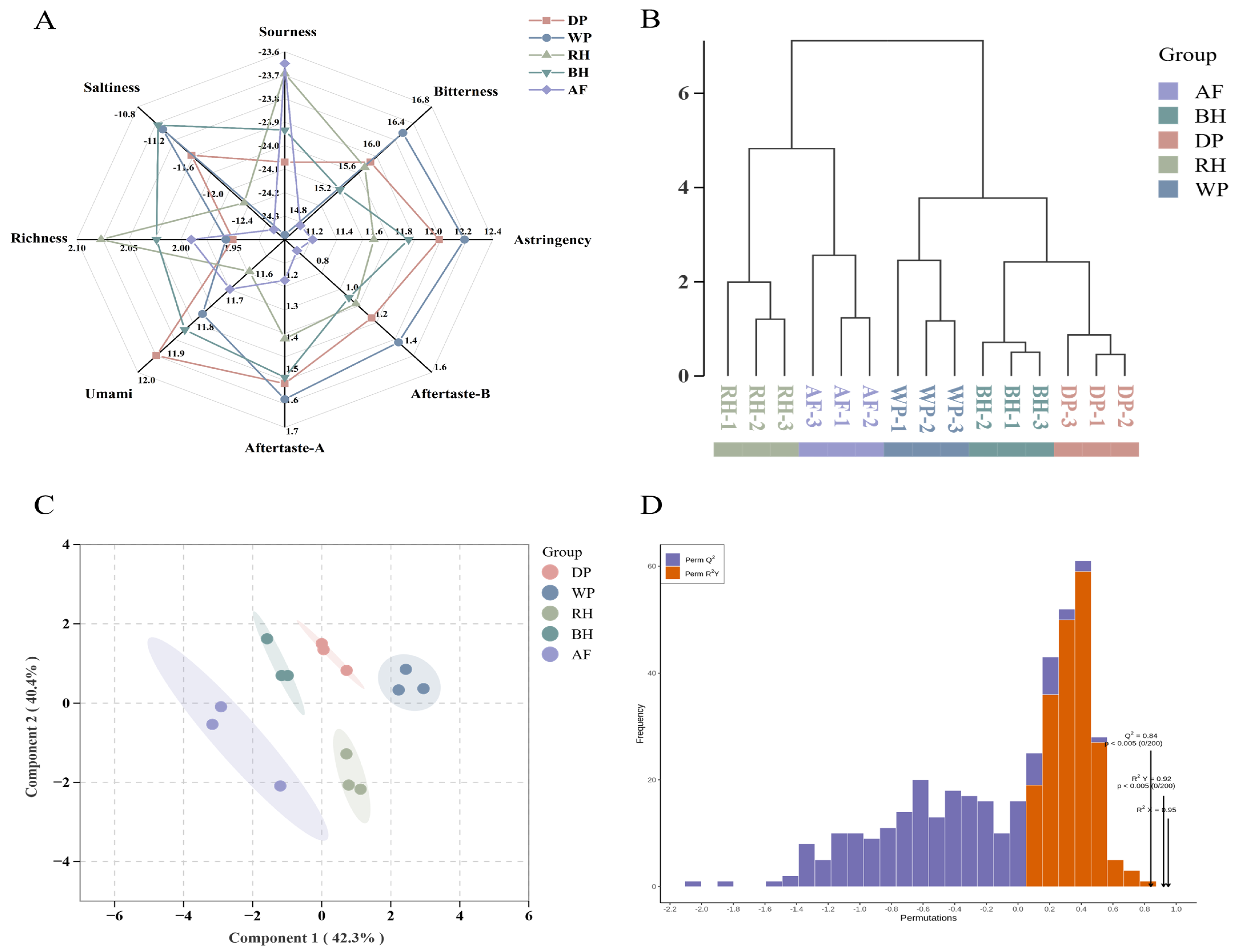
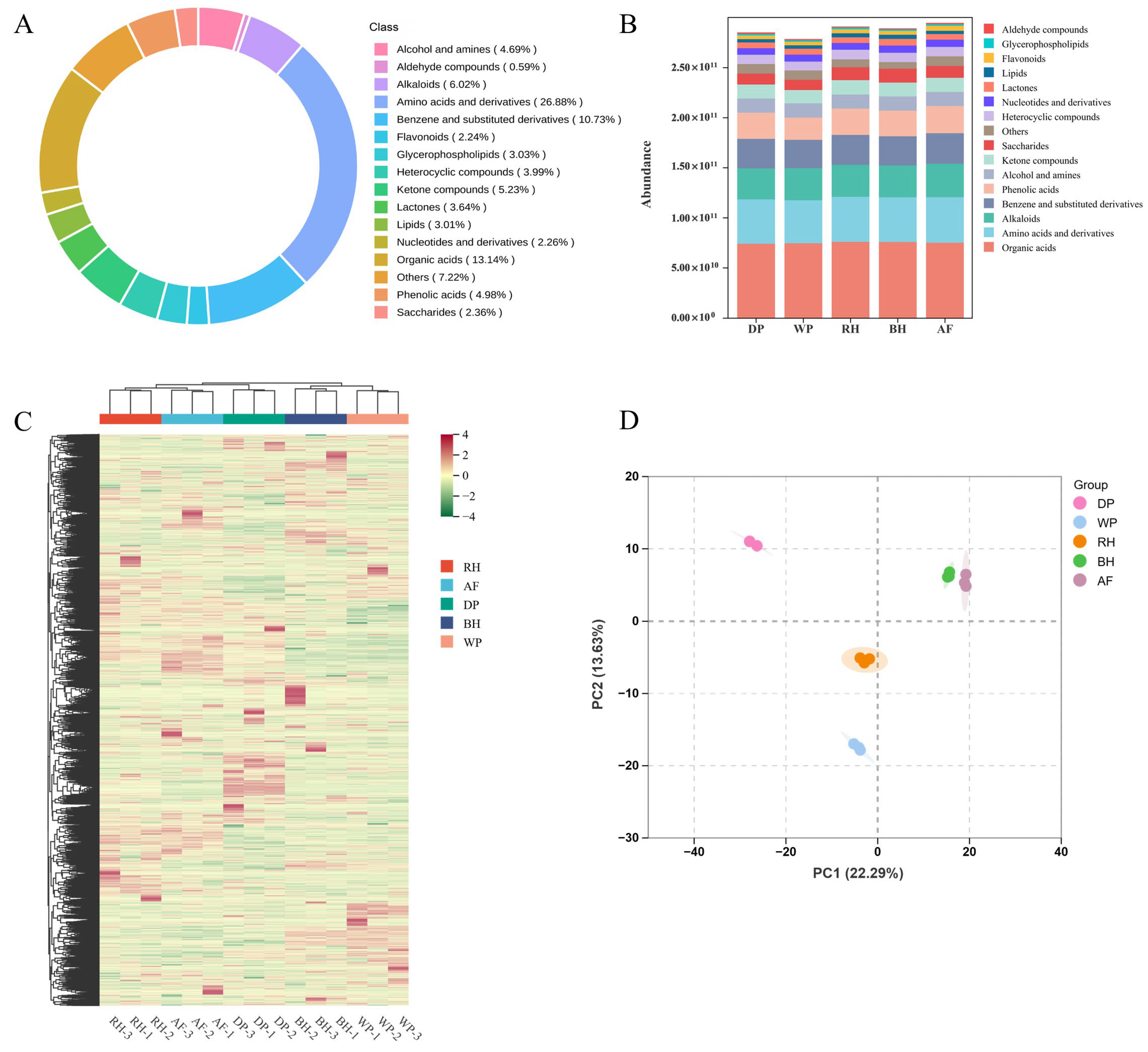
Analysis of Changes in Taste Characteristics of Coffee at Different ...
Reliable supplement testing methods
Palanquining Lab Report: An In-Depth Analysis of Techniques - Studocu
Discover Central Lab vs Local Laboratories | Medicover MICS
Making sense of your lab results
Making sense of GLP-1 testing methods
How Ledger's White-Hat Hacker Lab Works | Ledger
NTU MAE Y2 Lab Report: Ultrasonic Testing of Material Defects - Studocu
Microbiological Analysis and Content of Heavy Metals in Different ...
Use volumetric sampling | Grafana Cloud documentation
Biomechanical Effects of Different Auxiliary-Aligner Designs for the ...
Lab 1: Plant Distribution and Species at Mer Bleue - Studocu
Biological Macromolecules & Enzymes Lab Worksheet (Quiz) - Studocu
Comparison of Conventional Methods for Bowel Length Measurement in ...
MATH410 Lab 2: Graphing Frequency Data and Visualizations - Studocu
IEC vs ASTM Transformer Oil Standards: Key Differences, Testing Methods ...
Python Practice Lab door Professor Angelica Lim & Professor Victor Cheung
Convergent Evolution: How Different Language Models Learn Similar ...
Sampling-Methods-2 | LiMSforum.com - The Global Laboratory, Informatics ...
Odour Assessment Methods: Which Method Should You Use?
4 waterproof testing comparison: Hydrostatic vs Spray vs Rain vs Bundesmann
Solved: Match each tool or method with its most likely use. involve the ...
Angle of Impact Lab: Analyzing Bloodstain Patterns in Forensics - Studocu
Chemical Speciation - Olympian Water Testing, LLC
KPV Research Guide and Laboratory Notes - peptide
An in vitro comparison of the fracture resistance of MOD inlay ...
Electrodeionization system (EDI) in Water Purification Technology
Matlab Add Matrix: A Quick Guide to Matrix Addition
Comparison of 3-dimensional echocardiographic left ventricular volume ...
The Association Between Tinnitus Sensation-Level Loudness and Sleep ...
Mastering Slice in Matlab: A Quick Guide
Measurement method for corn aflatoxin
Source Code Analysis: Exploiting Parser Differentials in SSRF & Unicode
Electronic Universal Testing Machine: Selection Guide 2026
A Comparative Analysis of Nutritional Composition in Acer truncatum ...
The King Portable Hardness Tester: A Reliable Solution for On-the-Go ...
LAB1 ELEC 442 - Statistical Signal Processing and Correlation Analysis ...
ANALYSIS OF NUTRITIONAL AND FUNCTIONAL PROPERTIES OF MORINGA OLEIFERA ...
How much protein is in your beans? - Laboratory News
Mobile app-based psychological interventions for depression and anxiety ...
Vitamin levels: preparation for tests without errors
Learn MITRE ATT&CK Emerging Attack Analysis at SANS AI Summit 2026
Process and technoeconomic analysis of leading pretreatment ...
Mustang Dark Horse’s "500 hp" claim may hinge on test method
Wear Testing Machine Applications: Guide by Industry and Standard
Magnetic Bead-Based Exosome Isolation | Fast, Scalable Workflow