Showing 120 of 120on this page. Filters & sort apply to loaded results; URL updates for sharing.120 of 120 on this page
System modelling with DES | Download Scientific Diagram
25: Overview of using DES modelling for solving some of problems in ...
The DES (a) and SD (b) modelling process, where a) is based on ...
Some differences between SD and DES modelling based on the model ...
7: Methodology of DES modelling projects, re-drawn from [108 ...
Schematics of a system implementing automated DES modelling (Rodič ...
S-A DES modelling at αs = 25.2 • with and without transition specified ...
Figure B1 Detailed DES model of the centre – Modelling resource ...
(PDF) A multi-phase DES modelling framework for patient-centred care
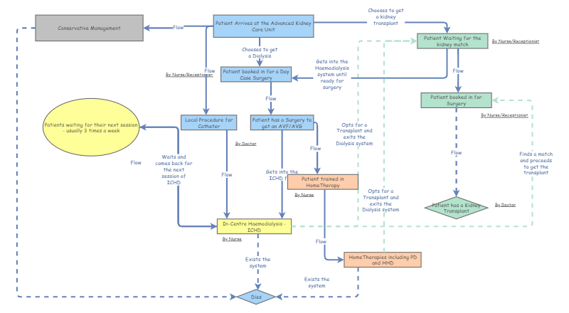
DES Modelling - Renal Replacement Therapy | Insight Maker
Figure 1 from DES modelling and control vs. problem solving methods ...
Systematic procedure for DES model development. | Download Scientific ...
Flow chart representing the outline of the DES model | Download ...
DES models 1 to 5 (top in figure) and their period of use within the ...
Framework for the development of ready-to-optimise DES models ...
DES Model Structure
DES model building procedure | Download Scientific Diagram
Part of a DES model created using SIMUL8 to model an A&E department ...
Process logic of the DES model as flowchart. | Download Scientific Diagram
Flow chart of building blocks for the DES model | Download Scientific ...
illustrates the block diagram showing how DHM and DES modeling ...
Flowchart of the typical DES model. | Download Scientific Diagram
Components of the DES model and their relations with input parameters ...
Flow chart of the logic of DES models. | Download Scientific Diagram
a: The implementation of DES model (process flow + reactive behaviours ...
Main inputs and outputs of the DES model | Download Scientific Diagram
1 Simple DES model of a healthcare problem | Download Scientific Diagram
An overview of the proposed DES models.... | Download Scientific Diagram
3-3 Modeling with Systems of DEs - ppt download
Overview of the DES model: main elements and patient flows | Download ...
High-level architecture of the DES and MAS simulation model | Download ...
DES component of simulation model. | Download Scientific Diagram
(a) The DES model of manufacturing process and control for products 1 ...
Job flow in the DES model | Download Scientific Diagram
-3: Summary of comparison literature on DES and SD approach to model ...
represents an overview of the DES model used for testing Geographical ...
(PDF) Interacting DES: Modelling and analysis
Excerpt of the DES model: manufacturing resources M1 and M14 case ...
Screen capture of the DES model developed for Trust A using the ...
Schematics of a system implementing automated DES modeling | Download ...
Fashion Model Photoshoot The Rise Of Digital Modelling | Fashion
DES model of the manufacturing cell. | Download Scientific Diagram
The data-flow between the optimisation module and the DES model ...
Example DES model created by the configurator; layout type ‘Stop & Go ...
Snapshot of the SIMUL8 DES simulation model | Download Scientific Diagram
Example of a DES Model | Download Scientific Diagram
Architecture of the DES model proposed for inspection processes in a ...
Rail area of a DES model representing the current LICD layout with no ...
DES model of ambulatory patient fl ow | Download Scientific Diagram
ntegration between DES and SD models Source: Loureiro (2009) | Download ...
DES model visualization of (a) sub-assembly, (b) main-assembly, (c ...
Overview of the applied DES model. | Download Scientific Diagram
Comparison between the clinical performance and the DES model for ...
High-level architecture of the DES and MAS simulation models | Download ...
DES component of the architecture | Download Scientific Diagram
Using Hazards in a DES Model
Developed DES model, with pools of resources and parameters to ...
Graphical representation of the DES model that was used for the case ...
Schematic of a single machine in the DES model | Download Scientific ...
Overview of the DES model representing the patients flow process ...
Videoconferencing system DES model | Download Scientific Diagram
DES model outputs | Download Scientific Diagram
DES Model Editor: Support for the Interactive Definition of ODES-based ...
The DES model logic developed for the feller-buncher (FB) (a), skidder ...
Interface of the DVT patients’ pathways DES model | Download Scientific ...
An efficient way of realizing a particle-in-cell DES model. | Download ...
Schematic representation of DES modeling framework. | Download ...
DES model example - DSOL MANUAL
A DES model for the circuit (of Fig. 2). | Download Scientific Diagram
DES model (Measurement of creation of companies) | Download Scientific ...
Figure S.4. Statistics collection component of the DES model. The ...
Modelling Portfolio – A Step By Step Guide for Models MAVN Models
Simulation Modelling - Innovation Industries
Full article: Modelling a Computed Tomography service using mixed ...
Near-Field Simulations of Film Cooling with a Modified DES Model
Converting a Markov Model to a DES Model
Creating DES screening model with fixed screening intervals – TreeAge ...
HSMA - the little book of DES - 1 Introduction to DES Concepts
What Is Data Modelling Concepts at Patricia Priolo blog
DSD-INT 2023 3D hydrodynamic modelling of the Galician coastal waters ...
Do hybrid simulation models always increase flexibility to handle ...
PPT - Why building models? PowerPoint Presentation, free download - ID ...
Build and Analyze a Discrete Event Simulation (DES) Model - YouTube
PPT - Discrete-Event Simulation: A First Course PowerPoint Presentation ...
PPT - Patient Flow Optimization Decision Support Tool PowerPoint ...
PPT - Control of Dynamic Discrete-Event Systems PowerPoint Presentation ...
PPT - Disability Employment Australia PowerPoint Presentation, free ...
Verification of the SD/DES-Model, Looking at Customer Orders and Order ...
Modeling Master Course: #1 Training to Become A Model
(PDF) Discrete Event Simulation, System Dynamics and Agent Based ...
Discrete event-simulation | PPTX
PPT - Modeling and Analysis of Manufacturing Systems PowerPoint ...
Discrete Event Simulation (DES) models - live webinar recording! - YouTube
Erickson, Swain, Tomlin Modeling and Role-Modeling Theory | 2025
What is Data Modelling? - Apercu Consulting
Manufacturing Simulation: 3 Ways to Model Your Manufacturing Process
Reflections on Two Approaches to Hybrid Simulation in Healthcare ...
Process-Based Digital Twin for Industrialized Construction Efficiencies ...
Modeling Performance and Uncertainty of Construction Planning under ...
What Is Process Modeling In System Analysis And Design - Design Talk
v2212: New and updated solvers and physics
Building Information Modeling: ein Schritt hin zu nachhaltigen Gebäuden ...
Art+Modeling+Studio+Set+Imxto Photos, Download The BEST Free Art ...