Showing 119 of 119on this page. Filters & sort apply to loaded results; URL updates for sharing.119 of 119 on this page
DBFU
DBFU - Dansk Bilforhandler Union | Sorø
Q&A: Direktør Jørgen Bomberg - DBFU - Autonews Business
Experimental flowchart of DBDU and DBFU processing multi-temporal ...
Dansk Bilforhandler Union - DBFU siger tak for et på alle måder ...
Jual DBFU DINAMO KIPAS ANGIN/DINAMO BOX FAN UMUM NO 4 | Shopee Indonesia
Dansk Bilforhandler Union – DBFU opfordrer De Danske Bilimportører til ...
EUROCOC & Dansk Bilforhandler Union DBFU forlænger samarbejdet. | Dansk ...
Architecture of DBFU (double-branch U-NET of feature fusion). Each ...
DBFU MOTOR BOX FAN RRT MULTI GENERAL/GENERAL BOX FAN PROGRAM NO 4 ...
DBFU - Extra - Future Gohan - Green Tracksuit by LoganWaynee on DeviantArt
DBFU - Extra - Future Gohan Saiyan Armor by LoganWaynee on DeviantArt
lool Eyewear > Eyewear > LATTIC O DBFU
DBFU træder ud af rollen som teenager
lool Eyewear > Eyewear > DECK O DBFU
Onsdag den 29. | Dansk Bilforhandler Union DBFU
Lool Lattice - Dbfu — Óptica Estela Jinchuk
Månedsrapport - September 2023 | Dansk Bilforhandler Union DBFU
Q&A - Direktør Jørgen Bomberg, DBFU - Autonews Business
dbfu · GitHub
Oversigt over leverandøraftaler i DBFU - Dansk Bilforhandler Unions
DBFU tilfreds med stramningerne for importbiler
Etnia Barcelona > Óptica > MIXU02 O DBFU
TEGLA FURU DBFU - Agro-kuća d.o.o., Koprivnica
Dansk Bilforhandler Union DBFU på LinkedIn: Er du bilejer og har du ...
DBFU ønsker seriøsitet!
JK Auto din bilforhandler
Købeloven ved brugte biler » Få klarhed over dine rettigheder
Om os - Nyere brugte kvalitetsbiler i Fredericia
V. Egense Auto - Seriøs bilhandel med markedets bedste finansiering
Uddannelse er vigtig og det er vedligeholdelse af sin viden også! For 3 ...
(PDF) DBFU-Net: Double branch fusion U-Net with hard example weighting ...
Ny aftale skal styrke brugtbilsforhandlere - Autonews Business
Betaler du for meget for din bilforsikring?
#coverbilforsikring #dbfuforsikring #bilbranchen #bilforhandler # ...
Hjem - Dansk Bilforhandler Unions
Brugtbilsmarkedet i rekordgear – status 2025 med Jørgen Bomberg (DBFU ...
DBFU-Net: Double branch fusion U-Net with hard example weighting train ...
GitHub - stm32-hotspot/DBFU_L476: An example of a Dual-Bank Firmware ...
GitHub - dbfu/fluxy-admin-server: fluxy-admin后台管理系统后端框架
Forsikringstype er mere relevant end nogensinde - kan spare dig for en ...
DBFU: Godt at også import af nye biler undersøges
Nyt forbedret samarbejde med Dansk Bilforhandler Union DBFU! | Pace Group
lool Lattice.A | Alle Brillen bei GRONDE Sehen & Hören
Finalefeltet i Årets Brugtbil 2025 er offentliggjort og elbilerne ...
Architecture of U-NET. Each green box represents a multi-channel ...
I dag har Cover A/S fornøjelsen af at deltage på DBFU’s årsdag ...
Bilforhandler i Svendborg & Fyn | Stort udvalg af biler nær Langeland
LOOL DECK/DBFU - Prescription Glasses Online | Lenshop.eu
LOOL LATTICE/DBFU - Prescription Glasses Online | Lenshop.eu
GitHub - dbfu/my-proxy
Bøder for kørsel med sommerdæk i vinterføre - Dansk Bilforhandler Unions
Populær elbil er Årets Brugtbil 2024 - Dansk Bilforhandler Unions
Toldekspeditioner udskriver ikke længere prøvemærker - Dansk ...
Klassiske biler | Lindholm Biler
前端框架搭建——从零开始搭建一个高颜值后台管理系统全栈框架(一) - 掘金
Doniczka tworzywo sztuczne czarny, szary Prosperplast 30 cm x 30 x 28 ...
I dag afholder vi 2. runde af kurset i købeloven og reklamationsret for ...
S8334fd3b4348472d9291fc4fa1a54dbfu.jpg
Dansk Bilforhandler Union (DBFU) udvider samarbejdet med Codan til at ...
Nyt partnerskab skal styrke bilforhandlernes konkurrencekraft ...
Motorstyrelsen retter oplysninger om brændstofforbrug - Dansk ...
At ændre den blå EU-mærkat på nummerpladen er ulovligt og kan koste en ...
S993a3eee5bb4432687d3a8d1199e7dbfu.jpg
Nyt energitillæg fra Clever - Dansk Bilforhandler Unions
Dansk Bilforhandler Union » Få adgang til viden og netværk
Seb8e85af74d84e2e8b5b4b57bdd05dbfu.jpg
Sd91d390aa33345658159787315f06dbfu.jpg
S6f6cc9296ec94fe39c33911c3b067dbfu.jpg
-.jpg
André A. på LinkedIn: #autoit #biltorvet #autodesktop #dbfu
Love is in the air 💞
DBFU’s medlemmer skal sælge Codan-forsikringer
Biltorvet - Dansk Bilforhandler Unions
What Is iPad DFU Mode
Fokus på regler for eksport af brugte biler 🚗🚙🚐 I dag har vi ...
X-CUBE-DBFU | Product - STMicroelectronics
Getting started with STM32 built-in USB DFU Bootloader - YouTube
PM Biler ApS - køb din næste brugte bil hos os
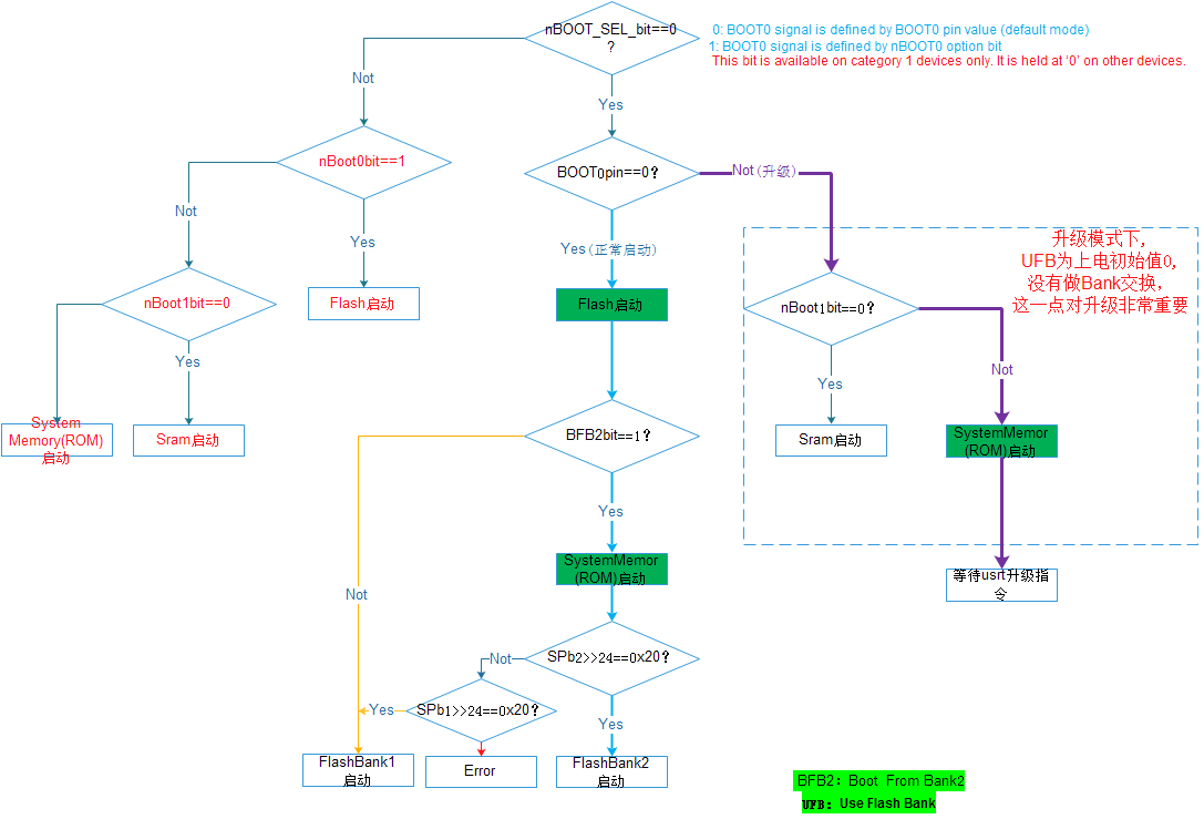
stm32L071xx使用其双bank功能实现升级备份功能_stm32 双bank-CSDN博客
DBFU-klage: Formand afviser at kommentere sagen
Advodan Helsingør - Dansk Bilforhandler Unions
shiloh above by xXGHOSTSIXXx on DeviantArt
Fragus Group - Dansk Bilforhandler Unions
dB, dBu, dBV, dBm, dBfs - Профессиональное аудио-видео оборудование ...
Photo posted by Sonovic (@sonovic)
Amazon.com: Evan Carroll: books, biography, latest update