Showing 120 of 120on this page. Filters & sort apply to loaded results; URL updates for sharing.120 of 120 on this page
TOP 8 Database Assignment Help Sites For Beginners
Solved Design a database for an online assignment management | Chegg.com
Mastering ER Diagrams: Database Assignment Guide for BSCS | Course Hero
Solved Final Assignment of Database Management Systems. | Chegg.com ...
Database assignment - Assignment 1: Database StudentID: 22105190 ...
Assignment Database | PDF
Database unit 1 - Database Assignment Unit 1 Below is the database ...
DATABASE ASSIGNMENT | PDF | Relational Model | Data Model
Database Systems Assignment No. 01 | PDF
BSCS22013 - Database Assignment 01 | PDF | Computers
Database Management Assignment Topics | PDF | Database Transaction | Acid
Database Assignment Help.pdf
Database Management Assignment Help
Piyush DBMS Assignment 4 - DATABASE MANAGEMENT SYSTEMS Homework ...
How to Use UML for Database Modeling in Assignments | PDF
Computer Science 204 - Assignment 1: Creating & Manipulating a Database ...
PPT - How to get Database Assignment Help from professionals PowerPoint ...
Database Normalization Assignment Help To Get High-Grades
Top Tips for Excelling in Your Database Assignments: Expert Database ...
Database Assignment Servers - Database Assignment: AMANMATH4@GMAIL ...
PPT - Hire the Best Programming Experts for Database Assignments ...
11 database project ideas for your database assignments updated – Artofit
11 Database Project Ideas for your Database Assignments(Updated ...
Database Assignment Help in UK from Professional Experts
Assignment - Advanced Relational Database Management | PDF
Database Assignment Help Benefits | PDF
Database Assignment 01 | PDF | Relational Model | Databases
Database Management Assignment One | PDF | Databases | Sql
SOLUTION: Bbd rdbms relational database management system assignment 1 ...
Essential Concepts In Database Management For Assignments
SOLUTION: Assignment (3 ) Database System - Studypool
Assignment 1 Database design and development(PASS) | Assignments ...
Database Systems Assignment 1 | PDF
Solved Assignment 1: Introduction to Database and DBMS | Chegg.com
Example of ERD Diagram for Database - Blog - AssignmentShark
Getting Your Database ready for scale | by Vishal Jain | Towards Dev
Database Management Lab Assignment Solutions | PDF
Database Systems Assignment Help | PPTX
Assignment 1 Database Systems | PDF | Teaching Methods & Materials
(PDF) Assignment 1. Database design and implementation. Embedded SQL ...
Database Systems Assignment 5 .docx - COMP 3321 - Database Systems ...
Relational Database Model Assignment
How to Design a Database for Online Learning Platform - GeeksforGeeks
SOLUTION: Assignment database systems ER DIAGRAM - Studypool
Database Assignment 2 Worksheet | PDF | Relational Database | Data ...
Database Design – Assignment 3
Comprehensive Database Schema for Class Assignments | Course Hero
Relational Database Model Assignment | PDF
How to Get the Most Out of Database Assignment Help | by ...
Database Assignment 4 | PDF
SOLUTION: Database systems assignment 2 solution - Studypool
PPT - Database Assignment Help by Top Programming Experts PowerPoint ...
How to Find the Best Database Management Assignment Help Experts ...
Database Concepts Assignment 1 - 2024 | PDF | Databases | Information ...
Database Assignment Help UK | Do My Database Assignment
Garden Database Assignment Overview | PDF | Databases | Data Management
Database Assignment 3 | PDF | Data Management | Aviation
Solved ASSIGNMENT 3 – DATABASE SCHEMA In the previous | Chegg.com
Assignment 03 - ASSIGNMENT 03 Consider the following database schema ...
Database Assignment 2 | Assignments Database Management Systems (DBMS ...
How to Choose the Right Database for Your Needs | IntelliSoft Guide
Mastering Long Database Assignments: 7 Essential Tips for Success
Master SQL: Essential Tips for Database Assignments & Expert Insights
Effective SQL Strategies for Database Assignments: Analyzing Parcel Data
Create Effective ER Models for Database Management Assignments | Course ...
Database Development Assignment Help - Emmaallen - Medium
Assignment 2 DSE2201 RDBMS | PDF | Database Index | Information Retrieval
CS237 Database Management Assignment | PDF | Relational Model ...
Database Normalization Assignment Help & Writing Service
DATABASE ASSIGNMENT - uml diagram - YouTube
Database Assignment (SEM3) | PDF | Databases | Relational Database
Tutorial sheet er diagram solution for database - TUTORIAL SHEET - 1 ...
Database Fundamentals - Assignment 1 | PDF | Data Management ...
A Beginner’s Guide to Database Management Assignments
DataBase Assignments | PDF | Table (Database) | Computer Programming
database - Multiple Table SQL Statement - Stack Overflow
Database Assignments Help - Allhomeworkassignments - Medium
Student Dashboard | Assignment Tracker Template | Notion Marketplace
Complete Guide to Database Schema Example Design | Hevo
PPT - Top Data Base Assignment Help in Australia PowerPoint ...
PPT - Avail of Technical Programming Help in Database Assignments ...
Mastering MySQL Assignments: A Step-by-Step Guide for Success
Creating an ER Diagram for an Assignment: Best Practices and Tips
Database 1 - Assignment: Introduction to database design and ER ...
ITCO630 Database Assignments: SQL Queries and Normalization
Database Normalization Assignment: ERD to 3NF
Database Normalization Assignment: Client Rental Details
This weeks assignment continues the practice of | Chegg.com
Do your uml diagram, srs, erd , sql database assignments by Faizan ...
Business Database Design & Management [ASSIGNMENT 06] | Chegg.com
Ultimate Guide to Collaborative Database Assignments: Working ...
The Role of NoSQL in Modern Database Assignments | PPT
Notion Assignment Tracker Template | Gain complete control over your ...
Database Management Assignment: Relational Database Concepts
ER Diagram for E-Learning Management System for You
CS - Database (Chapter12-16-Assignments and Type ABC Solutions) | PDF ...
Module 4 Assignment - Logical Data Modeling IT 3233 - | Chegg.com
Relational Database Management System
PPT - What is the role of NoSQL in modern database assignments ...
Do sql queries, sql database projects, assignments, er diagram by ...
Authentic Microsoft SQL Server Assignment Assessments: Unveiling the 8 ...
Database Design Assignment: Normalization & ERD
Easier! Search for Google Classroom Assignments - Teacher Tech with ...
Database Design & Processing Module 5 Assignment: Specialization ...
Database Design Assignment: ER Schemas & Diagrams
Assignment - Types, Examples and Writing Guide
Do database assignments, projects ,uml diagrams ,erd ,srs and sql by ...
Solved In this assignment, you will create an Online | Chegg.com
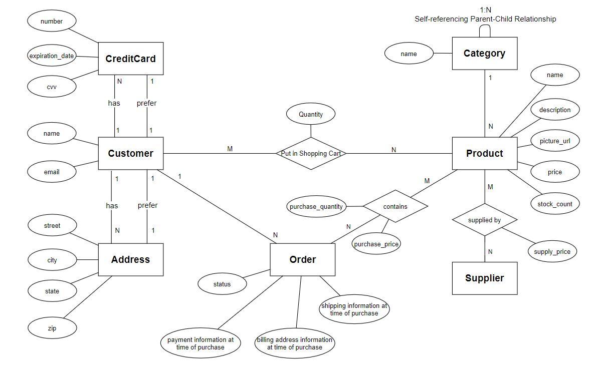
Entity-Relationship Diagram (ERD) | Entity-Relationship Diagram (ERD ...
DBMS - Relational Model, Relational Table | PPT
Steps to create ER Diagram | webTechParadise