Showing 120 of 120on this page. Filters & sort apply to loaded results; URL updates for sharing.120 of 120 on this page
Privacy Framework – the Data Protection Process in Education
Big Data Security Framework With Data Protection And Privacy ...
IMDA's Data Protection Essentials (DPE) Framework | IMDA - Infocomm ...
Data Security And Protection Policy Framework PPT Template
Data Protection and Cloud Computing Framework — IT Architecture
Data Protection Control Framework - CISO2CISO.COM & CYBER SECURITY GROUP
Data Protection Management Framework Infographic - Wrangu
Data Protection Competency Framework
DPE Data Protection Competency Framework
What Is A Data Protection Framework - Design Talk
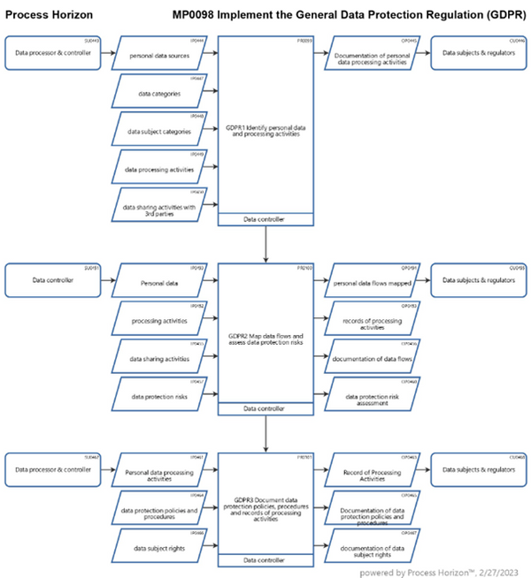
The General Data Protection Regulation (GDPR) as a SIPOC process model
Data protection framework | ICO
Big Data Security Framework With Data Protection And Privacy PPT ...
Data protection framework with global standards, opportunities for Kenya
Developing a Global Data Protection Framework for Artificial ...
Data protection for the common good: Developing a framework for a data ...
Data Protection Framework Guide | PDF | Life Cycle Assessment | Risk ...
Figure 1 from Personal Data Protection Framework for Web Developers and ...
Unboxing The Indian Data Protection Framework
Data Protection Framework | GDPR Local - GDPR Local
What is Data Protection and Why is it Important? A Guide
Data Protection Controls: Definition, Types, and Benefits
How to Implement Data Privacy Framework - Sprinto
Data protection frameworks must be compatible with international data ...
Data Protection Principles PowerPoint Presentation Slides - PPT Template
Data Protection - Policy and Compliance - PIMFA
What is Data Protection and Why is it Important? Definition from WhatIs.com
20 keys to a successful enterprise data protection strategy | TechTarget
Data Protection Act Compliance Methodology by Eunoia Consultants ...
Experts framework/recommendations for data protection in services and ...
Data Governance Quick Guide | Data Protection Network
Need for Data Privacy Framework to comply with India’s upcoming ...
Mastering the ‘must-dos’ of data protection | IMDA
What is Data Protection Framework? | Fulcrum Digital
Steps To Build Data Protection And Privacy Plan Diagrams PDF
The Definitive Guide to a Data Management Framework (2025)
Functional Breakdown for Data Protection Figure 7-7 shows a functional ...
Gdpr Data Protection Infographic Design Stock Illustration - Download ...
Compliance and Data Protection Workflow: Safeguarding Data Privacy ...
How to Sustain Your Data Protection Management Programme
How to Create an Effective Data Protection Strategy
Mexico Implements New Data Protection Framework: Impacts on Businesses
Framework Component #8: Data Governance Process, Tools, and ...
Data Protection Impact Assessment (DPIA) Template for PowerPoint and ...
Key Components Of Data Security Governance Framework PPT Slide
Gujarat preparing data governance framework to ensure privacy, ethical ...
Data Protection Management: Building a Resilient Data Security ...
Figure 1 from A Conceptual Framework for Assessing Risks for Data ...
Data protection
Understanding Data Protection Basics and Assessment | TV Tech
What is GDPR? Explanation of data protection that you should pay ...
How To Write A GDPR Data Protection Policy? Free Template
Data Protection Obligations that Singapore businesses must know
Data Protection Principles | RGPD.COM
Data Protection Framework: Practical Guidance for Businesses
Stages Of Data Protection With Assess And Improve Ppt PowerPoint ...
What Is Data Protection and Why Does It Matter? - IIFIS
Develop the Best Data Privacy Framework for your Business
Six Principles of Data Protection Stock Photo - Alamy
Best General Data Protection and Regulations, GDPR India | Certaim.com
Securing the Future: How Businesses Can Build Resilient Data Protection ...
Framework To Manage Data Security Center Effectively PPT Presentation
Data Protection Compliance Flowchart - CCTV Information
What Are The 8 Key Principles Of Data Protection - Catalog Library
Data Protector: Hooray – more data protection compliance diagrams
Enterprise Data Protection Framework: The Ultimate Guide!
Data Protection Gap Analysis - All Data in Trust
Data protection for small businesses - Van Gestel IT - Managed Security ...
How to Create a Data Governance Framework for Data Integrity - Key To ...
Top 10 Data Framework Templates with Samples and Examples
Data Protection Methods PowerPoint Presentation Slides - PPT Template
Data Framework at Gemma Oconor blog
Digital Personal Data Protection - Approach | The Digital Fifth
Data Privacy Framework
Introducing the ramsac Data Security Framework - ramsac Ltd
Role of ESCCOM as National Data Protection Agency | Eswatini ...
Building a Scalable Data Security Framework with DAM | HCLTech
Comparing Information Security Frameworks and Data Protection ...
Comparing Information Security and Data Protection Frameworks - GDPR Local
Resources - Clinical Research Data Sharing Alliance
6 Essential Pillars of Data Compliance: Mastering GDPR, CCPA, and ...
Overview of data security framework. | Download Scientific Diagram
Help your teams to ‘do the right thing’ with personal data | Data ...
Navigating Data Privacy Frameworks: GDPR, CCPA, & HIPAA
What is Data Protection-as-a-Service (DPaaS)?
Protective Data Security Plan (PDSP) 2024
Protect Your Data NOW: The Best Security Frameworks | SecureDrive
Types Of Data Governance Frameworks
The Changing Dynamics of Data Protection, IT Governance and the ...
PPT - Data Protection: Security Inside Out PowerPoint Presentation ...
What is Data Privacy Framework? - GeeksforGeeks
Decoding Data Protection: A Comprehensive Analysis and Guide
Top 10 GDPR Frameworks. The EU’s General Data Protection… | by Lauren ...
Elevating Digital Transformation With A Data Security Governance ...
5 things you need to know about Data Privacy [Definition & Comparison ...
Getting Ready for a New Era of Data Protection: What Your Business ...
Data Privacy Risk Assessment PowerPoint and Google Slides Template ...
5 Phases Of Data Privacy Compliance | Presentation Graphics ...
Introducing the Databricks AI Security Framework (DASF) | Databricks Blog
5 Steps to Data Privacy Readiness | Advance Metrics
Data Governance: Framework, Principles, & 6 Best Practices | Estuary
Towards Design and Development of a Data Security and Privacy Risk ...
Solutions resources from FTI Technology
GDPR and data-driven collaboration | Datastreams Platform
e4m
Navigating NDMO Requirements | BigID
Cybersecurity Frameworks - Satori