Showing 120 of 120on this page. Filters & sort apply to loaded results; URL updates for sharing.120 of 120 on this page
Dask DataFrame - parallelized pandas — Dask Tutorial documentation
Dask #6. 파이썬 Dask DataFrame (데이터프레임)
Convert Pandas to Dask DataFrame ( Dask to Pandas )
Parallelize pandas apply() and map() with Dask DataFrame : r/pydata
Parallelize pandas apply() and map() with Dask DataFrame : r/dask
Pandas parallel apply and map with Dask DataFrame — Coiled documentation
3.2. Dask DataFrame 快速入门 — Python 数据科学加速
dataframe - Dask - Kubernetes - Tutorial example - Stack Overflow
Dask Dataframe | What is a Dask Dataframe? | Scaling Python with Dask ...
Pandas + Dask DataFrame 2.0 - Comparison to Spark, DuckDB and Polars ...
Dask DataFrame is not Pandas | Saturn Cloud Blog
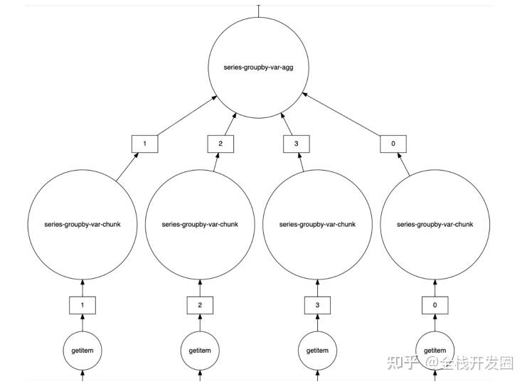
Dask DataFrame groupby : r/dask
python - How to make New pandas Dataframe from Dask Dataframe without ...
Dask DataFrame is Fast Now - YouTube
python - Create multilevel Dask dataframe from multiple parquet files ...
Dask DataFrame — Dask Tutorial
PYTHON : Convert Pandas dataframe to Dask dataframe - YouTube
Convert Dask dataframe back to Pandas · Issue #1651 · dask/dask · GitHub
Dask DataFrame - Prediction of Keras Model (3 Solutions!!) - YouTube
PyVideo.org · Pandas + Dask DataFrame 2.0 - Comparison to Spark, DuckDB ...
python - Create new column in Dask DataFrame with specific value for ...
Learn Dask Dataframe In 10 Minutes | Dask Dataframe Tutorial For ...
Schematic representation of the processing. Each Dask worker reads from ...
Dask Python: An Incredible Tool for Big Data Analysis
Why and How to Use Dask with Big Data | Towards Data Science
Parallel Processing in Python Using DASK | by Shashvat G | The Startup ...
Learn to use Dask Dataframes
2 Introducing Dask · Data Science with Python and Dask
3 Introducing Dask DataFrames · Data Science with Python and Dask
DASK and Apache Spark | PDF
干货分享|Dask DataFrame 快速入门 - 知乎
Quit Pandas , Use👥 Dask Data frames Instead🤯 | by Ravi Kumar | Dev Genius
Dask Tutorial - Beginner’s Guide to Distributed Computing with GPUs in ...
Dask DataFrames: Simple Guide to Work with Large Tabular Datasets [Python]
Dask
Dask - How to handle large dataframes in python using parallel ...
Parallelliseer bestaande Pandas, NumPy en Scikit-Learn code met Dask
Pandas DataFrame 使用技巧_dask dataframe-CSDN博客
A Distributed Dask Quickstart… that makes Pandas faster! | by Russell ...
Dask DataFrames - How to Run Pandas in Parallel With Ease | Towards ...
bicortex » Blog Archive Data Analysis with Dask - A Python Scale-Out ...
Parallel computing with Dask — Pangeo Tutorial at CLIVAR CMIP6 Bootcamp ...
Harvard AC295 | Lecture 4: Dask
What is Dask for Parallel Computing in Python? | Analytics India Magazine
Dask Arrays - parallelized numpy — Dask Tutorial documentation
Parallel and Out-of-Core Python with Dask - Speaker Deck
dask.dataframe.from_pandas — Dask documentation
Dask DataFrames — How to Run Pandas in Parallel With Ease | by Dario ...
Basic statistics in pandas DataFrame | by Kasia Rachuta | Medium
Pandas Parallel Transformations with Dask and Pandarallel - YouTube
A short guide on using Dask for data analysis in Python with multiple ...
How to Merge Dask DataFrames — Coiled documentation
dask介绍一、Dask 什么是dask并行计算库 dask由两部分组成: dask计算环境可以分为以下两类: dask - 掘金
Dask의 dataframe
Easily Use Dask DataFrames in place of Pandas for Large Datasets | by ...
PYTHON - ING Dask (파이썬 대용량 데이터 분산 처리 패키지) 알아보기 - Christina Codes
From chunking to parallelism: faster Pandas with Dask
Parallelization Using Dask | Data Science Research Infrastructure
Dask-Pandas Dataframe Join - YouTube
Using Dask for Distributed Systems | Data-Aces
Ultimate guide to handle Big Datasets for Machine Learning using Dask ...
Utilizing PyArrow to improve pandas and Dask workflows | Towards Data ...
Dask Array: Guide to Work with Large Arrays in Parallel [Python]
Almost Everything You Want to Know About Partition Size of Dask ...
10 Minutes to Dask — Dask documentation
How To Read Multiple CSV Files into Pandas DataFrame
Scalable Data Analysis in Python with Dask: Introduction to Dask ...
Dask, Pandas, and GPUs: first steps
Purwadhika | Revolutionizing Data Science: Dask's Journey to Scalable ...
GitHub - daqieq/dask_dataframe_experiment: Experiment based on work ...
Fast GeoSpatial Analysis in Python
Dask: Parallelize Everything. Speed up your big data pipeline in 10 ...
Easily parallelize your calculations in pandas with parallel-pandas ...
Parallelizing Your Pandas Workflow - Naukri Code 360
Using `pandas >= 2.0` with `dask.dataframe` requires `dask >= 2023.2.0 ...
Beyond Numpy and Pandas: Unlocking the Potential of Lesser-Known Python ...
python处理大数据你选什么工具? pandas? or Dask?_pandas dask-CSDN博客
Splitting Dataframes Into Multiple Dataframes Using Pandas
dask.distributed - Parallel Processing in Python
Dask教程:DataFrames - 风中飞舞
Boosting Your Data Science Workflow with Dask: A Comprehensive Guide ...
ビッグなデータなら取り急ぎDask(Python) – セールスアナリティクス
Dask-Python 中的并行和分布式计算。 - CharyGao - 博客园
Speed up Pandas in Python with Modin - Analytics Vidhya
Understanding Dask’s meta keyword argument
GitHub - sarmad9987/Machine-learning-with-Dask: The following project ...
Python Dask多任务并行编程与分布式调度实战-CSDN博客
Dask简介-CSDN博客
Python 大规模数据存储与读取、并行计算:Dask库简述_dask sklearn-CSDN博客
Update dataframe.describe for pandas 1.1 · Issue #6434 · dask/dask · GitHub
Parallelising Python on Spark: Options for concurrency with Pandas
High Performance Data Analysis with Pandas and Dask: a tutorial (2024)
Modern Alternatives to Pandas for Scalable Data Workflows