Showing 120 of 120on this page. Filters & sort apply to loaded results; URL updates for sharing.120 of 120 on this page
¡DOMINA los Diagramas DOP y DAP en 5 Minutos! 🚀 | Planificación de ...
Java Evolution Vector: DOP | Доклад на Joker 2024
Simbologías del DOP DAP en Operaciones | PDF
Dop Java Configuration With Picture#Dop#Finacle - YouTube
Java Class Extension Library for DOP
DOP y DAP en Proyectos de Elaboración | PDF
#dop #Correct Java configuration for dop finacle# - YouTube
El papel del plastificante DOP en los polímeros El ftalato de dioctilo ...
PLAIN GLASS BEAD DOP | PLAIN GLASSBEADS | JAVA BEADS PLAIN DOP SIZE 6MM ...
El DOP y DAP en la industrias alimentarias
Data Oriented Programming in Java | PDF
Data functions in java
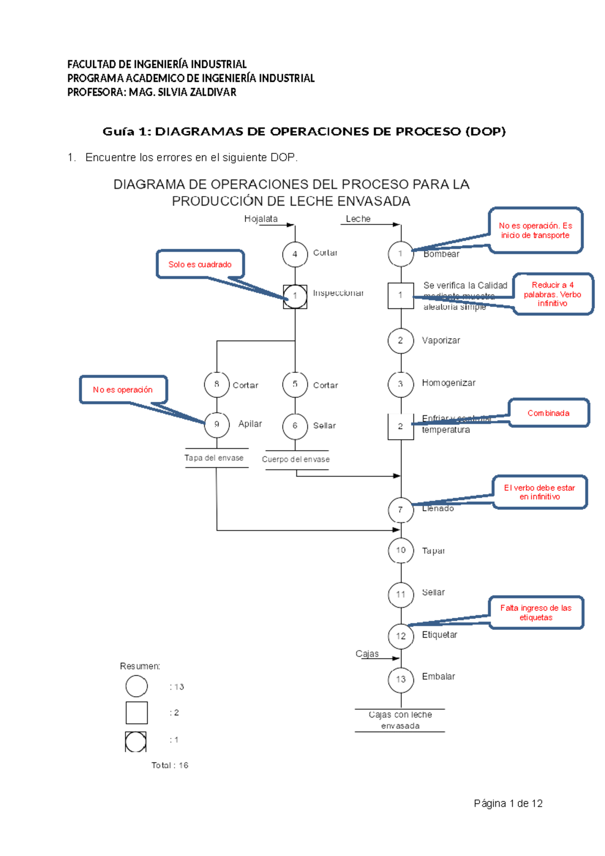
Diagrama DOP ( Procesos ING) - SIMBOLO NOMBRE Operación Inspección ...
Diagrama DOP | PDF | Tecnología
Java String split() Method with examples
Dop y Dap | PDF
DOP | PDF
Que Es El Dop y Dap | PDF | Informática
Split String In Java With New Line at Jake Woolley blog
Diagrama Dop | PDF
Module 5 - DOP | PDF | Computers
Data-Oriented Programming (DOP) avec Java 19 | by Kévin Llopis | Medium
Capítulo III Dop y Dap. | PDF
Diagrama DE Proceso DOP mejorado - DIAGRAMA DE PROCESO DOP 1 6 7 4 3 ...
Lele's Memo: 2016 Sp Dop
Dop diagrama-de-operaciones-39989-downloable | PPT
PPT 12 Ejercicio DOP Y DAP - 1.- EJERCICIOS DOP Y DAP DOP Huevos Pisco ...
Procesos Del Dop | PDF
DOP : Protocole de propriété des données | PDF
Simplify Your Java Code with DOP! - YouTube
PPT - Introduction to Computer Architecture Using DOP CPU Core ...
Solución Ejemplo DOP | PDF
Diagrama DOP | PDF
Diagramas DOP | PDF
Dop | PDF
Data Oriented Programming (DOP) in Java | Nejc Korasa
Diagrama DOP.docx OC Ergonomia- Angel Casqui - DIAGRAMA DOP Fabricación ...
Java double decimal precision
Análisis DOP - Gestion y administracion - ANÁLISIS DOP - Studocu
IntelliJ IDEA Conf 2025: OOP vs. DOP #Java #OOP #DOP #SoftwareDesign ...
New Style: Data Oriented Java
Plantilla Dop | PDF
Example of a domain component implementation in DOP | Download ...
DOP - Data Ownership Protocol
Tous les produits Dop sur Foliecosmetic.com
s8 - Taller Sobre Dop y Dap | PDF
dop icon
Data-Oriented Programming in Java
Dop Properties. – Bhavesh Pandey
Qué es una DoP y cómo leerla correctamente. | DDL.
DOP - bbbbbbbb - 1. DOP El DOP, también llamado diagramas de ...
Solución DOP Ejemplos-Clase PDF | PDF | Materiales | Pinturas
Diagrama DOP y DAP: Símbolos y Uso | PDF | Naturaleza
What is DOP and where I can find these values in the SBF data?
Seleccionar clase Java principal con NetBeans - YouTube
HOW TO CONFIGURE & OPEN DOP SOFT STEP WISE STEP | - YouTube
Formato Excel DOP | PDF
Dop Modelo | PDF
DOP computation with all satellites in view. | Download Table
Plantilla de dop word - dop - Formulación y Evaluación de Proyectos ...
Diagrama Dop | PDF | Agua | Química
DOP - DOP DIAGRAM - 010101 - EVENTO NÚMERO TIEMPO Operación 20 17 .58 ...
Simbología y Estructura del DOP | PDF
PPT - DOP - A CPU CORE FOR TEACHING BASICS OF COMPUTER ARCHITECTURE ...
Diagramas DOP - PLANES DE CONTINGENCIA - DOP TEMA 1: Representación del ...
Diagrama DOP by Adrian Alarcon on Prezi
Java M11GA2P1c Production Analysis - Read file - YouTube
Dop enviar | PDF
DOP Y DAP Fabricacion - Procesos para Ingeniería - FABRICACIÓN DOP DAP ...
Elaborar El Diagrama DOP y DAP Del Siguiente Proceso | PDF
Entry N°6: Manejo de archivos en Java.
DOP signifie Répertoire protocole opérationnel - Directory Operational ...
DOP - hamiico
How to use the DOP Testnet. In this article, we’ll guide you… | by DOP ...
Simulation results of the DOP calculated using the proposed ...
Guia 2 - Ejercicios DOP - Solución - FACULTAD DE INGENIERÍA INDUSTRIAL ...
Data Oriented Programming in Java.pdf
PPT - Digital Object Prototypes PowerPoint Presentation, free download ...
#programming #java #softwaredevelopment #oop #fop #dop #coding #tech ...
Data-Oriented Programming v1.1 // nipafx
Object-Oriented Programming (OOP) vs. Data-Oriented Programming (DOP ...
GitHub - WHall14/DOP-Library-Management-System: An implementation of a ...
GitHub - jojoldu/dop-in-action: data-oriented-programming example
ejemplos de DOP.docx
What is Data Ownership Protocol (DOP)? Check The Details Here – Bittime
COMO Hacer EL DOP-DAP - ejercicio resueltos para todos ustedes assa ...
208096384 diagramas-dop-y-dap | DOCX
PPT - D.O.P. PowerPoint Presentation, free download - ID:2281892
Què vol dir DOP?
I want the data in the html form i.e come from the Database when i ...
¿Qué es un Diagrama de DAP?
Schematic view of DOP. | Download Scientific Diagram
Data Ownership Protocol (DOP) | BULB
Benefits of a DOP: Digital Operations Platform
¿Qué Es El DOP?: Diagrama de Operaciones Del Proceso | PDF
What is the Data Ownership Protocol (DOP)? - Bitfinex blog
领英上的Dop Sun: #java #ide
DOP(Data Oriented Programming)攻击-安全KER - 安全资讯平台
DOP: The Next Chapter in ERP for Integrators Leaders - Bricklead
DOP-DAP.pptx
What Is Data Oriented Programming Language - Design Talk
DOP.pdf
PPT - Navigation & Positioning Systems PowerPoint Presentation - ID:3557906
DOP-calculation workflow | Download Scientific Diagram
What is DOP? Main job and the important role of a D.O.P
Data Ownership Protocol (DOP). Price, MarketCap, Charts and ...