Showing 120 of 120on this page. Filters & sort apply to loaded results; URL updates for sharing.120 of 120 on this page
Dcs module manager is it the same as OVGME - Utility/Program Mods for ...
Cannot login DCS Module manager due to M2000 invalid key ? - RAZBAM ...
Module Manager for DCS · GitHub
Any fix for v11 module manager view? : r/FoundryVTT
Simple DCS Mod Manager
Accelerate DCS and PLC Integration with Module Type Package - YouTube
Explained: How To Use A DCS WORLD Mod Manager - YouTube
Installing a module in DCS World ( not for steam version ) - YouTube
Hook-up the module to the devices and run the DCS controller - QC ...
Good partners for simplifying PLC/DCS module design | Arrow.com
ABB SLC DCS module
Integrated Step-Down DC/DC Module Benefits | DigiKey
Honeywell SPCL000000003260 DCS Module - Advanced Control Solutions for ...
Tutorial DCS Module Installation - YouTube
DSQC697 ABB distributed control system industrial DCS module card|ABB ...
CRS-PM-DC Cisco CRS Modular DC Power Module | New Factory Sealed – ALLHDD
DS200SDCIG1ABA | DCS module controller | HONEYWELL | XIONGBA
DSMB-01C | DCS module controller | in stock | XIONGBA
Flex Secure Control Module (DC-SCM 2.0) | Flex
DC module control system. | Download Scientific Diagram
MTS/AND VM280 PLC/DCS Module In Stock 100% Brand New
DS200DCFBG1BNC| DCS module controller | in stock | XIONGBA
D DC Converter Module,DC-DC 30W Voltage Step D DC Buck Module Step Down ...
DS200DCFBG1BLC | DCS module controller | in stock | XIONGBA
DC Module Power Supply Manufacturer, DC Module Power Supply Factory ...
500MTM02 | DCS module controller | in stock | XIONGBA
LM2596 DC-DC MODULE - فروشگاه اینترنتی جوان الکترونیک
Honeywell SPXCDXSRXSS DCS Module - Advanced Process Control System ...
Variable DC Module f/ AutoFlex - Zeiset Equipment
Dc Converter Module at August Kaiser blog
How to Use DC-DC Buck-Mode Power Module (8~28V to 5V 1.6A): Pinouts ...
DS200SIOCG1AEA | DCS module controller | in stock | XIONGBA
Original New AUTOMATION MODULE PLC DCS MCS SA1000 PLC Module - Goodao ...
China DC Charging Module 1000V 30KW DC Charger Power Module factory and ...
Dc Power Module at Billy Gomez blog
Illustration of the application of the proposed DC module to (a) the ...
500SCM01 | DCS module controller | in stock | XIONGBA
DC Control Module SCR – RIG MANUFACTURING
DSQC679 ABB distributed control system industrial DCS module card|ABB ...
Controller Module for DCS
DC - DC Multi Output Power Module 12V-5V & 3.3VDC
Technical questions
DCS WORLD
DCS : Téléchargement et Installation
Different Types Of Dcs at Justin Stamps blog
PROTECT Series: DC Power Management Modules | Hackaday.io
Battery Energy Storage System (BESS) 101| Lightsource bp
DCS
Architecture Abb 800xa Dcs Distributed Control System ABB Ability™
[DCS] Utility Guide "Mod Manager" - YouTube
Schematic showing single control loop in a DCS | Download Scientific ...
Guide to DC Converter Modules: Features, Types, and Applications - TPS
DC System Controller
Power Supply
Syria Map - Hardware & Tech Questions - Mudspike Forums
Explained: How To Buy/Install DCS WORLD Modules (Non-Steam) - YouTube
Dcs operator training | PPT
Honeywell DCS & PLC Modules – InnoPLC Sync Co., Ltd.
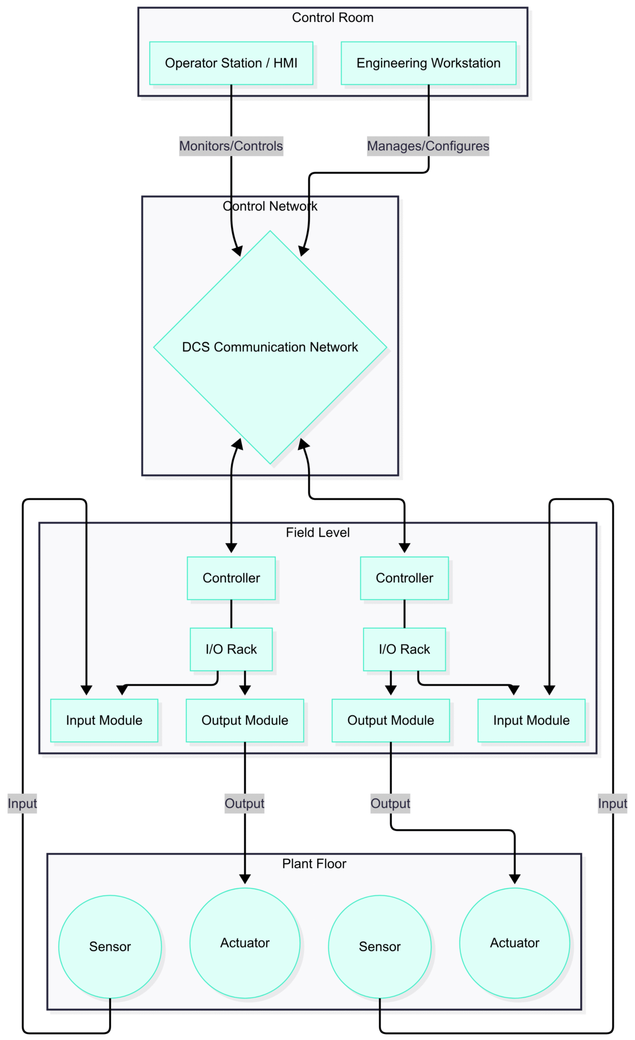
Controlling Output Devices: Understanding DCS Output Modules - InstruNexus
Quickstart Guide - DCS Documentation
Gallery | PROTECT Series: DC Power Management Modules | Hackaday.io
MIE1W0505BGY | 5V, 1W, Regulated, 3kVRMS and 5kVRMS Isolated DC/DC ...
Inside a DCS Rack: Understanding the Different Modules – InstruNexus
Panel Overview - CMS GEM DCS Documentation
DCS World versions
Open Source DC-SCM Compatible BMC Hardware Platform - Electronics-Lab
Versionen von DCS World
What is SOP Package? Structure, Variants & PCB Design Guide
DCS System | Distributed control system | DCS
"LV Series" 24V Full Brick DC/DC Modules-博兰得电子
DC UPS modules and DC UPS modules with integrated capacity
Diagram block of DCS and Master Controller | Download Scientific Diagram
Distributed Control System | PPT
Bidirectional AC-DC Power Modules for Microgrids, Storage & EV - TPS
Figure 2 from Digital Control for a Modular System of DC/DC Converters ...
ChiP-based DCM DC/DC modules deliver 2x power density ...
Mini Uninterruptible Power Supply module, Supports charging And Power ...
SYS DC modules
How to design modular DC-DC systems
PPT - Overview Controls in CMS DCS Project Planning PowerPoint ...
Modular DC-DC System Design Done Right - ppt download
BULK LIST OF PLC & DCS MODULES
DCS CMS Editor by Bailey (F18C, F16C, A10C, A10C2, AV8B, M2000) v4 ...
Placement of DC modules in OXCs/OADMs: (a) traditional... | Download ...
Transitional flight: from FSX to DCS • HeliSimmer.com
interface chip-Application Example of SY8113BADC in Low-Power DC-DC Modules
Connecting to DCS - CMS GEM DCS Documentation
Distributed Control System (DCS) Demo [Analog Devices Wiki]
1200 W full brick dc-dc modules deliver isolated 12V to 48V outputs ...
Optimizing EV Charger Efficiency with Winline’s Isolated DC-DC Power ...
Products
DCS Or PLC
DCS Implementation Example | Download Scientific Diagram
Power Modules for Custom Designs
DCS MODULES ( ALL MAKES ) – JJ POWER TECH
Series Introduction-dcsmodule.com
All-in-one AC/DC modules - Military Embedded Systems
What is Distributed Control System (DCS)?
One-stop PCB & PCBA Supplier - MININTEL
Modular DCDC System Design Done Right Alex Kang
How to Use DC-DC Converter: Pinouts, Specs, and Examples | Cirkit Designer
What Is Distributed Control Systems (Dcs) at Warren Short blog
1: The DCS software layers. On top the FSM controlling logically the ...
MPM54532: High Power-Density with Multiple Output DC/DC-Module | CODICO.com
Application scenarios of DC-DC power modules in the green energy industry