Showing 92 of 92on this page. Filters & sort apply to loaded results; URL updates for sharing.92 of 92 on this page
Add Cyclone FIELD 360 Type Links in the Import Area
Moving toward feature parity of Leica Cyclone CORE and Leica Cyclone ...
Import Cyclone Database - YouTube
Cyclone concept illustration using code for developing programs and app ...
Quick Import of Data into Cyclone REGISTER 360 PLUS Without Images and ...
GitHub - classicwuhao/CycloneVSCodePlugin: VS code plugin for Cyclone
Cyclone feature image
Cyclone 1v1 🔫 5849-0432-4726 by nx-shadowx - Fortnite Creative Map Code ...
(PDF) MANUAL FOR IMPORTING RAW SCANNED DATA TO CYCLONE
Basics of Cyclone Part 5 Importing RTC360 Data and Batch Renaming - YouTube
Leica Cyclone Import/ Cyclone Tutorial 1/라이카RTC360 - YouTube
Cyclone 3DR Script: SFeature Class Reference
PEmicro Blog: Guide to help users easily migrate from Cyclone PRO & MAX ...
Cyclone 3DR - Export label results to CSV file and PDF report - YouTube
Cyclone WORKFLOW | REALiT Capture Solutions
-Loading the cyclone sub library in Pd-extended via the [import ...
PEmicro Blog: Renesas Programming - A Look At Cyclone Universal FX Features
Configure Cyclone Databases...
PEmicro Blog: Learn to use the Cyclone Control SDK's API to integrate ...
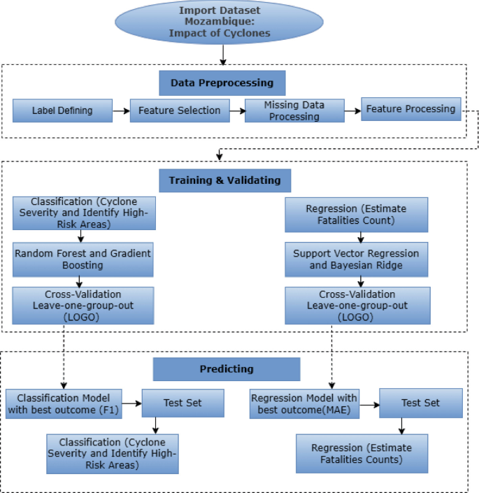
Predictive Modeling of Cyclone Impact for Disaster Managers Using ...
Cyclone - Input Update - Steam News
GitHub - BruceMilton/Cyclone: Cyclotron Orbit Code
Import Codes | Streamline
(PDF) Cyclone Codes
Cyclone - An open-source customizable framework with included utilities ...
Release Notes | Cyclone REGISTER 360
Example feature-specific verification using the Cyclone Database for ...
Passer de Cyclone PRO et Cyclone MAX à de nouveaux modèles
Leica Cyclone 7.1.1 : Importing Data into Cyclone | Geospatial Modeling ...
Cyclone Datasheet - Specifications, Features, and More
Importing Tags and Assets from Cyclone FIELD 360
Polar Cyclone Identification from 4D Climate Data in a Knowledge-Driven ...
Cyclone ENTERPRISE - Quick Start Guide | PDF | Port (Computer ...
PEmicro Blog: Cyclone Control Console enables command-line control of ...
Cyclone Programmers | In-System Flash Programmers for ARM and other ...
Cyclone V SoC Dev Kit Guide Datasheet by Intel | Digi-Key Electronics
7. Importing Data into Leica Cyclone - YouTube
PEmicro Blog: PEmicro's PROGACMP software & Cyclone create, specify ...
Cyclone Core – M3S Surveys Ltd
Cyclone Register | How To Merge Projects - YouTube
Cambio de Cyclone PRO y Cyclone MAX a nuevos modelos
Cyclone 3DR Script: Creating custom form
How To: Import Product Features — CS-Cart 4.18.x documentation
Basics of Cyclone Part 1 Importing P series Data - YouTube
Cyclone Programmers : In-System Flash Programmers for ARM and other devices
Cyclone LC SDHC Port Activation License : SDHC port activation for ...
Programmation automatisée avec Cyclone Control Console
Tropical cyclone - Formation, Paths, Impacts | Britannica
Errors Importing TXT File into Cyclone - MicroSurvey
Import GIS Service Assets
PEmicro Blog: Cyclone programmers offer versatile target power schemes ...
CYCLONE 1.0 Manual | PDF
Cyclone Review- Is This The System You Are Searching For?
Cyclone Review + Epice Bonuses + OTOs + Demo + Price +JV
Illustration Tropical Cyclone Diagram Vector Stock Vector (Royalty Free ...
ReCap .pts export changes points to yellow in Cyclone - Autodesk Community
CYCLONE system modeling elements | Download Table
Update Product Information via Import
Lake Okeechobee Hurricane Simulation | EFDC+ Explorer Modeling System
Importing Reaches – Learn Channel Studio
The design interface showing the specification of the cyclones ...
Inventory Management Use Case: Implementation Details | CycloneDX
GitHub - hercules2209/Cyclone: This repository contains a model trained ...
GitHub - BigPig-Bro/Cyclone-IV: 【例程】简单的FPGA入门项目 适用于各类Cyclone 开发板
learn-cyclone-language · GitHub Topics · GitHub
(주)임베디드시스템코리아 쇼핑몰에 오신 것을 환영합니다!
Cyclone使用手册:从安装到高级操作指南 - CSDN文库
Cyclone-IV/Code_VGA_HDMI/Game_FlappyBird/src/display.sv at master ...
Leica/Cyclone Core/Registraion/라이카/싸이클론/스캔데이터 정합/포인트클라우드 정합/정합프로그램/포인트 ...
GitHub - sisirpdl/cyclone-classifier
Cyclon/README.md at main · FutureCoder9/Cyclon · GitHub
Understanding CycloneDX: A Bill of Materials Standard for Security
Dynamics Community Forum Thread Details
component.visibility.restriction.enabled option works incorrectly with ...
Ribbon Blender Mixer, Up to 5000 kg, SS304 And SS 316 at ₹ 550000 in Pune
SYNCHRO Construction Solution - Project Template - Communities
Programme d'échange de cyclones