Showing 120 of 120on this page. Filters & sort apply to loaded results; URL updates for sharing.120 of 120 on this page
Culpability Matrix - Retraining is not a corrective action - HOP( Human ...
Reason's Culpability Decision tree (1997) [7]. | Download Scientific ...
The Fair Culpability Model-Flowchart Analysis of Investigation Results ...
Culpability Decision Tree g j ATTACHMENT B CULPABILITY
A Decision Tree for Determining the Culpability of Unsafe Acts ...
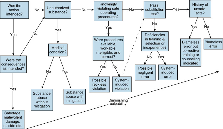
Decision tree for determining the culpability of unsafe acts (adapted ...
Sentencing Guidelines Step 1 - Culpability and Harm — Defence-Barrister ...
Plot depicts mean culpability scores by explanation type and ...
Culpability attributions to (a) the victim and to (b) the perpetrator ...
SwissPSA Just Culture Decision Tree for Unsafe Acts Culpability ...
Culpability by Bruce Holsinger | Summary, Analysis, FAQ
(PDF) Culpability and Penitence: The Intrinsic Morality of the Trolley ...
(PDF) States’ culpability through time
(PDF) The Concept of Culpability in Criminal Law and AI Systems
(PDF) RETHINKING CULPABILITY
Culpability in Criminal Law: Understanding Mens Rea and Liability - Studocu
Culpability Spectrum in U.S. Tort Law - YouTube
Performance as a function of employee culpability and remark type ...
THEORETICAL CRIMINOLOGY. ROSE, N. The Biology of Culpability | PDF ...
(DOWNLOAD) (PDF) Culpability by Bruce Holsinger, Buku & Alat Tulis ...
(PDF) Building Strong Culpability Decision: The Role of Just Culture
2.02 General Requirements of Culpability | PDF | Ethical Principles ...
The Fair Culpability Model. Source: Own elaboration based on [8 ...
(PDF) Culpability
(PDF) Culpability and Moral Vice
Culpability Summary and Study Guide | SuperSummary
(PDF) Behavioural culpability for traffic accidents
(PDF) Criminal Culpability and the Community
Corporate Culpability and The Limits of Law | PDF | Recklessness (Law ...
CRW2601 Study Unit 7 Culpability and Criminal Capacity | PDF ...
HUMAN ACT AS A GUIDE TO KNOW THE CULPABILITY OF THE HUMAN PERSON | PPT
model penal code culpability definitions - Result Circumstance Conduct ...
Harm and Culpability Affect Blameworthiness and Punishment Decisions (A ...
Understanding Culpability in Criminal Liability: Intent and | Course Hero
Characteristics and Results of the Included Culpability Studies ...
(PDF) Harm, Culpability and Criminal Liability: A Study of ...
Regression models for the relationship between culpability attributions ...
(PDF) Moral coherence processes: constructing culpability and consequences
A tool to help determine culpability of unsafe acts – Safety ...
#8 Culpability - Criminal Law 1 - CHAPTER 8 CULPABILITY 1 Introduction ...
Criminal Culpability For Acts Committed During A Possible Episode of ...
Culpability in Moral Ignorance | PDF | Epistemology | Reason
Criminal Law-18 - FIGURE 4 Liability as a Function of Culpability as to ...
CASA Culpability Tree | PDF | Human Factors And Ergonomics | Regulatory ...
(PDF) Culpability Attributions toward Juvenile Female Prostitutes
Mitigate Risk and Drive Organizational Change with Just Culture ...
The Cost of Non-Compliance and How to Avoid it | Instructional Design Lite
PPT - Human Performance Improvement Principles for Managers PowerPoint ...
Just Culture in Aviation
Thought Leadership on Ethics & Compliance scale Final | PDF
Colorado Firecamp - A Roadmap to a Just Culture
Positive Reinforcement in Cyber Security Training
Hanford Human Performance Improvement Pilot Lessons Learned Brian
Singapore – Revised sentencing framework for private sector corruption ...
Responsibility Matrix | PDF
(PDF) Economic Freedom, Climate Culpability, and Physical Activity ...
Why use a Health and Safety Risk Assessment Matrix
Health and Safety Legal Update IOSH Chiltern Branch
Fraud Avoidance Playbook Responsibility Matrix To Ensure Anti Fraud ...
Consequence Management Matrix Guide | PDF | Fraud | Crimes
IOSH North Wales 20 October 2016 Zoe Betts Senior Associate - ppt download
The letter versus the spirit of the law: A lay perspective on ...
PPT - Supervisor's Guide to Environmental, Safety, and Health Policies ...
Feelings of Culpability: Just Following Orders Versus Making the ...
What is a 5×5 risk matrix how to use it – Artofit
Responsibility Matrix - Sample | PDF
The 5 Incident Severity Levels – And a Free Matrix
culpability-table3 - The Singapore Law Gazette
Just Culture - Decision Tree | Decision tree, Mathematics, Decisions
Criteria Matrix PDF | PDF
PPT - HOW THE ORGANIZATIONAL SENTENCING GUIDELINES AFFECT COMPLIANCE ...
Economic Freedom, Climate Culpability, and Physical Activity Indicators ...
Distinguishing Levels Of Criminal Culpability: by Zachary Mueller
Terrorism Sentencing Guidelines - JD Spicer Zeb Solicitors
Responsibility Matrix To Ensure Anti Fraud Controls Are Placed One ...
Sample Fraud Policy Responsibility Matrix | PDF | Internal Control
Responsibility Matrix To Ensure Anti Fraud Controls Are Placed ...
Matrix of Circumstances Affecting Criminal Liability | PDF | Felony ...
(PDF) Blame, Control, or Responsibility? Validation of Sexual Assault ...
Culpability: meaning, definitions, translation and examples
Risk Matrix Template | PDF
Anti Scam Playbook Responsibility Matrix To Ensure Anti Fraud Controls ...
Understanding Culpable Homicide and Murder | PDF | Public Law | Common Law
What Is The Risk Assessment Matrix - Design Talk
| Legal responsibility can be interpreted to have two elements, or ...
Risk Matrix | PDF
Patterns of results describing the Crime x Culpability- Remorse ...
Topic 4 - Lecture Handout II - TOPIC 4 : CONSTRUCTING CRIMINAL ...
(PDF) Liability, culpability, and luck
Anti Fraud Playbook Responsibility Matrix To Ensure Anti One Pager ...
Highly Reliable Organizations/Systems in Healthcare and Radiology ...
harm-culpability-degrees3 - The Singapore Law Gazette
Takaaki Masui v PP [2021] 4 SLR 160 - 3D representation of Prosecution ...
Best Practices For Managing Responsibility Matrix To Ensure Anti Fraud ...
Responsibility Matrix | PDF | Matrix (Mathematics) | Computing And ...