Showing 119 of 119on this page. Filters & sort apply to loaded results; URL updates for sharing.119 of 119 on this page
Creating a flowchart for DevOps involves visualizing the process from ...
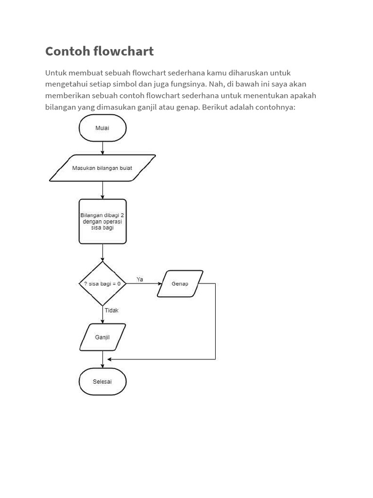
Contoh Flowchart Sederhana Beserta Fungsi Dan Jenisnya
Contoh flowchart sederhana beserta penjelasannya lengkap Terbaru ...
Contoh Flowchart Proses Bisnis
DevOps User Story Flowchart by Rain Chen on Prezi
Contoh Flowchart | PDF
Contoh Flowchart LENGKAP 100+
Contoh Flowchart Proses Produksi Sederhana Adalah Printer Imagesee - Riset
Contoh Flowchart Dan Penjelasannya - 48+ Koleksi Gambar
11 Contoh Flowchart untuk Proses Kerja, Program, hingga Sistem IT | Dealls
Contoh Penggunaan Flowchart dalam Pengembangan Aplikasi & Website
Contoh Flowchart Diagram
Contoh Flowchart Sistem Dalchaebi
10 Contoh Flowchart Berbagai Bentuk, Beserta Simbol, dan Langkah Membuatnya
Contoh Flowchart Proses Aplikasi Edit Imagesee/editable Flowchart
DevOps Flowchart with Portuguese Texts | Stable Diffusion Online
Detail Contoh Contoh Flowchart Koleksi Nomer 20
Halaman Unduh untuk file Contoh Flowchart Sop yang ke 6
Contoh Flowchart Beserta Penjelasannya
Contoh Flowchart Manufaktur dan Fungsinya di Proses Produksi
6 Tools DevOps Wajib Dikuasai Di 2025: Contoh Nyata Dan Cara ...
Detail Contoh Contoh Flowchart Koleksi Nomer 45
Contoh Flowchart
Data Flow Diagram Penjualan Contoh Flowchart Sistem Informas
Contoh Flowchart dan Cara Membuatnya yang Efektif
DevOps Tools And AI integration Flowchart | Download Scientific Diagram
Contoh Flowchart Penelitian - 47+ Koleksi Gambar
Panduan Komprehensif untuk Flowchart dengan 50+ Contoh - Media Maya
10+ Contoh Flowchart Berbagai Bentuk dan Jenisnya (Baru)
Detail Contoh Contoh Flowchart Koleksi Nomer 47
Pelajari Manfaat, Metode, dan Contoh Penerapan DevOps
Contoh Flowchart Sederhana beserta Penjelasan Flowchart | Technology ...
PENGERTIAN CONTOH JENIS-JENIS FLOWCHART DAN UML
Contoh Flowchart Alur Penelitian Skripsi - Bosa Portfolio Resume
Flowchart Creation Based On Azure DevOps | PDF
Halaman Unduh untuk file Contoh Flowchart Program yang ke 12
Pengertian dan contoh Flowchart
What is the DevOps Workflow? - DevOpsSchool.com
DevOps PowerPoint Template
Devops Process Flow Ppt PowerPoint Presentation File Outline PDF
Devops Flow Chart Devops Flow Process Development Continuous Template ...
Stages Of Devops Flow Steps Involved In Devops Process And Methodology ...
Apa itu Flowchart? Ini Pengertian & Contoh Dasarnya
Devops Infrastructure Tool Selection Flow Chart PPT Presentation
Apa itu Flowchart? Ini Pengertian, Simbol Lengkap & Contoh
DevOps Process Step by Step
Empat Jenis Simbol Flowchart Terpenting yang Wajib Diketahui
Bagaimana Cara Membuat Flowchart yang Baik - Dicoding Blog
Panduan Lengkap Cara Membuat Flowchart untuk Perusahaan
Advancing DevOps with Diagrams - DevOps.com
Penggunaan Flowchart dan Contohnya | kutu.dev
Flowchart Program: Manfaat, Unsur, Jenis, Simbol, dan Contohnya - Lawencon
Devops Process Flow Devops Application Life Cycle Management PPT Sample
Contoh-contoh Flowchart – Nisa_P
Simbol Dalam Membuat Flowchart
Understanding the DevOps Process Flow | Lucidchart
Flowchart Adalah: Pengertian, Simbol, Jenis dan Contohnya
Why DevOps Still Needs Release Management | StickyMinds
How To Improve Your DevOps Workflow
Algoritma Pemrograman I Flowchart Sistem Definisi Flowchart Flowchart
Stages Of Devops Flow - Slide Team
Example of the diagram intended to show practices for DevOps success
Aplikasi DevOps Terbaik Untuk Dikembangkan
Apa itu Flowchart? Pengertian dan contoh 2024 | RevoU
DevOps Loop template
Understanding XYZ Team DevOps Pipeline Requirement - KodeKloud
6 DevOps Diagram Generators To Supercharge Collaboration – Moo Wiring
Devops Automation |Innovecture
Pengertian Flowchart Dan Contohnya
Flowchart Workflow Template Diagram Alur Proses Proses Bisnis Struktur ...
SIMBOL FLOWCHART: Pengertian, 5 Jenis, Fungsi dan Contoh
Pengertian Flowchart adalah: Fungsi, Jenis, dan Contohnya!
Devops Workflow Diagram Pictures | Freepik
Cara Membuat Flowchart Secara Sederhana dan Toolsnya
Flow diagram of Tools used in DevOps – DevOps Process and Tools – Medium
Stages Of Devops Flow Agile Devops Process Ppt Powerpoint Presentation ...
Devops Workflow Diagram | EdrawMax Templates
Panduan Lengkap Menjadi DevOps Engineer Sukses di Indonesia
Tutorial Flowchart Cara Membuat Flowchart Di Google
DevOps Process & Working Flow structure With Used Tools (Complete ...
DEVOPS Diagram | IBM Cloud-Architektur-Diagramm Template
Contoh Flowchart, Arti Dan Pengertiannya – gameboxx.me
Contoh Flow Chart Sistem Informasi Sumber Daya Manusia | PPTX
Devops Process Flow Ppt PowerPoint Presentation File Styles PDF
Full article: From theory to practice: Understanding DevOps culture and ...
Flowchart: Pengertian, Simbol, Fungsi, Jenis dan Contohnya
(PDF) DevOps: Introducing Agility and Flexibility to BPO-IT ...
Flowchart: Pengertian, Fungsi, Contoh, dan Cara Membuatnya (Lengkap)
How to Create Stunning Flowcharts with AI
Flowchart: Pengertian, Fungsi, dan Simbol yang Perlu Diketahui ...
Flowchart: Pengertian, Fungsi, dan Simbol yang Perlu Diketahui
Must-have Agile Flow Chart Templates with Examples and Samples
Apa itu DevOps? Arti, Fungsi, Contoh, FAQs 2025 | RevoU
Flowcharts - Informatika Kelas 8 - Cak Puguh
#flowchart #workflow #devops #continuousintegration #continuousdelivery ...
Contoh-contoh Flow chart - I Gede Arya Surya Gita