Showing 120 of 120on this page. Filters & sort apply to loaded results; URL updates for sharing.120 of 120 on this page
Preserving Consumer Autonomy through European Union Regulation of ...
Understanding Consumer Autonomy | PDF | Free Will | Autonomy
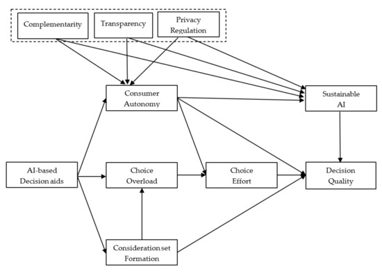
The Role of Consumer Autonomy in Developing Sustainable AI: A ...
Navigating Consumer Autonomy in the Age of AI and Big Data
Consumer Autonomy and Vertical Agreements + NEMOKAMAS ATVEŽIMAS!
PPT - Consumer Autonomy and Food Choices PowerPoint Presentation, free ...
(PDF) Preserving Consumer Autonomy through European Union Regulation of ...
(PDF) The Role of Consumer Autonomy in Developing Sustainable AI: A ...
Consumer Autonomy in Generative AI Services: The Role of Task ...
When Consumer Autonomy is Compromised: Adopting a Dual-Type View to ...
Empowering Consumer Autonomy in the Age of AI Marketing | DIGITALON AI
Sense of Autonomy Enhances Consumer Decision Making with AI - Syracuse ...
Ghost aims to democratize consumer car autonomy using generalized AI ...
AI Recommendations and Consumer Autonomy | PDF | Decision Making ...
Consumer Choice and Autonomy in the Age of Artificial Intelligence and ...
Consumer Autonomy Respect → Term
Is Consumer Autonomy An Illusion The Hidden Influence of Social Norms ...
(PDF) Consumer Choice and Autonomy in the Age of Artificial ...
Redesigning Protection For Consumer Autonomy | PDF
From Personalisation to Manipulation: How AI Alters Consumer Autonomy ...
Autonomy in Making Consumer Choices Today
Consumer Autonomy and Social Technology: The Case of Social Media ...
Ethical Marketing: Responsibilities and Consumer Autonomy | Course Hero
Consumer Autonomy Violations and the Coming AI Backlash - Analyses - EBR
The Illusion of Choice: Consumer Autonomy in Algorithmic Age - Studocu
Figure 1 from Impact of artificial autonomy avatar on consumer ...
Word cloud for consumer autonomy definitions. Note Built with ...
(PDF) Consumer autonomy - Challenges from an unfair competition and ...
Sizing-up the Consumer Autonomy Market
(PDF) Sport consumer motivation: Autonomy and control orientations that ...
(PDF) Consumer Autonomy and Availability of Genetically Modified Food
Supermarket Trolley Stands As A Symbol Of Consumer Autonomy And Choice ...
(PDF) The Impact of Online Data Collection on Consumer Autonomy
Capture of the four requirements for consumer autonomy. | Download ...
Me, My Brand and AI: The New World of Consumer Engagement | Accenture
The Role Of Autonomy And Control In Customer Decision Making ...
(PDF) Autonomy, Power and the Special Case of Scarcity: Consumer ...
The difference between autonomy and self-sufficiency – Life of a ...
75 Autonomy Examples (2026)
Autonomy, Power and the Special Case of Scarcity: Consumer Adoption of ...
True autonomy as a function of above-zero actual autonomy and ...
The Accountability, Autonomy And Authority Approach - The Positive ...
Where Should AI Sit in the Future Consumer Decision Making? – History ...
Enhancing Consumer Decision-Making with AI: The Role of the Sense of ...
Consumer Demand for Sustainable Products Growth? → Scenario
Autonomy with GaN: High Precision, Power, and Efficiency
Artificial intelligence consumer behavior: A hybrid review and research ...
True Consumer Autonomy: A Formalization and Implications | Request PDF
(PDF) Consumer autonomy: A strategy to alleviate the self-serving bias ...
Why We Need a Meaningful Comparison of Vehicle Autonomy | Plugless Power
Ways to Understand the Ever-Changing Consumer Behavior - Wagman Digital
Neuroscience in Marketing: How Brain Science Influences Consumer ...
(PDF) In companies we trust: consumer adoption of artificial ...
Solved There are two sides to consumer autonomy: freedom | Chegg.com
The Power of Choice: the Best Ways to Increase Customer Autonomy | FLUX ...
Energy Autonomy → Term
Artificial Intelligence meets Trademark Law: Unpacking Consumer ...
Consumer behavior, purchasing habits, consumer motivation concept with ...
8 Tips [and Case Study] on Autonomy in the Workplace - AIHR
The Case for Cognitive Autonomy
Consumer Markets and Consumer Buyer Behavior - ppt download
Unleashing Consumer AI Revolution: The Tipping Point - Fusion Chat
Redesigning Protection for Consumer Autonomy: The case-study of dark ...
New consumer research outlines sustained support for carbon labelling ...
Ghost Autonomy Announces Investment from OpenAI Startup Fund to Bring ...
Chapter 9 - Consumer Behaviour Michael Solomon | PPTX
Understanding Consumer Choice: Utility and Maximization | Course Hero
Partner Approach to Autonomous Driving | The Road to Autonomy
Consumer Empowerment via Traceability in Sustainable Consumption ...
AI Computing for Automotive: The Battle for Autonomy - EE Times Asia
Autonomous Consumption - Overview, How It Works
Frontiers | Exploring the role of AI algorithmic agents: The impact of ...
The New Standard for AI Autonomy: Why Model Context Protocol (MCP ...
Agentic AI: The Future of Autonomous Intelligence
The Impact of AI Technologies on E-Business
20 Best Autonomous Consumption Examples | BusinessNES
(PDF) Exploring the role of AI algorithmic agents: The impact of ...
How to Get Remote & Hybrid Teams Right — Claudia Geratz Coaching
World’s First Autonomous Car Designed Specifically for Personal Use ...
Aspiration vs reality: the use of AI in autonomous weapon systems
Autonomous Consumption - Assignment Point
PPT - Smoking in State Operated Psychiatric Facilities PowerPoint ...
خودمختاری مصرف کننده به چه مفهومی در اقتصاد اشاره دارد؟ - وب سایت ...
Why are consumers still leery of autonomous driving technology? | Ipsos
Autonomous Systems for Optimization and Control | PPT
Half of the World's Consumers Trust Autonomous Cars, According to a New ...
What are the 6 levels of autonomous vehicles?
The Anatomy of Autonomy: Why Agents are the next AI Killer App after ...