Showing 120 of 120on this page. Filters & sort apply to loaded results; URL updates for sharing.120 of 120 on this page
(PDF) Concept map assessment for teaching computer programming
Computer Programming Concept map by Jacob Hann on Prezi
Concept map for object oriented programming course. [Color figure can ...
Year 11 Computer Science ATAR Concept Map – ECAWA
Concept map of a computer hardware
Computer Concept Map | PDF
ArtStation - Application of Computer Software Concept Map
MB0048 Concept Map | Linear Programming | Mathematical Optimization
Concept Map of Basic Computer Period | PDF | Electronics | Manufactured ...
Concept Map Effectiveness in Computer Science Education - YouTube
Computer Program Concept Map
How To Create A Concept Map On The Computer at John Matherne blog
Introduction to Programming Concept Map Task 8.1.png - Basic data ...
How To Make A Concept Map On Computer at Roberta Collins blog
Computer Programs and Programming Languages | MindMeister Mind map
Concept map of Computer | anandroy
Concept Map Graphics Planning Programming Diagram Stock Vector (Royalty ...
A Sample concept map in computer security. | Download Scientific Diagram
Software Concept Map Unit 2, Computer Skills & Applications 2 - PIETRAS ...
Computer Concept Map by Taylor Pringle on Prezi
Concept Computer Programming Development Coding Program Stock Vector ...
7.1 - Concept Map - Its a Ruby programming mind map - 7 – Concept Map ...
Computer science concept map by Sam hirth on Prezi
Concept of computer programming iv | PPT
(PDF) A concept map approach for introduction to Computer Engineering ...
A Concept Map for Introduction to Python | Acbart ePortfolio
GCSE CS Concept Map - Teepee
Concept map - Wikipedia
How to Use Mind Map for Programming | EdrawMind
Ruby Program Concept Map | Figma
Programming Mind Map Overview | PDF
Concept Map CSE | Moradabad Institute of Technology
Figure 3 from The use of concept maps in Computer Engineering education ...
OCR GCSE Computer Science Unit 1.1 Systems Architecture (Concept map ...
What Is a Concept Map and How to Do Concept Mapping (Actionable Guide ...
20 Free Concept Map Examples for Different Use Cases
Concept Map Tutorial: How to Create Concept Maps to Visualize Ideas
Concept Map Concept Map And Mind Map: Key Differences, Similarities,
How To Make a Concept Map | Concept Mapping | The Best Mac Software for ...
Free and customizable concept map templates | Canva
Concept Map.docx - Concept Map of Computers: Their Impact and Use Topic ...
Online concept map maker for team collaboration
Concept Maps | How To Make a Concept Map | Concept Mapping | Concept ...
Robotics and Coding - Concept Map of a Computing Device
Conceptual Map of The C++ Programming Language | PDF | Programming ...
Computer programmiing mind map interactive worksheet | Live Worksheets
Free Editable Concept Map Examples | EdrawMax Online
Intro to Programming in Computer Science
Free Concept Map Template in Canva to Download | Template.net
Top 15 Concept Map Makers to Help You Create Concept Map Easily
Free Concept Map Templates - Highfile
Concept Map Tutorial How To Create - Concept Map Example On SEO concept ...
Concept Map How To Make A Concept Map | Lucidchart
PROJECT JAVA 2012: Concept Map
How To Make A Concept Map In Powerpoint
Mind Map for Linear Programming | Study Flashcards, Math Tutorials ...
Concept map - Period 5 - Integrated Inquiry Science II
Python Programming MindMap | Basic computer programming, Learn computer ...
Free Concept Map Diagram Tool: Create Concept Maps Online
How To Make A Simple Concept Map at Timothy Samons blog
Which Is The Best Example Of A Concept Map - Design Talk
Basic Programming Concepts | PDF | Programming | Computer Program
Computer program How to Mind Map Idea, mapping software, electronics ...
10+ Concept Map Examples to Showcase Your Ideas - Venngage
Soaring with Technology: Concept Map
Mind Map: Computer Programming - Famous Books for UPSC Exam (Summary ...
C Programming Mind Map
A concept map under development
Concept Map - What Is a Concept Map? Definition, Types, Uses
40+ Concept Map Templates [Hierarchical, Spider, Flowchart]
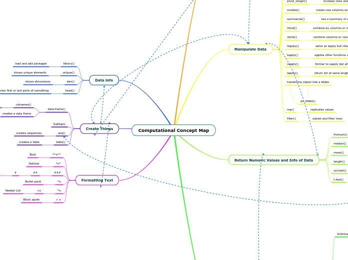
Computational Concept Map - Mind Map
What Is A Concept Map And How To Do Concept Mapping Concept Map
Figure 1 from Using concept mapping as a note taking tool to computer ...
Computer programming concepts | PPT
Programming Paradigms Interactive Mind Map, Education.
Egison Blog - Evolution of Programming Languages
Computer-Based Concept Mapping as a Method for Enhancing the ...
What’s a concept map? Let’s find out... | monday.com Blog
Blog - How to draw and use concept maps
Tech Tip: Mind Mapping Concept Mapping, the Tool to Unlocking Creativity
The 4 Types of Concept Maps With Templates and Examples | Creately
Concept Maps - Learning and Teaching Hub
Concept Mapping - Educational Technology
OCR GCSE Computer Science Unit 1.5 – Networks (Concept map, key ...
Concept Mapping
Concept Mapping: A Complete Guide - Venngage
Concept Maps
What is Concept Mapping and How to Use It? | MindManager
How to Create a Mind Map on PC | Create Captivating Presentations ...
How to Generate Concept Maps With Artificial Intelligence - YouTube
Roadmap to be a Successful Programmer | Learn computer science, Basic ...
disciplines of computer science, different aspects of computing ...
MSc BIT BSc HND PHP Web Development Projects Assignments Guidance Local ...
PS 0270 ICT in Maths & Science
Graphic designers
Cmap | Cmap Software
Build Diagrams
Introduction to R programming, Interactive Mind Map. Statistical ...
Lesson Examples - Katie Ash
firstConceptMap