Showing 114 of 114on this page. Filters & sort apply to loaded results; URL updates for sharing.114 of 114 on this page
Calculate SLOB Inventory: Slow Moving And Obsolete Inventory
The top 10 lessons I learned about productivity being a complete slob ...
SLOB Deployment – A Picture Tutorial. | Kevin Closson's Blog: Platforms ...
slob on Tumblr
How Not To Turn Into A Slob When You're Computer-Bound | Bit Rebels
SLOB Technique | PPTX
Calculate SLOB Inventory: Slow Moving And Obsolete Inventory – USTM.hu
33,595 Guy Slob Stock Photos, High-Res Pictures, and Images - Getty Images
44 Best Slob Haircut Examples You Have to See
Slab Slub Slob | PDF | Computer Science | Computer Hardware
Fat Slob Photos and Premium High Res Pictures - Getty Images
How to stop being a lazy slob (According to Reddit) - YouTube
Video: The SLOB Rule Explained | Sonia Chopra
Deeper look at CPU utilization : SLOB example | Hatem Mahmoud's blog
Slob
The fat slob | Fandom
50 Stunning Slob Haircuts That Redefine Style
SLOB Inventory: How to Identify, Manage, and Prevent Slow-Moving Stock
11,000+ Fat Slob Stock Photos, Pictures & Royalty-Free Images - iStock
SLOB Data Loading Case Studies – Part I. A Simple Concurrent + Parallel ...
How do SLUB and SLOB memory allocators handle memory fragmentation ...
THE SLOB COLLECTION DELUXE EDITION SIGNED HARDCOVER | AB Horror
Simplified SLOB TECHNIQUE - YouTube
SLOB dataset customization | Reference Architecture Guide—Dell EMC ...
What is SLOB and how to control it? | Hasan Taqvi posted on the topic ...
New Super Hero - The Slob by Johnnyred777 on DeviantArt
Growing Slob by agsjsk on DeviantArt
25 Trending Slob Haircuts To Rock Right Now - Styleoholic
Revolting Slob - YouTube
Calculate SLOB Inventory: Slow Moving And Obsolete, 57% OFF
A representation of a SLOB object | Download Scientific Diagram
Video: The SLOB Rule Explained | Sonia Chopra, DDS
What is SLOB ? (easiest explanation!) Oral radiology - Buccal object ...
Slob Images – Browse 35,643 Stock Photos, Vectors, and Video | Adobe Stock
Using SLOB to Test Physical I/O – flashdba
Slob can be restored to specific locations in a Slob-null background ...
The Stylish Slob Haircut Is Trending Hard– Here’s Why!
Slob GIFs - Get the best GIF on GIPHY
Pig the Slob Activities and Lesson Plans for 2025 - Teaching with Jodi ...
Why Your Computer is SLOW and How to Fix it To Work LIKE NEW – 10 Easy ...
The Slab Allocator in the Linux kernel
Unbetitelt @ai-slobs - Tumblr Blog | Tumlook
Psychological Reasons for Being a Slob: Unraveling Messiness
The Lazy Slob’s Ultimate Guide to AI and Animation | by Will Gray | Medium
Fat Man On Computer
37 Stunning Examples of the New "Slob Haircut" You'll See Trending in 2023
36 Stunning Examples of the New "Slob Haircut" You'll See Trending in 2023
Here's How To Achieve The Trendy "Slob" Haircut | Hypebae
1,929 Slobs Images, Stock Photos & Vectors | Shutterstock
Fat man computer night work. Generate Ai 28139211 Stock Photo at Vecteezy
Why Your Computer Might Be Slow - Ask Leo!
33 Stunning Examples of the New "Slob Haircut" You'll See Trending in 2023
Interconnection of SLOB, its controllers, and the counters representing ...
38 Best "Slob Haircut" Examples You Have to See
The Official Website of Slob!
Solved Define a parametrized surface o : [0,1] × [0, 1] → R3 | Chegg.com
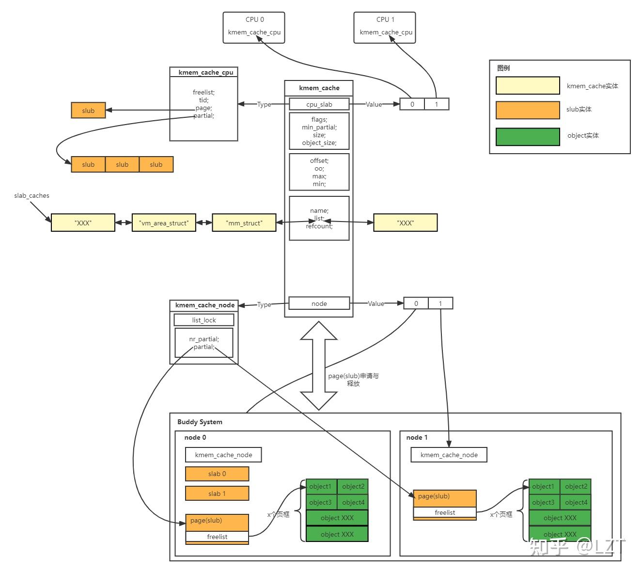
深入理解Linux内存管理(八)slab,slob和slub介绍 - 知乎
How to calculate drainage Slope| How to calculate sewer line Slope ...
Maximum Slope For Sewer Pipe | Gas Furnace
【1000个Linux内存知识-012】slab slub slob是什么关系?是共存的吗?从源码级别看一下-CSDN博客
View from behind of fat man playing pc in a table with garbage ...
Understanding SLAB in Linux Kernel | PDF
最简单的slob实现_slob实现介绍-CSDN博客
The Computer Room, Part 1 – Deslob Student: a vlog about learning how ...
PPT - LBT AO Real Time Software PowerPoint Presentation, free download ...
4,700+ Fat Slobs Stock Photos, Pictures & Royalty-Free Images - iStock