Showing 120 of 120on this page. Filters & sort apply to loaded results; URL updates for sharing.120 of 120 on this page
Refrigerator Compressor Reference Design With BLDC Sensorless Control
Figure 1 from Sensorless control for DC inverter-fed compressors ...
Figure 1 from Highly Efficient Sensorless Multicontrol Mode Compressor ...
Figure 1 from Sensorless Resonance Tracking and Stroke Control of a ...
Figure 7 from Implementation of sensorless vector control for super ...
Figure 1 from Sensorless vector control for hermetic reciprocating ...
Figure 1 from Sensorless Control of a High-Speed PMSM with Rapid ...
Figure 5 from A Study on Sensorless Regenerative Control of Air ...
Figure 10 from Implementation of sensorless vector control for super ...
Figure 2 from Sensorless vector control of super high speed turbo ...
Figure 2 from Sensorless vector control for hermetic reciprocating ...
(PDF) Implementation of sensorless vector control for super-high-speed ...
Figure 1 from A Seamless Transition Control of Sensorless PMSM ...
Sliding Mode Observer-Based Sensorless Control Strategy for PMSM Drives ...
Global diagram of sensorless vector control of IM with SVPWM | Download ...
Figure 1 from Implementation of sensorless vector control for super ...
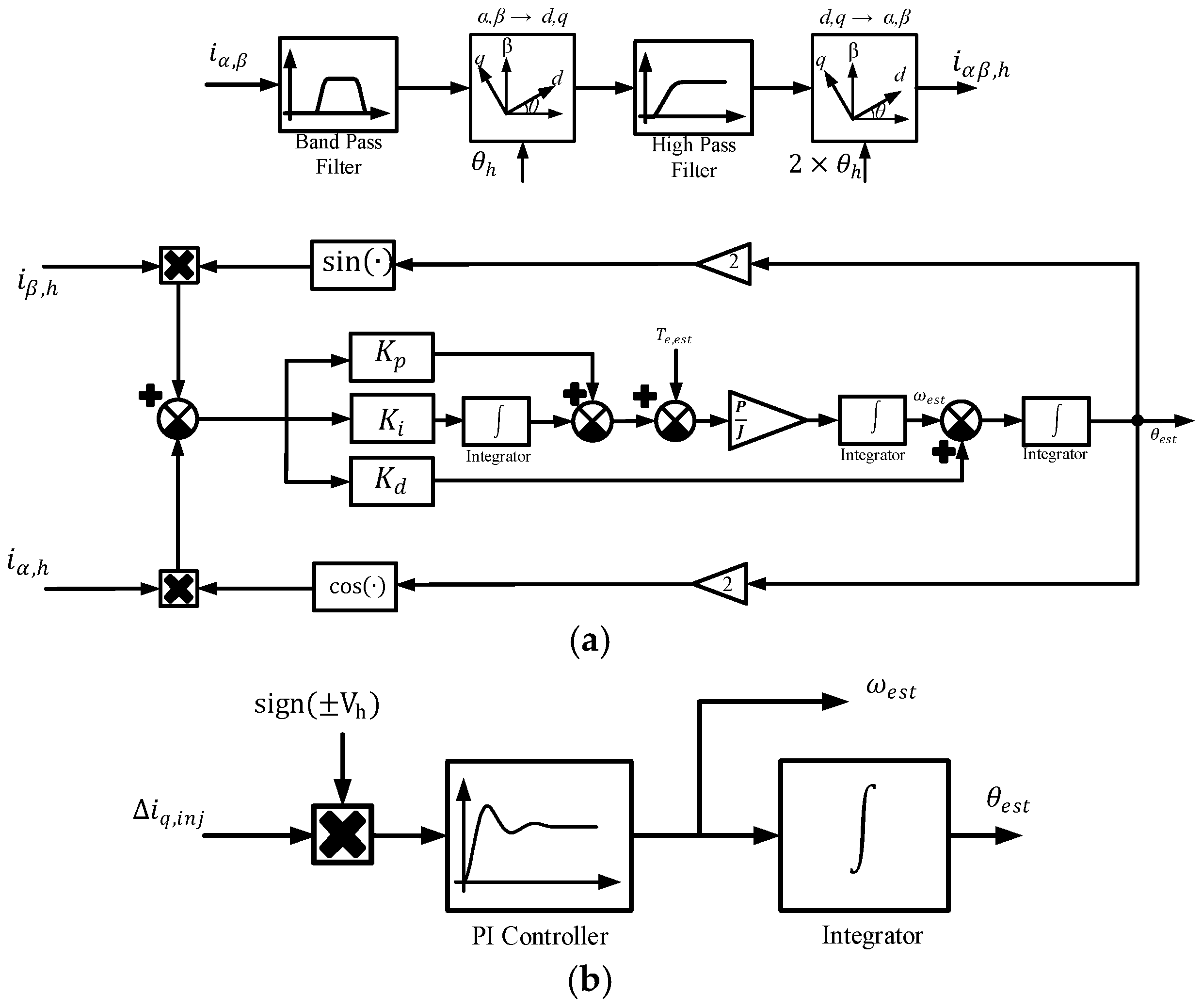
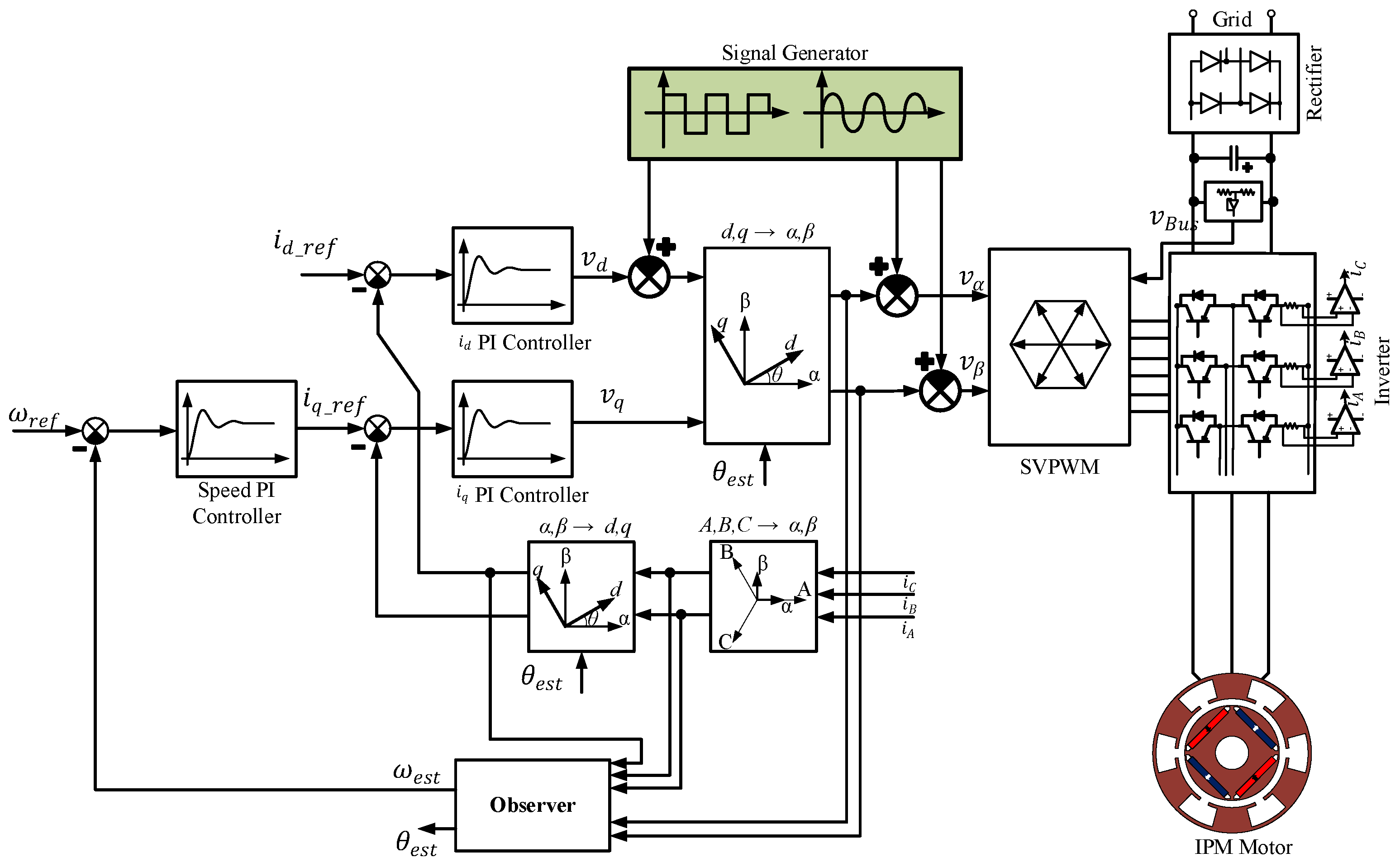
RDDSCPMSMVCSMO: Sensorless PMSM Vector Control for Compressors ...
(PDF) Highly Efficient Sensorless Multicontrol Mode Compressor IPMSM ...
Sensorless Control of Ultra-High-Speed PMSM via Improved PR and ...
Foote Control Systems P4S Stereo Compressor Customized | Reverb
Air Compressor Parts Controller 39817655 Control Panel Board Spare ...
Compressor Room Reverberation - All Noise Control
2021 New Flyer Xcelsior AC Compressor Control Valve
Accuracy Pressures control Valves Assembly Strong Compressor Bracket ...
(PDF) Sensorless IPMSM based drive for reciprocating compressor
Figure 3 from Sensorless vector control of super high speed turbo ...
(PDF) Implementation of sensorless field oriented control algorithm for ...
Sensorless BLDC motor Speed Control - FOC [Out Runner] - YouTube
Figure 2 from Implementation of sensorless vector control for super ...
Sensorless Control of the Permanent Magnet Synchronous Motor
Figure 10 from Sensorless Resonance Tracking and Stroke Control of a ...
Improved Performance for PMSM Sensorless Control Based on Robust-Type ...
Figure 1 from A sensorless control for damping of torsional vibrations ...
Sensorless Control for Efficient Motor Drive in Power Plants - Power ...
Sensorless Speed Control of Induction Motor Using Model Reference ...
Position and Speed Control of Brushless DC Motors Using Sensorless ...
Compressor Control Panels & Systems | M-Tech Control
Compressor Control System Basics - Petrotech | Control Systems Solutions
Figure 10 from A Study on Sensorless Regenerative Control of Air ...
Figure 6 from A Study on Sensorless Regenerative Control of Air ...
Figure 10 from Highly Efficient Sensorless Multicontrol Mode Compressor ...
(PDF) Virtual accelerometer for sensorless overstroking control in a ...
Digital Air Compressor Controller | Smart Control for Single & Duplex ...
Figure 5 from Sensorless vector control of super high speed turbo ...
Structure of conventional sensorless current control for a boost ...
Figure 3 from A Study on Sensorless Regenerative Control of Air ...
PPT - Sensorless Control of AC Machines PowerPoint Presentation, free ...
Sensorless Control Strategy for Interior Permanent Magnet Synchronous ...
Sensorless Control Techniques for BLDC Motors: Back-EMF & Observer Methods
(PDF) Sensorless Vector Controlled Drive For Reciprocating Compressor
System structure block diagram of PMSM sensorless control based on SMO ...
General structure of the proposed PMSM sensorless control system for ...
The sensorless control structure of PLL-based SMO. | Download ...
ELGi Neuron 4: Advanced Air Compressor Control
Schematic representation of the proposed sensorless control strategy ...
Sensorless Brushless Motor Control - MATLAB & Simulink
High Frequency Injection Sensorless Control at Sam Moonlight blog
Enhancement of Sensorless Control for Non-Sinusoidal Multiphase Drives ...
Block diagram of sensorless control based on the proposed ASMO ...
Sensorless control of brushless motors | maxon group
Figure 1 from Sensorless control of AC motor — Where are we now ...
Figure 2 from Sensorless Speed Control of PMSM for Driving Air ...
Structure of the PMSM position sensorless control system based on SMO ...
The control system of the developed compressor unit. | Download ...
Sensored vs. sensorless control | Video | TI.com
Block diagram of SMO sensorless control system by selective torque ...
Design of Sensorless Control System for Permanent Magnet Linear ...
Sensorless Control of Dual Three-Phase Permanent Magnet Synchronous ...
Sensorless control scheme including the estimator and the block ...
Structure diagram of sensorless control of PMSM. | Download Scientific ...
Instant Closing of Permanent Magnet Synchronous Motor Control Systems ...
Figure 1 from Vibration suppression and control parameter design of a ...
Sensor vs Sensorless Motor Controllers: A Head-to-Head Comparison
The main structure of the proposed sensorless vector-control system ...
BLDC Compressor for Micro Air Conditioning | RIGID
BIMZUC Air Compressor Pressure Switch, 175 PSI Vertical Manifold ...
2004 Nissan Sentra AC Compressor
A Reliable and Efficient I-f Startup Method of Sensorless Ultra-High ...
A frequency conversion controller and control method for a refrigerator ...
Smart Air Compressors Control (SCC) | Powerairengineering
Figure 9 from Vibration suppression and control parameter design of a ...
Compressor Build at Noah Stretch blog
Position-sensorless control method of sliding mode of permanent magnet ...
The Compressor In A System Operating With Noncondensable Gases: | Gas ...
How IoT Air Compressor Controls Cut Energy Costs in 2025
(PDF) A Reliable and Efficient I-f Startup Method of Sensorless Ultra ...
Figure 1 from A speed fluctuation reduction method for sensorless PMSM ...
Smart Sensors Enable Smart Air Conditioning Control
Permanent Magnet Synchronous Motor Speed Control at Ellen Baeza blog
Compressor Controls Anti-Surge and Performance Controls Functional ...
Figure 8 from Vibration suppression and control parameter design of a ...
Advantages of an Air Compressor Controller - Quincy Compressor
AI Edge Controllers with IEPE Modules for Compressor Health Management
(PDF) A review of anti-surge control systems of compressors and ...
Overview of Position-Sensorless Technology for Permanent Magnet ...
Experimental Evaluation of Pulsating and Rotating HFI Methods with ...
How IoT and AI Transform Compressed Air System Management | Compressed ...