Showing 118 of 118on this page. Filters & sort apply to loaded results; URL updates for sharing.118 of 118 on this page
UML Class Diagram Discussion: Complete Guide with Examples | ITSC
Understanding the Importance of an Example UML Class Diagram in ...
Uml Deployment Diagram Example Atm System Uml Diagrams
UML Class Diagram Example - Social Networking Site | UML Use Case ...
UML Activity Diagram – A Complete Guide with Examples
Solved Complete Task 1 Only:Complete UML class diagram for | Chegg.com
Uml Class Diagram Tutorial And Example | My XXX Hot Girl
Explain says law in detail with good example and diagram | Filo
Parts of a Cactus: Complete List with Labeled Diagram
Women’s Soccer Training Session: Structure, Drills, and Complete Example
11 UML Diagram Examples: Class, Activity, and More - Venngage
Uml 2.5 _ Uml 2.5 Diagram Examples – WAZQ
UML Class Diagram Explained with Examples
How to Make a UML Class Diagram (and Others) With Examples
UML Tool & UML Diagram Examples
UML Class Diagram Example: ORBIT MASTER | Visual Paradigm User ...
UML Diagram | Activity diagram, Class diagram, Sequence diagram
UML - activity diagram tutorial
Uml Activity Diagram Draw Online
UML Diagram Tutorial Examples - uml-diagrams/activity-diagrams-examples ...
UML activity diagram example. | Download Scientific Diagram
Free UML Class Diagram Template to Edit Online
UML Class Diagram Constructor
UML Diagram Examples for Software Project Design I ClickUp
Everything You Need to Know About UML Class Diagram Relationships | by ...
Activity Diagram Tutorial | Easy Guide with Examples | Creately
Uml Activity Diagram Process Model - Rueben Majors
Uml Class Diagram Tutorial Lucidchart
Uml Use Case Diagram Tutorial Lucidchart 55 Off - Free Word Template
Uml Deployment Diagram Design Of The Diagrams Business Graphics
UML Class diagram for the Planning activity components | Download ...
Free UML Activity Diagram Template to Edit Online
UML activity diagram depicting the main activities and artifacts in the ...
13 Uml ideas | class diagram, diagram, activity diagram
UML Activity Diagram for Teacher’s Class - Boardmix templates
Uml Class Diagram Tool For
Deployment Diagram Tutorial Lucidchart
57 UML ideas | class diagram, activity diagram, sequence diagram
UML Deployment Diagram Template | Moqups
implementation - Class diagram usage in UML - Stack Overflow
Rapid UML Solution | Activity diagram, Software development, Class diagram
List of UML Class Diagram Examples | by JOKEN VILLANUEVA | Medium
UML Diagram | Activity diagram, Sequence diagram, Class diagram
UML diagram tool_UML modeling software_automatically generate sequence ...
Class Activity Diagram at Eileen Marvin blog
UML Examples: Package, Class and Deployment Diagram - Free eBooks of IT ...
Siemens LOGO! PLC Programming Complete Guide
Freud’s Dream Theory - Complete Guide to Interpret your Dreams
AI agent designs a complete RISC-V CPU from a 219-word spec sheet in ...
Horary Astrology: William Lilly's Complete Guide & Methods
How to Read Your Eyeglass Prescription: Complete Guide to OD, OS & More
Complete the chart below with examples from your Ch.5 Study Guide. Includ..
Avia Masters Protocol: Complete Guide from Registration to Withdrawal ...
Shahed 136 Drone: Complete Mechanical Engineering Breakdown - MechConcepts
Golf Cart Battery Wiring Diagram Guide | Easy Step-by-Step
9 Character Archetypes: A Complete Guide [With Examples] - All For One
What is an example of tubers that are fat underground stems? Select the c..
Direct Boxes (DI Box) - The Complete Guide - Projet Home Studio
Roof Pitch Diagram at Courtney Szeto blog - One For All
GPT Image 2 Prompts | Full Prompt Library with Example Images
dissenting opinion example 2026 Hot Sale
UML Class and Object Diagrams Overview - common types of UML structure ...
UML tool | Examples of Class and Package Diagrams
Activity Diagram, UML Diagrams Example: Completing an Assignment ...
Mastering Class Diagrams: A Comprehensive Guide to UML Modeling with ...
Uml Class Diagrams Tutorial Step By Step By Salma Medium
UML Class Diagrams Tutorial, Step by Step – Salma – Medium
How to draw UML Activity Diagrams? Tutorials and examples in software ...
UML Solution | ConceptDraw.com
Allen Holub's UML Quick Reference | Allen Holub
UML Deployment Diagram: Definition, Symbols, And Examples
Comprehensive Guide to UML Activity Diagrams with Examples - ArchiMetric
The easy guide to uml activity diagrams – Artofit
UML Activity Diagram: Modeling Sequential and Concurrent System Flow ...
Pin on UML Class Diagrams Examples
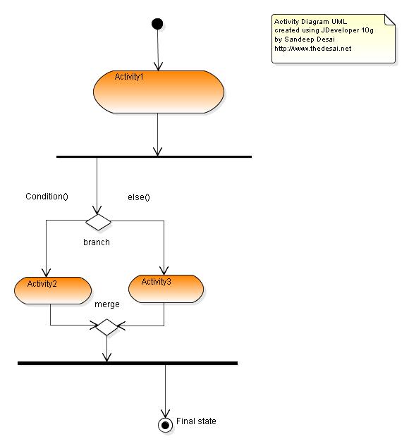
UML by Sandeep Desai
UML Class Diagrams Tutorial, Step by Step | by Salma | Medium
How to create a UML class diagram? Rules, methods, examples - ProcessOn
UML Deployment Diagram: Definition, Symbols, and Examples
UML Case Study: Deployment Model - CSE Study Material
UML Diagrams - Summary Systems Development Project I - UML DIAGRAMS ...
Class_and_Deployment_diagrams
Design uml diagrams , class, activity sequence and use case by ...
UML Diagrams in Software Engineering | PDF | Unified Modeling Language ...
Computer Engineering Made Easy: SEM 6 COMP(MU):UML diagrams(online job ...
Uml class-diagram | PPT
Class Diagram, UML Diagrams Example: Company Structure - Visual ...
Rapid UML Solution | Activity diagram, Social media optimization, Class ...
Create uml diagrams class, sequence, activity and use case design by ...
Design uml diagrams, class, activity, sequence, use case by Ms_falcon ...
Beginning inventory plus the cost of goods purchased equals - What It ...
Brain Fog: All my tests came back normal — what now?
AI Agents Are Replacing Apps: What This Means - TechnofluxAI
CVC
Guide: purchase order sample pdf templates, examples, and best practices
The City in the Building in Aarhus Harbour, Denmark by ADEPT and LUPLAU ...
How to Wire a Momentary Switch - Langir
3 Easy Methods to Create a 3D House Design from Scratch
PROMPT 10: The Technical Documentation Writer You are a Developer ...
ChatGPT falls to new data-pilfering attack as a vicious cycle in AI ...