Showing 119 of 119on this page. Filters & sort apply to loaded results; URL updates for sharing.119 of 119 on this page
Compiler, Linker, Assembler, and Loader | Baeldung on Computer Science
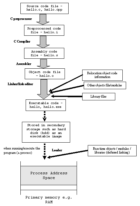
Learn C language: Compiler, Assembler, Linker, Loader
The compiler, assembler, linker, loader and process address space ...
Linker and Loader Explained
What is the Difference Between Linker Loader and Compiler - Pediaa.Com
linker & loader presentation in Compiler Design | PPTX
Understanding Linux x86 — Compiler, Assembler, Linker, Loader
Difference Between Linker and Loader - GeeksforGeeks
Computer Science Geek Zone: Compiler, Assembler, Linker & Loader
Compiler, Linker, Assembler, Loader Overview | PDF | Assembly Language ...
Linker and Loader Explained | PDF
Understanding C++: Compiler, Linker, Loader
Computer Learning Centre: Other System Programs: Linker, Loader ...
The Compiler, Assembler, Linker, Loader | PDF | Library (Computing ...
Compiler Assembler Linker Loader | PDF | Library (Computing) | Computer ...
Concept of Assembler, Compiler, Loader and Linker - semesters.in
What is Linker and Loader | Difference between Linker & Loader ...
Compiler – Interpreter – Loader – Linker - YouTube
What is the Difference Between Linker, Loader and Compiler, bcs011 ...
Compiler linker loader | DOC
Basic Functions of Loader - GeeksforGeeks
The Compiler, Assembler, Linker, Loader and Process Address Space ...
Compiler, Interpreter , Linker and Loader || Execution of a Program | # ...
Assembler, Compiler, Loader and Linker | PDF | Library (Computing ...
COMPILER, INTERPRETER, LINKER, LOADER ~ MICROCOMPUTER APPLICATION
Ch 4 linker loader | PPTX
Understanding ELF, Compiler, Linker, and Loader in Programming | Course ...
(PDF) Linker and Loader
Understanding Micro-computer: COMPILER,INTERPRETER,LINKER & LOADER
Assembler compiler linker loader - YouTube
PPT - Exploring Assembler, Linker, Loader Functionality PowerPoint ...
Difference Between Linker and Loader (with Comparison Chart) - Tech ...
Compiler and Go Loader - GeeksforGeeks
Compiler, Interpreter, Linker, Loader ~ ALL ABOUT MICROCOMPUTER
C Internals: About Compiler Assembler Linker and Loader in C
COMPUTATIONAL SCIENCE WITH SUMAN: syntax, semantics,
Compilers, Assemblers, Linkers and Loaders – what are they? - UnicMinds
What is compiler, linker, loader? - Stack Overflow
PPT - Assemblers, Linkers, and Loaders PowerPoint Presentation, free ...
Compiler Vs Assembler Vs Linker at Natasha Peter blog
PPT - UNIT III LOADERS AND LINKERS PowerPoint Presentation, free ...
Understanding Linkers And Loaders In Programming – peerdh.com
Micro-Computer Applications Online Learning Blog: Compiler, Interpreter ...
what is compiler, interpreter, linker and loader. - YouTube
Define translator in computer and Concept of assembler, compiler ...
assembler,linker,loader | Computer Program | Compiler
What is Compiler, Interpreter, Linker, Loader, Assembler in a ...
PPT - Program Translation Hierarchy: Compiler, Linker, Assembler ...
Compiler_Linker_Interpreter_Loader.pptxfg | PPTX
Linker Computing
Editor, Compiler, Assembler, Linker, and Loader: Understanding Their ...
What are compilers, assemblers, linkers and loaders? - The Security Buddy
Define Compiler, Interpreter, Assembler, Linker, Loader, Macro ...
Phases of Compiler.pptx
Difference Between Compiler Assembler And Linker at Cassandra Wild blog
COMPILER,INTERPRETER,LINKER, LOADER, ASSEMBLER@ComputertutorialHH - YouTube
PPT - Part I: Translating & Starting a Program: Compiler, Linker ...
PPT - Chapter 3 Loaders and Linkers PowerPoint Presentation, free ...
Back - C Language Notes By Vivek Sir email: vivekdubey22@gmail.com (w ...
Compiler | Interpreter | Program Development Life Cycle | Linker ...
Loaders and Linkers | PPT
Assembler,Compiler,Interpreter,linker,loader - YouTube
The four stages of the gcc compiler: preprocessor, compiler, assembler ...
April, 2004 Modified from notes by Saeid Nooshabadi - ppt video online ...
CSE 341: Overview of Linker, Loader, and Compiler Optimizations - Studocu
Chapter-1.pptx compiler Design Course Material | PPTX
Assemblers (1)
COMPILER,INTERPRETER,LINKER,LOADER IN Programming and Problem Solving ...
Lec 2 Compiler, Interpreter, linker, loader.pptx
Part I_Translating & Starting a Program_Compiler, Linker, Assembler ...