Showing 119 of 119on this page. Filters & sort apply to loaded results; URL updates for sharing.119 of 119 on this page
Communication component top level state machine diagram | Download ...
State diagram of the Communication Finite State Machine (FSM) running ...
An example UML state machine for the proposed communication protocol ...
9: State machine diagram of the noninteractive communication with the ...
Communication protocol between peers. The state machine diagram is ...
State machine implemented by the communication IOC | Download ...
UML State Machine model for ETCS communication | Download Scientific ...
Communication State Machine Diagram - Ninja Math: a ME 218 project
State Machine Diagram dan Communication Diagram
SPI communication state machine transition diagram 4.3. Data ...
Sercos Communication State Machine and Communication Phases
UML State Machine & Communication Diagrams: Object Lifecycles (Part 7 ...
PPT - Finite State Machine & PIC-C I2C Communication PowerPoint ...
The Initiator Communication Supervision Layer State Machine of Sparx EA ...
Description of state machine of EtherCAT communication protocol ...
Simplified finite state machine of the PCE Communication Protocol ...
UML protocol state machine diagrams overview, show usage protocol or a ...
State machine representation of modes of communication. | Download ...
Dedicated communication state machines shield the RSML specification ...
State Machine Diagram Tutorial | Lucidchart
PPT - Finite State Machines at NCTU Communication Engineering ...
State Machine Archives - Coder-Tronics
State Chart Diagram Vs State Machine Diagram - Chart Patterns Cheat ...
State Machine Modeling — Netzob Documentation
State Machine Diagram | Creately
State machine of the TC mechanism allowing proper wireless ...
Uml State Machine State Machine Diagram MagicDraw 2024x No Magic
Effortlessly create state machine diagrams online
Understanding the Purpose of State Machine Diagrams
Communication state diagram | Download Scientific Diagram
STATE MACHINE AND CONCURRENT - ppt download
State machine diagram-system modes. | Download Scientific Diagram
Mastering UML State Machine Diagrams: A Comprehensive Guide with ...
Understanding State Machine Diagrams in SYSML
State Machine Diagram Tutorial
11 Free State Machine Diagram Examples with Analysis
SysML FAQ: What is a State Machine diagram (SMD)?
4: State machine diagrams for the Network and Phone classes in the RSA ...
State Machine Diagram - UML Diagrams - Unified Modeling Language Tool
Typical State Machine in Communicative World | Download Scientific Diagram
State machine model of FAIR TCP | Download Scientific Diagram
Communication terminal, communication state information providing ...
How to Choose the Right UML State Machine Diagram Tool for Your Project
State machine showing the different states of the GSM connection ...
What is State Machine Diagram?
State Machines Using VHDL: FPGA Implementation of Serial Communication ...
UML State Machine Diagrams for Business Analysts: A Comprehensive Guide ...
Exploring State Machine Diagrams in-depth
How to draw a protocol state machine based on the protocol source code ...
PPT - State Machine Diagrams PowerPoint Presentation, free download ...
automata - Communication between two state machines in Java - Stack ...
How To Read A State Machine Diagram
State Machine Diagram
A Guide to State Machine Diagram
State Machine Diagrams | Unified Modeling Language (UML) - GeeksforGeeks
What is a State Machine Diagram? - UML Diagram Guide - ProcessOn
Creating State Machine Diagrams Online: A Comprehensive Guide
How State Machine Diagrams Optimize Online Shopping Systems
Uml state machine diagram
Client-server communication state diagram. | Download Scientific Diagram
8: State machine diagram describing the behavior of the component ...
UML State Machine Diagram, Design Elements
State machine diagram of the Message Receiver | Download Scientific Diagram
Understanding State Changes - WCF | Microsoft Learn
Communication Diagram Tutorial | Lucidchart
Train communication state-machine | Download Scientific Diagram
Component diagram for the communicating state machines model | Download ...
CSM State Machine. | Download Scientific Diagram
State-based Communication Station Control System and Method - Eureka ...
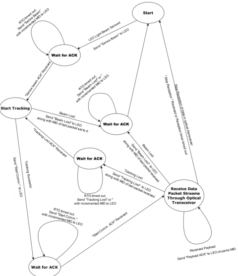
LEO to GEO Optical Communication | Embedded systems
Illustrating State Transition Diagrams: A Concrete Example
The state diagram of the communication. | Download Scientific Diagram
SOLUTION: State machines diagram - Studypool
11 exemples de diagramme de machine à état gratuit avec analyse
State Machines and Statecharts
A simple guide to drawing your first state diagram (with examples) | Nulab
State Diagram - A Quick Tutorial - Visual Paradigm Blog
Flowcharts State Diagrams Uml And Diagramming Thinking
Everything You Need To Know About Communication Diagram
State Diagram Example
Tutorial - Collaborative State Machines (CSM)
Communication Diagram for ATM for You
Software - SushiBot
PPT - Chapter 4 Product Design PowerPoint Presentation, free download ...
A generic device MIB communications-state machine. The diagram is taken ...
TTM4115
PPT - Distributed Snapshot in a Complex Network: Chandy-Lamport ...
PPT - UML PowerPoint Presentation, free download - ID:2384662
Software Engineering Complete | CS2103T
SOFTWARE - ME 218C: B@SIC BOT
assignment1
CANopen over EtherCAT CiA 402
14 Jenis Diagram UML beserta Contoh dan Penjelasan Lengkap
Voice Browser Call Control: CCXML Version 1.0
PPT - SysML: A Modeling Language for Systems of Systems PowerPoint ...
Pseudo Code - Bomb Defuse Training Scenario 593