Showing 119 of 119on this page. Filters & sort apply to loaded results; URL updates for sharing.119 of 119 on this page
Example two-parameter command. Command tree (a) and frequency ...
Tree Diagram Example Question | CFA Level I - AnalystPrep
Example of Command Tree | Microsoft Learn
How To Install The Command Tree For Mac - vtmultifiles
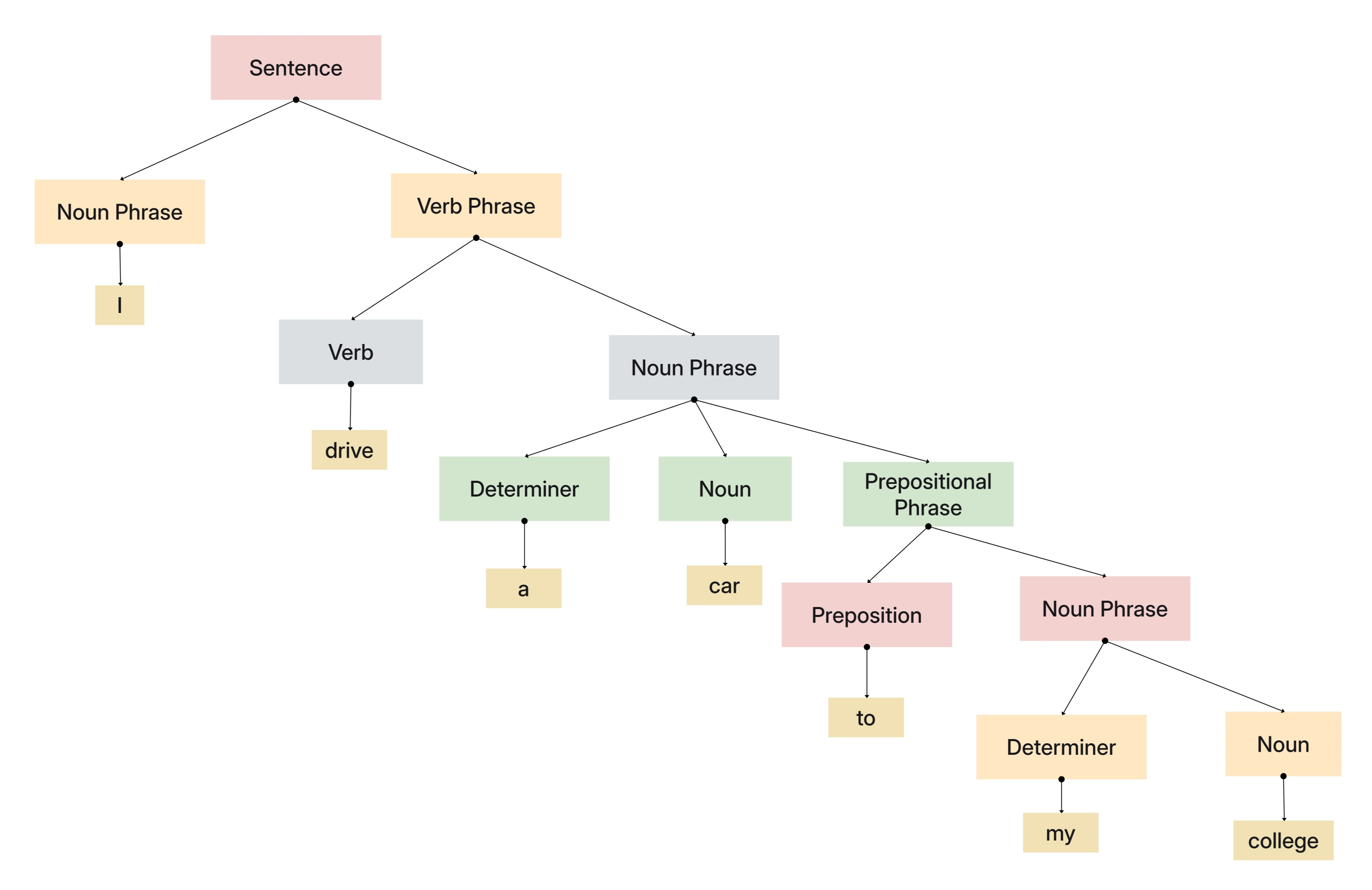
Syntax Tree Diagram Examples
How To Make Tree Diagram Syntax at Christopher Bryant blog
Tree Diagram Definition Linguistics at Heather Summers blog
Basic terms of tree diagram | PPTX
How To Draw A Tree Diagram In Syntax
Tree Command
The Ultimate Guide to Understanding Syntax: Demystifying the Tree Diagram
Mastering the Command Pattern: Complete Guide with UML Diagram & Real ...
Sentence Tree Diagram Examples CUTe Language Learning: Syntax Tree For
Understanding Syntax: Exploring the Tree Diagram Technique
Tree Diagram - Definition, Probability, Examples, How To Make?
Tree Diagram Linguistics Examples
SYNTAX TREE DIAGRAM examples-syntax.docx
Plant a Tree in the Command Line – CDRH Development
Free Tree Diagram Examples Download
Tree Diagram Examples With Solutions In English at Ralph Rutter blog
Syntax Tree Diagram Examples – Adam M. Croom, Ph.D.
Tree Diagram Explained at Brad Hewitt blog
Sentence Tree Diagram
tree Command Examples in Linux
Tree Diagram How To Read at Leo Mclucas blog
Tree Diagram | Six Sigma Study Guide
Sentence Tree Diagram Examples Syntax How To Draw The Tree Diagram
How to draw a tree diagram of the following sentence with phrase ...
Tree Diagram Examples
Tree Diagram Examples With Solutions
How to Master the Linux Tree Command – VITUX
What is a Tree Diagram and How to Make One? | MindManager
TREE DIAGRAM SIMPLE & COMPLEX SENTENCES (Part 1) - Worksheets Library
Tree Diagram
Linux tree Command Tutorial for Beginners (6 Examples)
Tree Diagram Hierarchy at Toya Mccloud blog
Syntax Tree Diagram
FREE 12+ Sample Tree Diagram in MS Word | PDF
Linux see directory tree structure using tree command - nixCraft
Terminal Tree Command at Allan Garrido blog
Tree Diagram Software - Create Tree Diagrams Easily with Edraw
Chain of Command Chart | Org Chart Example | Creately | Creately
Best Tree Diagram Templates to Simplify Your Work in 2026
Tree command in Linux with examples - GeeksforGeeks
The parse trees of Command statements | Download Scientific Diagram
Tree Diagram Examples with Review of Best Tree Diagram Maker
Solved 6.) What Linux command can be used to find processes | Chegg.com
Command Line Basics - Digital Preservation Handbook
Syntax tree diagrams
Syntax Tree Structure Examples
Syntax tree diagrams | PPT - Worksheets Library
c-command syntax tree . c-command syntax tree: A c-commands B, B ...
What is a Tree Diagram: Definition, Types, and Guide
The “tree” Command in Linux [12 Practical Examples] - LinuxSimply
Exploring Examples of Syntax Tree Diagrams
Command - Design Patterns in TypeScript
Tree Diagrams (video lessons, examples and solutions)
Chain of command - IGCSE Business Revision Notes
PPT - Chapter Tree Drawing Commands PowerPoint Presentation, free ...
What Is Command And Its Types at Terry Rousseau blog
Command Pattern
SCPI Command Basics
The CAA Command Model
Using a Mac Equivalent of Unix “tree” Command to View Folder Trees at ...
Intro to Programming: How to Use the Command Line (Part 2) | Edlitera
Examples Of Tree Diagrams
Command Design Pattern Explained with C# Examples | Syncfusion Blogs
Command trees | PaperMC Docs
Mad Lab 6: Basic Navigation Using the Linux Command Line
Tree Diagram: Explanation and Examples
21 Command Prompt Tricks and Hacks
Tree Diagrams / Labelling Phrases - ppt video online download ...
PPT - Windows Command Line Interface (AKA DOS commands) PowerPoint ...
Tree Diagrams: Simple Sentences - Imperative in English - YouTube
Trees Examples Syntax at Joseph Dudgeon blog
Diagrams - Worksheets Library
Getting started
7 Types of Organizational Structures +Examples, Key Elements - Whatfix
Linux ‘tree Command’ Usage Examples for Beginners
PPT - DOS Commands PowerPoint Presentation, free download - ID:5121653
Blog - Make sense of confusing sentences with sentence trees and ...
Types of SQL Commands: DDL, DML, DQL, DCL, and TCL – SitePoint
Section 7: Shell – CS 61 2019
Auxiliary Questions Definition at Jack Black blog
File Structure Visualization with Tre | Linux File Management | LabEx
Comprehensive SQL Cheat Sheet: Commands, Syntax & Examples
Pin di Camaenel su Språk | Grammatica inglese, Grammatica