Showing 93 of 93on this page. Filters & sort apply to loaded results; URL updates for sharing.93 of 93 on this page
CMPS12 + OLED display help - beginner - General Guidance - Arduino Forum
Arduino due cmps12 compass – Artofit
Run CMPS12 through I2C connection - Sensors - Arduino Forum
Arduino Examples
CMPS12 - Module Boussole - Documentation | PDF
Jual CMPS12 Tilt compensated compass Sensor Kompas Digital READY - Kota ...
CMPS12 - Bússola com compensação de inclinação | Bussolas | PTR006169
CMPS12 TEST || OpenCm 9.04 - YouTube
CMPS11 Orientation reading - Sensors - Arduino Forum
Using the Pmod CMPS2 with Arduino Uno - Hackster.io
Devantech CMPS12 - Tilt Compensated Compass Module
CMPS12 - Tilt compensated compass
CMPS12 – Tilt compensated compass – 9DOF (Magno, Gyro, Acc) – Robot R Us
Bússola CMPS12
DFRobot CMPS12 Tilt-Compensated Compass with BNO055 Chip - Opencircuit
CMPS12 - Sigma Electrónica
Module 9 DoF CMPS12 - Gotronic
Tilt Compensated Compass Arduino at Samuel Austral blog
CMPS12 - Tilt Compensated Magnetic Compass by ROBOT ELECTRONICS - en ...
Arduino due cmps11 compass – Artofit
CMPS12 Tilt Compensated Compass Modul https://ift.tt/2ON9Un2 | Compass ...
Figure 2 from Enhance the Balance of Quadruped Robot using CMPS12 ...
Arduino mega hc12 – Artofit
Arduino mega xbee s2c api – Artofit
Essential Parts and Supplies for Working With the Arduino
Figure 3 from Enhance the Balance of Quadruped Robot using CMPS12 ...
Module boussole électronique CMPS12 sur base BNO055
Extra CMPS12 - Bot'n roll ONE A
قیمت و خرید ماژول قطب نما مدل CMPS12
Run GY-955 (BNO055) through I2C connection in Arduino IDE - Sensors ...
Harga cmps12 Terbaru Jan 2026 | BigGo Indonesia
Extra Bússola CMPS12 - Bot'n roll ONE A
Pinout, Function and working of Arduino Uno R3
CMPS12 Blinking Indication - YouTube
CMPS12 电子罗盘(带倾斜补偿)-加速度传感器-DFRobot创客商城
DFRobot Bussola con compensazione dell'inclinazione CMPS12 con chip ...
CMPS14 problem to activate automatic calibration - Robot Parts ...
Arduino、ESP32驱动CMPS12电子罗盘(惯性测量传感器篇)_arduino 电子罗盘-CSDN博客
CMPS12-Tilt Compensated Magnetic Compass - DFRobot
Tutorial Mengunakan sensor kompas CMPS03 dengan Arduno
SEN0183, Magnetic Compass CMPS12, 3-Axis, BNO055, I2CSerial, 0.1deg Res
How to Use Crystal 12MHz: Pinouts, Specs, and Examples | Cirkit Designer
CMPS12-Tilt Compensated Magnetic Compass-DFRobot
Can the new raspberry pi 5 really replace your desktop pc – Artofit
CMPS12-Tilt Compensated Magnetic Compass [SEN0183] / 디바이스마트
CMPS12-Tilt Compensated Magnetic Compass x1
GitHub - Orbis92/CMPS-Compass-module: Library to interface the CMPS11 ...
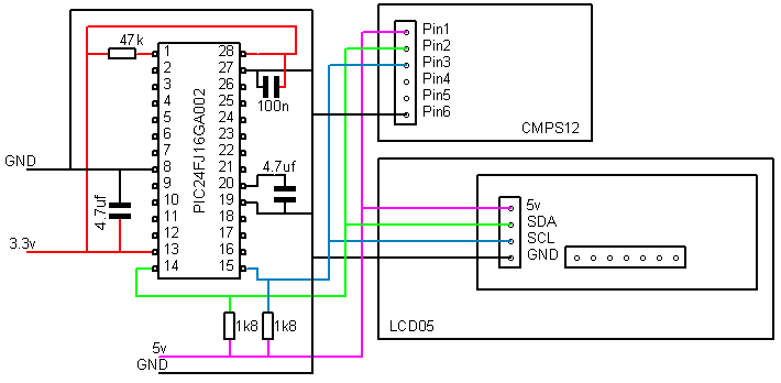
PIC24FJ16GA002 Examples
1 piece, Sensor: position DF-CMPS12 /E2UK | eBay UK
Robot Electronics CMPS11 Tilt Compensated Magnetic Compass | Rapid ...
ATMEGA32 Examples
PIC18F4410 Examples
openHardware – open-boat-projects.org