Showing 119 of 119on this page. Filters & sort apply to loaded results; URL updates for sharing.119 of 119 on this page
Client Booking Template: Color-coded Scheduling in Google Sheets ...
Turning Your Client Into An Appointment Booking Machine Masterclass ...
How to Handle Client Data Responsibly in Your Booking System - Grow ...
How to Fix a Booking Problem | Davey & Krista | Creative small business ...
The Double Booking Problem in C# — How to Solve It Gracefully and Reliably
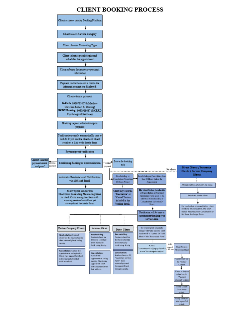
Client Booking & Cancellation Guide | PDF
IRCTC website, app down, passengers face problem while booking train ...
Client Services / Problem Bookings – Cab9 Software Support
Online Booking Using the Client Portal - Sessions Health Help Center
New Client Booking - How to Book Your First Appointment - Pain ...
How to Fix a Booking Problem | Davey & Krista | Small business ...
Block a Client from Online Booking | Mangomint Salon and Spa Software
3 Tools to Help You Automate Your Client Booking Process | Eleanor Stones
How to Fix a Booking Problem | Davey & Krista | Photography business ...
Client and Mini-Session Booking
When to Say No: Why Booking Every Client Request Might Not Be the Best ...
Client Booking Form for Photographer, Booking Sessions Template ...
How to set up a client booking and payment system in 7 minutes flat
Booking Client Sessions from the Practitioner Portal – Help @ Practice ...
Client Contract / Booking Form Graphic by sistecbd · Creative Fabrica
How Travel Advisor Turns Booking into a Strong Client Relationship
Client Booking System: How to Create A Free Consulting Funnel
Hotel Booking Systems: Why Do You Need One? - eaSYNC Booking
How To Deal With Problem Clients - Tim Kilroy
Potential Clients: 5 Reasons They're Not Booking | Online coaching ...
The No.1 Reason You're Not Booking Any Clients — Nesha Woolery | Find ...
3 Reasons Why Your Clients Aren’t Booking You | Clients, Business books ...
The 5 main reasons you are not booking clients (& your Instagram ...
Why You're Not Booking Clients | Selling services online, Booking ...
Why You're Not Booking Any Clients — lindsay maloney
Trouble Booking Clients? Your Website Might Be Missing This | Booking ...
PPT - TYPES OF BOOKING ERROR AND HOW TO FIX IT PowerPoint Presentation ...
Are You A Fixer or Referrer of Client Problems? Home Prep is Being ...
11 Common Client Problems and How To Deal With Them
Hotel Booking Problems and How to Solve Them - eaSYNC Booking
#2 - BPSC Assessment: Client Diagnosis & Treatment Plan - Studocu
7 things travel agents quietly wish their clients knew before booking ...
Problem resolution clients' biggest beef with SA banks - Index reveals ...
Buy Mathematics Problem Solving Combo Set of 3 | Problem Book in ...
EasyJet, Jet2 and Ryanair passengers booking flights warned of £1,800 ...
Booking Appointments & Consulting Clients | PDF
Common problems with hotel booking engines and how to fix them
Appointment Booking Issues | PDF | Career & Growth
14 Reasons You're Not Booking Clients Consistently — Nesha Woolery
The #1 Biggest Reason You Are Not Booking Clients - EC Marketing Agency ...
A poor booking experience is also the top reason why clients don't ...
Best Hotel Booking and Reservation System: A 2025 Guide
Efficient Therapy for Specific Client Problems
Online Booking Systems: The Pros and Cons from the Customer’s ...
This is the underlying cause of nearly all client problems
Reduce Cancellations with Modern Hotel Booking Software
Appointment Booking Mistakes that Cost You Customers - YouTube
Why Client Issues Are Really Your Issues, Too | Scott M. Aber, CPA PC
Source of all your client problems pt 2
How To Deal With Problem Clients » Matthew Fornaro, P.A.
6 Reasons You Aren't Booking Clients - Momentum Coaching
3 reasons you re not booking wedding clients and how to fix them – Artofit
Innovative solution: Solving real estate booking challenges with WhatsApp
Client Record Book, Digital Client Book, Salon Appointment Book, Client ...
Editable Client Tracker, Client Book, Client Log, Client Payment ...
3 REASONS WHY YOU'RE NOT BOOKING CLIENTS & HOW TO FIX IT | Booking ...
Common Booking System Mistakes Hotel Owners Make and How to Avoid Them ...
10 Easy Steps Of Setting Up An Online Booking System
Client Information Card Template Client Cards | 20 Pack – I Spa
Comment contacter Booking en cas de problème ? | havre-libre.fr
How to build a booking system for clients home visits
Real-time Booking Data: End Double Bookings | ASD Team
What to Do When a Client Doesn't Pay: A Step-by-Step Guide - ManyRequests
Booking requests | Booking System
How to Reduce Clients No-Shows in a Service/Appointment Booking ...
17 Booking System Mistakes That Are Hurting Your Tour Business
What To Do When You’re Not Booking Clients | Luxury Branding for Coaches
For a Client: How to submit a booking - YouTube
9 Common Client Problems (And How To Prevent Them)
PPT - APIC - ICTSAS527 Manage Client Problems . Assignments Help ...
Client Appointment Book interior, Appointment Book
Receiving a new booking – ProblemShared
Hotel booking inefficiencies solved: A booking optimization checklist
3 Reasons Why Clients Aren’t Booking with Your Business and How To Fix It
Potential Clients: 5 Reasons They're Not Booking | Booking clients ...
4 ESSENTIAL Questions to Help You More Clients as a Designer
How to Deal With Booking.com Complaints
The 4 Types of Problems Clients Have
Managing Overbookings & Cancellations with Engines
8 Ways to Identify and Fix Customer Pain Points - Act!
How to Identify and Fix Issues Causing Low Bookings
You are the Solution to Your Client’s Problems | The Marketing Baker
books nail diseases and problems - Noor Library
Alerta en Booking.com: un hackeo expone datos de clientes y dispara las ...
Booking.com tem dados expostos em ataque hacker e alerta clientes
Which Massage Should I Book? A Simple Guide for First-Time Spa Clients ...
Two cult-favorite regional airlines just solved your biggest travel ...
How To Effectively Deal With Difficult Clients [8 Tips + Examples]
Do Consulting Firms Know the Real Problems They Solve?
🚫 Stop Losing Clients to Scheduling Chaos How AI Can Fix Your Spa's ...
Tired of dealing with all clients’ problems?
How to report issues with bookings from Booking.com?
How to Book Clients Whenever You Want — lindsay maloney
How to File a Complaint to Booking.com: Complete Guide
How to apologize for double bookings and how to avoid them in the ...
A Customer Service Failure Lesson - Booking.com @bookingcom
How to Transform Marketing from Your Clients’ Problems
5 STEPS FOR SOLVING CLIENTS PROBLEMS - Leon Gettler
Common Appointment Scheduling Mistakes & How to Avoid Them
How to book more clients with free consultations — Mission Twist ...
Why do Consultants Fail to Fix a Client’s Problems?
Top 10 6-step Problem-Solving PPT Templates with Examples and Samples