Showing 120 of 120on this page. Filters & sort apply to loaded results; URL updates for sharing.120 of 120 on this page
User Consent and Client Control Mode Limitations
TCP Host Mode TCP Client Mode Power Control Equipment, Remote Control ...
Client Control | Oxygen - The Visual Site Builder for WordPress
Client control solution achicteture Fig. 4 shows our solution ...
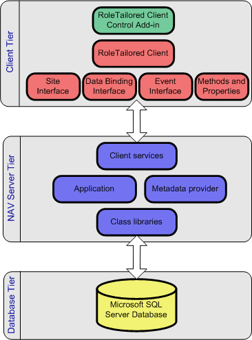
Windows Client Control Add-in Overview
Client Control Solution Architecture | Download Scientific Diagram
Structure of the multiple client control modules | Download Scientific ...
Client mode configuration. | Download Scientific Diagram
Web page showing the client control | Download Scientific Diagram
Client Control - EasyDCIM
ESP8266 NodeMCU Server, Client, Station Mode, and Client Control LED | PPT
Client Control
Client control | PPTX
Control of the Client Behavior
Control and Manage Client Computers
How to Modify Control Panel on Control Client - YouTube
Client control
Client control system for routine task - Eureka | Patsnap
Client Control Panel - Wiperapp
Client Safe Mode · Customer Self-Service
Installing and Configuring Windows Client Control Add-ins on Pages
Client Mode | Breakdance
Client Mode Server Mode
Accessing the Monitoring Client Control Panel – Watchman Monitoring ...
Client mode | AxoSyslog scalable security data processor
Conductor4SQL Technical Documentation - Client Control
Configuring AD7028D Serial Device Server in HTTPD Client Mode | Alotcer ...
The application in the client mode | Download Scientific Diagram
Configuration Client | Entelec Control Systems
Client Application Control Panel The client application is based around ...
Control mode extension with sharing data with inside/outside protocols ...
(PDF) Compact Key based Client Control Mechanism for Cloud Environment
Wifi Client Wifi Client Basic Example Explained
Contrôle client | WooFrance Dépannage et support WordPress -WooCommerce
Configuring remote thin client management settings in the Kaspersky ...
インテル® EMAでクライアントPCの管理を行う(Admin Control Mode編)|vPro友の会
Installing a package on an inactive client
Edgemesh - Edgemesh® Control Panel
Client Modes - PCoIP Software Client 23.01 for Linux Administrators Guide
Server-client control structure | Download Scientific Diagram
Client Modes - PCoIP Software Client 23.08 for Windows Administrators Guide
The client's choice of control modes and their classification regarding ...
What are the different types of control modes that are used for ...
An Overview of Different Client Availability Modes. | Download ...
Client Modes | HP Anyware Support
Make System Center Configuration Manager Client install faster ...
Overview of Controller Modes | PDF | Control Theory | Systems Science
インテル® EMAでクライアントPCの管理を行う(Admin Control Mode編2)|vPro友の会
An active-client control diagram. | Download Scientific Diagram
Client: Control Panel
Remote Controlling the Client | Download Scientific Diagram
How to Open Configuration Manager Control Panel on Windows » Prajwal Desai
Controlling a remote client
Site24x7 Control Panel | Online Help Site24x7
Control and Feedback Modes | Download Scientific Diagram
Security Modes - Software Client for Windows 25.03 Administrators' Guide
How can I configure client settings and install the ConfigMgr client ...
PPT - Modern Control Systems (MCS) PowerPoint Presentation, free ...
Control Issues: Tips To Deal With Difficult Controlling Clients ...
Primary, detail, control screens, company, client, functions
Secure Your Network with AWS VPN Client Endpoint Connection: A Step-by ...
インテル® EMAでクライアントPCの管理を行う(クライアントPC接続編)|vPro友の会
PPT - Application Layer Functionality and Protocols PowerPoint ...
PPT - Introduction to PC Operating Systems - Server 2008 PowerPoint ...
1C:Enterprise 8.3. Client/Server mode. Administrator Guide. Chapter 2 ...
introduction_to_operation_modes_cpe_and_wbs_
Cisco Lightweight Wireless AP Modes
PPT - Types of Computer Networks PowerPoint Presentation, free download ...
Chapter5-Bypass-ClientSide-Control-Presentation.pptx
The Basics of Intel vPro | PPTX
Scope management | Estii
Relational Getting Started | PivotClient | ASP.NET | Syncfusion
PPT - CS-328 PowerPoint Presentation, free download - ID:1804789
What are Controllers? Types of Controllers - Electronics Coach
Exposing Events and Calling Respective C/AL Triggers from a Windows ...
PPT - Automated Client-Side Monitoring for Web Applications PowerPoint ...
Connection Modes
Manage access to Log Analytics workspaces - Azure Monitor | Microsoft Learn
Using System Configuration Configurationmanager In Net Core - Printable ...
Working with Clients — BasicOps – All‑in‑One Team Collaboration ...
MBTCP_ClientControlStatus
Studio Testing Modes | Documentation - Roblox Creator Hub
RT-Thread RTOS: AT Commands
Merlin Software