Showing 119 of 119on this page. Filters & sort apply to loaded results; URL updates for sharing.119 of 119 on this page
Equipment Leasing Blog | Clicklease
Clicklease - business chef - Clicklease
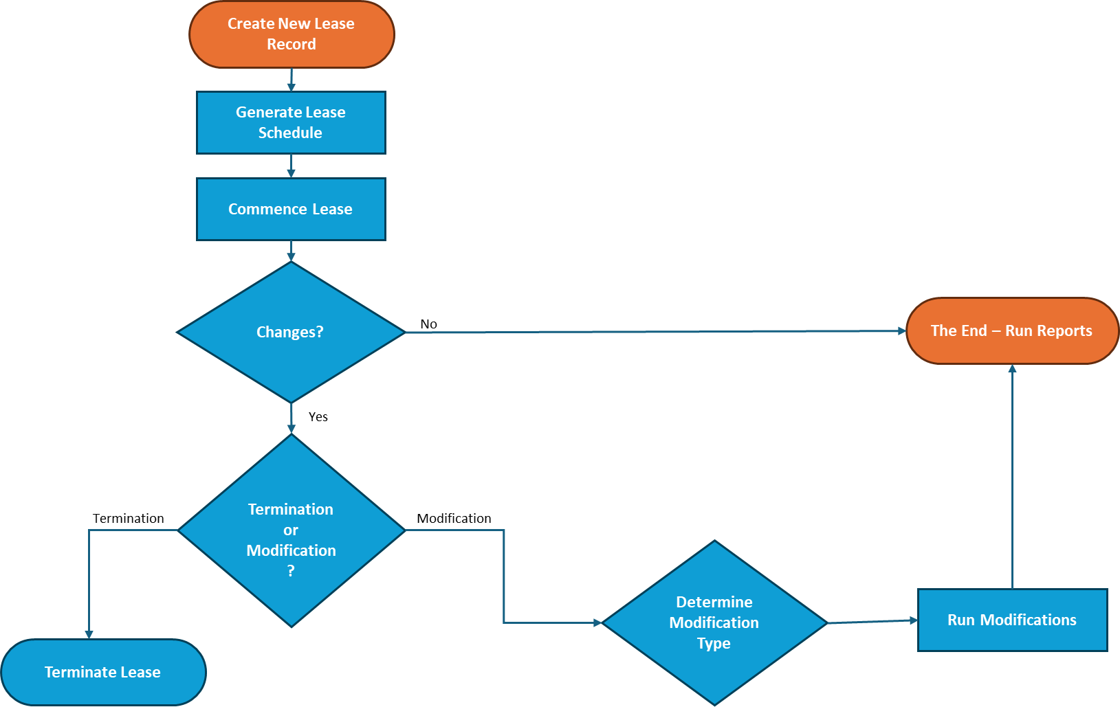
Lease Accounting Flowchart | Support Site
Clicklease - The F9 Cleaning Classroom
Leasing Process Flow Chart Property Management Process Flow - Flowchart ...
Clicklease Financing
Clicklease Financing FAQs – Premier Plasma CNC
PROCAM Special Financing - Get the gear you want today with ClickLease ...
ClickLease
Clicklease – Cloudray Laser
ClickLease Sp z oo - Nowa elektryczna Kia EV6, mieliśmy okazję ...
Clicklease
ClickLease Employee Perks & Benefits | Levels.fyi
Unlocking opportunities with Key Innovations and Clicklease - Key ...
Business Equipment Leasing Companies | Clicklease
What is Clicklease? | Clicklease
ClickLease Equipment Leasing Program - Daytona Outdoor Power
Manufacturing Equipment Leasing | Clicklease
Clicklease | Big Tex Trailer World
Flowchart for admitting the DLS lease | Download Scientific Diagram
Clicklease Small Business Financing Review - Is It The Right Option For ...
Clicklease on LinkedIn: #natmshow #trailer #financing
Clicklease Review 2026 - Pros, Cons & How to Apply
Flowchart Connectors: Uses, Types, Benefits, and Approaches
Clicklease Successfully Completes $220 Million Securitization
Clicklease Reviews | Read Customer Service Reviews of www.clicklease.com
With Clicklease as your leasing partner, you'll not only retain ...
Full Spectrum Laser Partners With Clicklease For Equipment Financing
Working at Clicklease | Glassdoor
Flowchart Symbol Flowchart S Angle Leaf Text Png Pngwing | My XXX Hot Girl
Free Troubleshooting Flowchart Template to Edit Online
Free Circular Flowchart Template to Edit Online
Clicklease FAQ - Advantage RVs
Lands Section Leasing – Division of Mining, Land, and Water
Flexible Financing for Dragonfire Workbenches & Toolboxes — Dragonfiretools
Lease Process PowerPoint and Google Slides Template - PPT Slides
Equipment Financing
The Ultimate Guide to ASC 842 Lease Accounting
Financing with ClickLease® – HTVMAX
City Sewing Machine Financing Options
Trailer Financing | Flexible Trailer Financing Options for You
Clicklease: Equipment Leasing for Small Business
PPT - Flow chart for accessing and using the equigroup leasing facility ...
Clicklease: Equipment Financing Leasing for Small Businesses
Repquip Financing
Spectacular Info About How To Buy Lease Returns - Unfuture38
Financing Available
Food Truck Financing › Firefly › Food Trailers | Custom Food Trucks ...
Financing Options on LasersOnly – Lasers Only
20k Easy Approval Financing for Small Business Equipment from ...
Tenant Resources | Real Estate and Leasing Services
#clicklease #smallbusinessfinancing #flexiblefinancing # ...
Start-your-business-with-clicklease
Ringley Group | Simplify processes with flowcharts
Free Printable Flow Chart Template | Template Samples
Financing for Trailers, Snow Plows & Salt Spreaders in PA
Home Stephen Roy Power Equipment North Smithfield, RI (401) 231-8210
Financing - North Alabama Trailer Sales
Trailer Financing in Arizona | Border Equipment
Accounting for lease modifications: A lessee perspective - AARO
Leasing
Renew Lease Process at Scarlett Packham blog
With Clicklease, leasing has never been easier! Help your customers ...
Equipment Leasing Baltimore: Top 5 Powerful Benefits 2025
Clicklease’s HR Team Became a Strategic Business Partner by Leveraging ...
Cargo Trailer Financing near Dubuque, IA | Avalon Service Center
Financing
How to build accounting flowcharts: visualizing financial workflows - Blog
Appendix B (AASB16_02-16_COMPapr21_07-21) | AASB
Identifying A Lease , Identifying a Lease – IPYGMC
Real Estate Transaction Flow Chart
How to Navigate the Commercial Leasing Process
Buy Now Pay Later DTF Printers | Laser Transfer Supplies
Operating Lease Meaning Examples How Operating Lease Works
How to tell if your lease contains a service element under IFRS 16 | IRIS
Equip your customers with the knowledge they need to make informed ...
Leases 101 New Accounting Standard Asc 842 Part 2 Finacco