Showing 108 of 108on this page. Filters & sort apply to loaded results; URL updates for sharing.108 of 108 on this page
Figure 1 from PERFORMANCE COMPARISON BETWEEN THE CLICK MODULAR Router ...
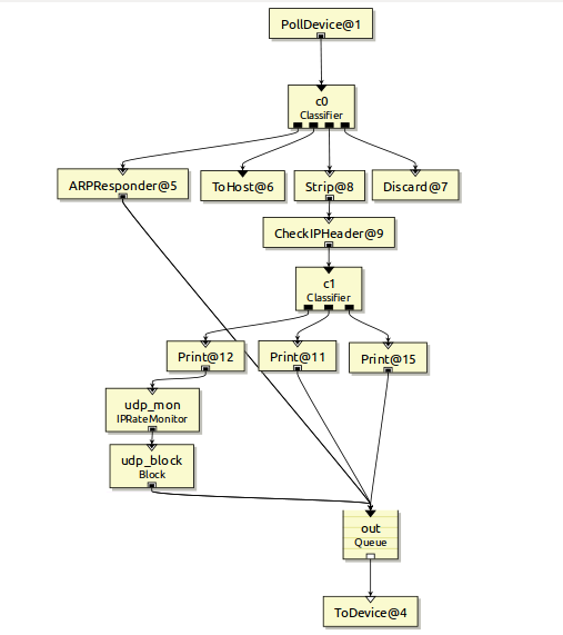
The Click Modular Router example | Download Scientific Diagram
Click Modular Router presentation | free to view
GitHub - pld-linux/click: Click Modular Router
Click Installation - Installation of Click Modular Router - PATS
Trying to install Click Modular Router and need /usr/src/linux to ...
Performance Comparison between The Click Modular Router and
Click modular router configuration of the implemented networking stack ...
(PDF) Performance comparison between the Click Modular Router and the ...
Click Modular Router : Introduction - Speaker Deck
The Click Modular Router - DocsLib
The Click Modular Router Eddie Kohler 2001 BARKER
Click Modular Router Thesis | PDF | Router (Computing) | Internet Protocols
SDN & NFV with POX and Click Modular Router - Carlo Alberto Scola
Figure 2.1 from The click modular router | Semantic Scholar
PPT - Enhancing Click Modular Router with Mobile Agents: Implementation ...
Figure 1 from The Click modular router | Semantic Scholar
(PDF) The power of batching in the Click modular router
Overloaded behavior for the Click Modular Router and the NetFPGA router ...
Click Modular Router | Graffletopia
Click modular router (MIT开发的click路由器)下载及配置_the click modular router-CSDN博客
Error in making click modular router in linux kernel · Issue #403 ...
Click Modular Router 事始め #Network - Qiita
Processing a packet at the R-GW using Click Modular Router. | Download ...
GitHub - sysml/clickos: The Click modular router: fast modular packet ...
OpenWRT实践3:Click Modular Router - 知乎
Cisco 1840 Series Modular Router – Used — ITAD Store
Enterprise Level Routers With Integrated Services Modular Router ...
2.3 HP Electronic Modular Router System - No. MRC23EVSK - Whitehead ...
What Does Modular Router Mean at Olivia Dunford blog
Click Modulator Router Implementation | Download Scientific Diagram
EVER Life Design - Click - Modular System - Black | Gessato Design Store
Modular router design | Download Scientific Diagram
Modular CNC Router Linear Drive Assembly Plans Notes Woodworking Tools ...
1: Example of a usual path of the Click Modular Router. | Download ...
[Click Modular Router] Using Handlers in userlevel
The Complete Modular Routers Guide! - YouTube
Figure 2 from Designing a Broadband Residential Gateway using Click ...
Figure 1 from Designing a Broadband Residential Gateway using Click ...
[Click Modular Router] Protocol implementation tutorial - intro
(PDF) Designing a broadband residential gateway using Click! modular ...
PPT - Dynamic In-Network Service Architecture with NetServ: A Modular ...
The Ultimate Guide to Modular Routers - YouTube
Table 1 from Designing a Broadband Residential Gateway using Click ...
[Click Modular Router] Clicky export diagrams in SVG
Introducing Modular Routers: The One Block Solution to Your Item ...
Intro to: Modular Routers - YouTube
N ETWORKED & D ISTRIBUTED COMPUTING S YSTEMS L AB Software Packet ...
PPT - High-Bandwidth Packet Switching on the Raw General-Purpose ...
PPT - Programmable Routers PowerPoint Presentation, free download - ID ...
PPT - Blackadder ICN Prototype PowerPoint Presentation, free download ...
PPT - Secure Mobile Networking Lab Exercise / Project PowerPoint ...
(PDF) Netml-ns3-click: Modeling of Routers in Netml/ns3 by means of the ...
15-744: Computer Networking - ppt download
PPT - Internet In A Slice PowerPoint Presentation, free download - ID ...
(PDF) Development of Vehicular Ad Hoc Network Routing Protocols using ...
PPT - Routers PowerPoint Presentation, free download - ID:5255299
GitHub - OnyxDurga/fastclick_dpu: FastClick - A faster version of the ...
Open Source Projects - juanbaptiste.tech
扩展板模块(12)
An Advanced Strategy for Addressing Heterogeneity in SDN-IoT Networks ...
On-Chip-Network之Router Microarchitecture_microarchitecture of network ...
SIGCOMM'16 Talk Transcription: ClickNP | Bojie Li
Figure 1 from Teaching Experience Publications Graphic Design Statement ...
PPT - 80s Craft Cocktails - The Woo Woo NYC PowerPoint Presentation ...
PIs: Sonia Fahmy Ness B. Shroff PhD Student: Roman Chertov - ppt download
Our Process | click-modular
Switching and Routing – Express Automation
What are Routers in Networking? - STL Tech
PPT - A Comparative Study of Extensible Routers PowerPoint Presentation ...
PPT - Data Center Networks and Basic Switching Technologies PowerPoint ...
BEC Technologies, Inc. on LinkedIn: We proudly announce our new Multi ...
Juniper PTX10000 line of Routers | HPE Store Sweden
Adaptive Dataflow: A Database/Networking Cosmic Convergence Joe ...
Josep Silva's Web Site
Electronics | Free Full-Text | Mobile-Oriented Future Internet ...