Showing 101 of 101on this page. Filters & sort apply to loaded results; URL updates for sharing.101 of 101 on this page
White Alphabet Letter Word Unity On Stock Photo 2012853041 | Shutterstock
Alphabet Letter In Word Unity On Wood Background Stock Photo - Download ...
Letter block in word unity on wood background Stock Photo - Alamy
Letter U Charity Logo Template. Initial Unity Foundation Human Logo ...
Tile Alphabet Letter Word Unity On Stock Photo 2120641409 | Shutterstock
Wood Letter Word Unity Image & Photo (Free Trial) | Bigstock
Please clean up after your pet | Letter
LETTER NOTATION! - Unity C# Idle Game Tutorial Series (Ep.30) [2020 ...
Elegant 3D Gold Premium Text UNITY on Clean White Background | Premium ...
UI Text Appearing as "Typing", One Letter At A Time - Unity Engine ...
Elegant 3d gold premium text unity on clean white background | Premium ...
Premium Vector | Letter o unity logo design people logo community logo ...
Create an easy, reliable, and clean UI in Unity - LogRocket Blog
Basic Letter Pickup System in Unity - Unity C# Tutorial - YouTube
Clean Editor Layout for Unity | Utilities Tools | Unity Asset Store
How to clean unity project extra scenes – Artofit
clean letter text style design vector, clean writing in vintage cursive ...
Unity - Random Letter Generation [ Words With Fish ] - YouTube
Unity Clean Code GPT-Free Unity Script Enhancement
UNITY letter : Free Download, Borrow, and Streaming : Internet Archive
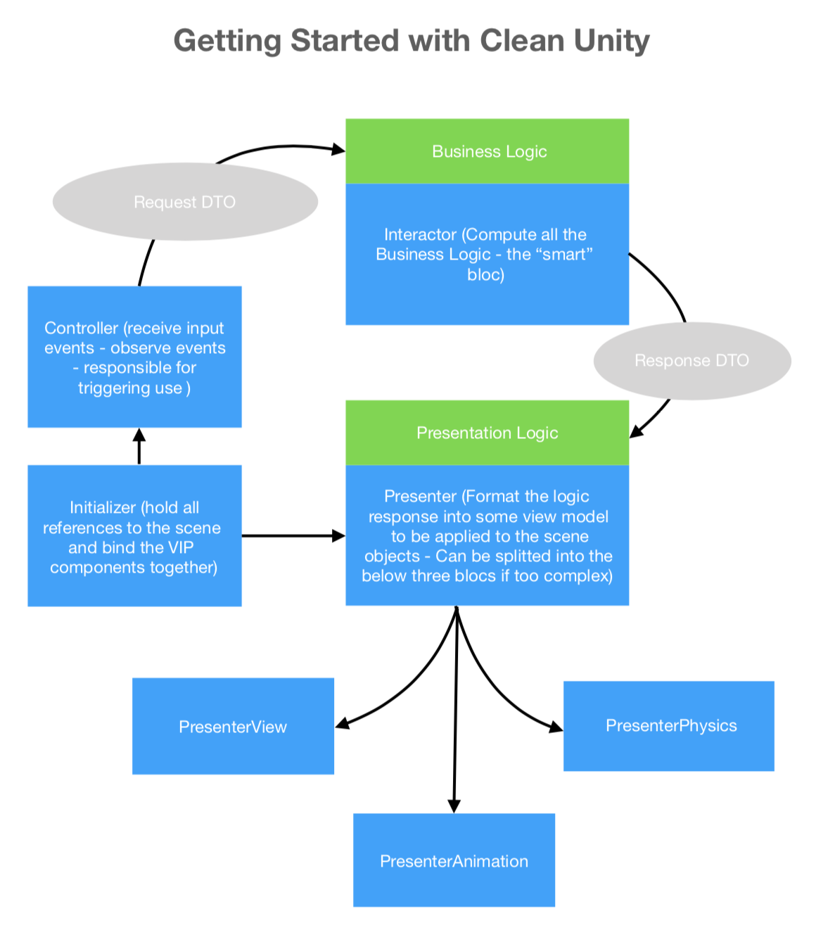
Clean Unity – The Clean Unity Architecture | one-week-apps.com
Unity Game Developer Cover Letter Examples - QwikResume
UNITY CLEAN WORKS - Updated April 2025 - Request a Quote - Nashville ...
LETTER FROM UNITY | PDF
How a field trip inspired thousands to sign CLT Unity Letter ...
Another Top 10 Tips: Clean C# Code for Unity Developers - YouTube
Creating Notes & Letters In Unity -- UI & Raycast Tutorial - YouTube
u letter, unity logo concept :: Behance
Unity SVG Lettering Typography Graphic by islanowarul · Creative Fabrica
Logo Unity | Graffiti alphabet, New business ideas, School logos
Unity Ink Hand Lettering Modern Brush Stock Vector (Royalty Free ...
Text Animator for Unity by Febucci
1,070 Unity Text Creative Font Stock Vectors and Vector Art | Shutterstock
Unity in block letters Stock Photo - Alamy
Unity - Human Hands Holding Colorful Letters 21587731 Stock Photo at ...
Word UNITY made of paper letters on light background Stock Photo - Alamy
Vector Stylized Unity Alphabet Font: เวกเตอร์สต็อก (ปลอดค่าลิขสิทธิ์ ...
Text in Unity - Mixed Reality | Microsoft Learn
Unity Font by Bintang Studio · Creative Fabrica
Unity | Dirt | Text Effect Generator
Word UNITY made of letters on wooden background Stock Photo - Alamy
Unity Font Stylish brush painted an uppercase vector letters, alphabet ...
Unity word graffiti style letters hand drawn Vector Image
Letter: Clean elections | Opinion | dcourier.com
‘Unity and Clean Election’ deliver development for Natha New ...
Letters: Fact & Fiction on Vibrio, SEQRA, Immigration & Clean Energy ...
Letters to the Editor: As Europe moves ahead on clean energy, Trump is ...
Letter: The economic advantages of clean energy are obvious. So why is ...
Unity Word Lettering ideas for Elementary & Intermediate Exam Students ...
Word UNITY made of letters with cubes on wooden background Stock Photo ...
Alphabet letters forming the word together on a clean white background ...
Unity hand drawn vector black line lettering Stock Vector Image & Art ...
Premium Photo | The word unity in wooden letters with a rope place for text
Resource Well: Children’s Ministry: Lesson: 2Lesson 23: Letters About Unity
Cut letters make the word unity on alpha channel background filmed in ...
Unity Letters Banner Border Stitches Stock Vector (Royalty Free ...
Motivational Quote Our Strength Lies Unity Stock Vector (Royalty Free ...
Unity — Letters By Gigi
Unity Single Word Letters Graffiti Style Stock Illustration - Download ...
Unity In Letters PNG Transparent Images Free Download | Vector Files ...
Interaction System [Part 1] - How to print out text letter by letter in ...
100,089 Clean Lettering Stock Photos, Images & Photography | Shutterstock
Unity harmony hi-res stock photography and images - Alamy
Unity Hand Lettering: ilustración de stock 1345970558 | Shutterstock
clean font alphabet 3050833 Vector Art at Vecteezy
Unity hand drawn vector line lettering. Vector graphic of Ukrainian ...
Unity of letters, handmade, 30x30 cm : r/Art
Unity Letters Design Art Vectorlettering Art: เวกเตอร์สต็อก (ปลอดค่า ...
Unity Tutorial Part 2- Module 3: Spawning Letters - YouTube
Unity Word Graffiti Style Lettersvector Hand Stock Vector (Royalty Free ...
Unity Letters
Free Community Letter Templates, Editable and Printable
Unity Letters Md Decal | Boardparadise.com
Letters 3D | 3D Environments | Unity Asset Store
2 new e-books to help you write cleaner code are now available - Unity ...
Unity Concept with Alphabetical Letters on Green Background
GitHub - Son1kXDev/replacefontunity: A simple Unity Tool that allow you ...
Unity Lettering Fineline Tattoo Design – Tattoos Wizard Designs
Text background color on some letters - Unity Engine - Unity Discussions
How do I make a background that exactly covers the text in Unity ...
Over 500 developers are protesting Unity by demonetising their games
Unity #frakone #calligraphy #calligraffiti #brushpen #handwriting # ...
Premium Vector | Clean Vector Text Effect Editable Alphabet Blue Soft ...
Unity - Manual: Font assets
Unity Word Doodle Page for New Year's Resolutions
How to create Unity Alphabets Tracing Game Tutorial! Sneak Peek - YouTube
89,082 Unity Text Images, Stock Photos, 3D objects, & Vectors ...
Vector illustration of a clean lettering. isolated on white background ...
Unity Hand Drawn Vector Line Lettering Stock Vector (Royalty Free ...
How to use custom fonts for Unity's Text component - YouTube
Is Iran divided? Secret letter, economic strain and nuclear talks fuel ...
TECO Customers Issue Letters to Utility’s Board Members Addressing Bill ...
Alphabet wood block letters forming the word UNITY, combining those ...
Typography Illustration Featuring Hands Carrying Letters That Spell Out ...
Creating A Beautiful Lettering Of The Word "Unity" |Brushpen Artwork # ...
Premium Vector | Creative cleanup editable text effect style vector