Showing 119 of 119on this page. Filters & sort apply to loaded results; URL updates for sharing.119 of 119 on this page
SOLUTION: Module 6 cell reproduction - Studypool
Module 2 Lab 1 Cell Reproduction COMPLETED.pdf - BIOS 1010 General ...
Module 5 - Cell Reproduction | PDF
BIOL 1345 Module 8 Cell Reproduction - DNA REPLICATION DNA must be ...
Biology Module 5 Notes: Reproduction Mechanisms & Cell Replication ...
Cell Reproduction Module 6: Mitosis and Meiosis Overview - Studocu
Grade 8 Science: Cellular Reproduction & Cell Cycle Module - Studocu
Module 6 Cell Reproduction 1 .pdf - UNIT I: CELL MODULE General Biology ...
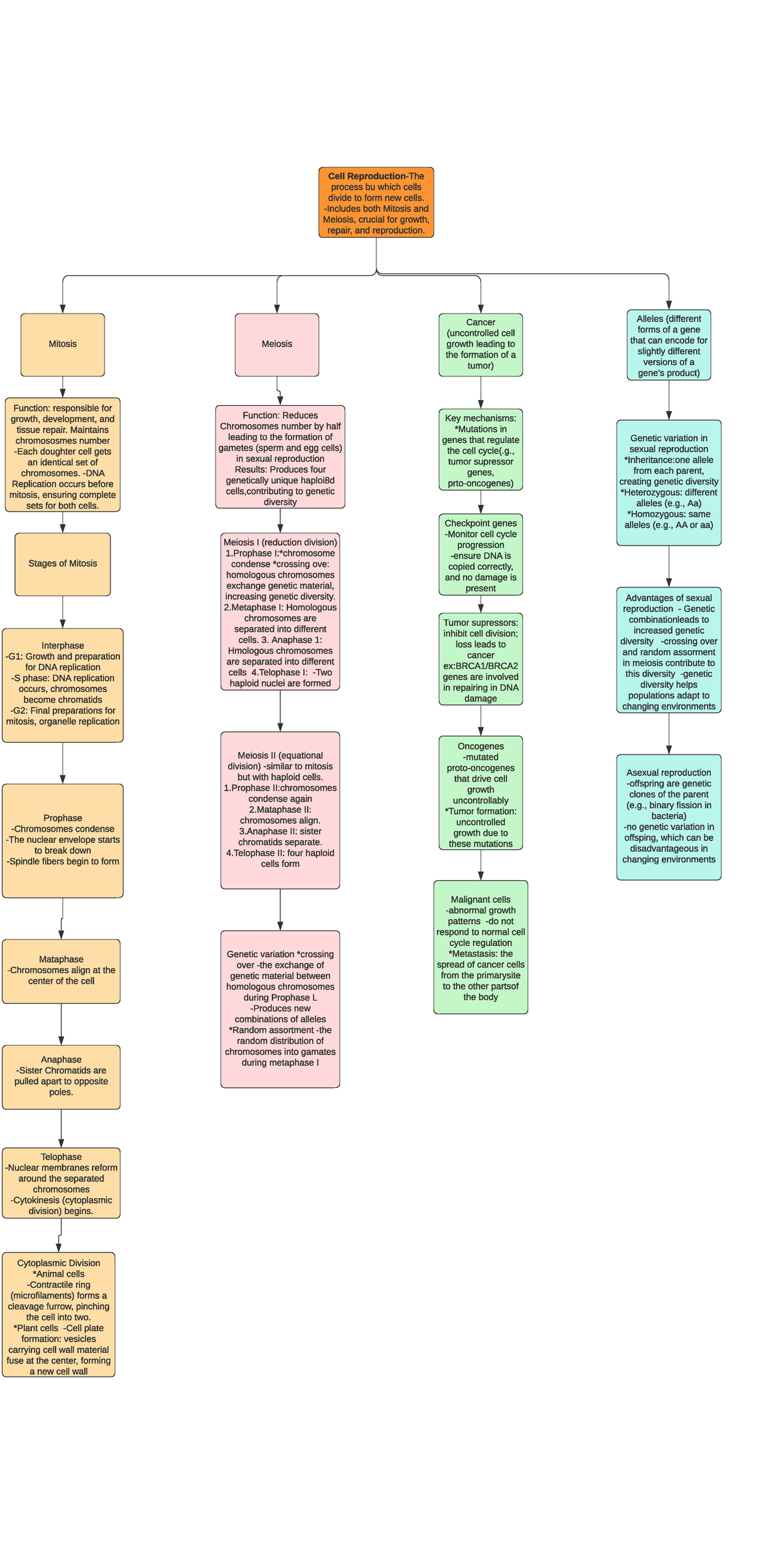
Cell Reproduction Module 6 concept map - Cell Reproduction-The process ...
4th Module 2 Cel Reproduction | PDF | Meiosis | Mitosis
G8 Q4M2 Cellular Reproduction 1 - Science Quarter 4 – Module 2 Cellular ...
Science 8 Quarter 4 Module 2 - Cellular Reproduction | PDF
Unit 4 - PPT BIOUM - Bu Ninul - Cell Reproduction | PDF | Meiosis | Mitosis
PPT - Cell Reproduction PowerPoint Presentation, free download - ID:2128220
Cell Reproduction Cycle
Cell Reproduction | PPTX
Basic Biology - Cellular Reproduction - Module 2 – Life Processes ...
Biology Cell Reproduction Bundle: Resources for Teaching Mitosis, Meiosis
Cell reproduction Unit Dir Sht rev15
Cell Reproduction Unit
PPT - The Cell Cycle and Cellular Reproduction PowerPoint Presentation ...
Unit 2 Reproduction Development Cellular Reproduction The cell
Unit 4 Cell Division Reproduction DNA I Mitosis
PPT - Cell Reproduction Unit PowerPoint Presentation, free download ...
The Ultimate Cell Reproduction Bundle by MoLo Academy | TPT
BIO G10 Unit 4- Cell Reproduction (1).pdf - dirzon
(PPT) Mitosis & The Cell Cycle Unit – Cell Reproduction Biology ...
unit 4 - cell reproduction - science biology
2 versions | Cell Reproduction Exam Test | Biology | Mitosis Meiosis ...
Unit 3 Cell reproduction Diagram | Quizlet
Control of the Cell Cycle | Cell Reproduction | Unit 2. The Cell - YouTube
PPT - Cell Reproduction PowerPoint Presentation, free download - ID:853379
Unit 4 cell reproduction
Cell Reproduction Diagram
The Cell Cycle | Cell Reproduction | Unit 2. The Cell - YouTube
Cell reproduction notes | PPTX
Unit 5 Cell Reproduction
BIOL1040 Module 2 Reproduction - BIOL1040 MODULE 2: REPRODUCTION SEXUAL ...
DNA, Cell Div & Reproduction – Science BC
Cell Growth And Reproduction
Reproduction Module 3 - ghyuj - Basic patterns of reproduction The ...
Cell Reproduction Study Guide by MoLo Academy | TPT
SOLUTION: Cell and cell reproduction - Studypool
Topic 3.1 Cell Reproduction Lecture Notes - Cell Biology Topic 3. Cell ...
Schematic Diagram Of Cell Reproduction - Circuit Diagram
Cell Reproduction
Cell Reproduction Concept Map
Unit 6 Cell Reproduction study guide Worksheet - WordMint
Cell Reproduction - UNIT BUNDLE - Biology DOODLE NOTES + Presentation
Cellular & Sexual Reproduction Full Module Reading Worksheet Bundle ...
Ga Virtual Learning: Biology: Cell Reproduction Unit Plan for 9th ...
Cell Reproduction Drawing at Lisa Rubino blog
Prokaryotic Cell Division | Cell Reproduction | Unit 2. The Cell - YouTube
Cell Division | Cell Reproduction | Unit 2. The Cell - YouTube
SOLUTION: Mitosis cell reproduction presentation - Studypool
2929A Module 9 Cellular Reproduction - YouTube
Grade 8 Science Module 2 Quarter 4 Cellular Reproduction | PDF
Cell Reproduction In Plants
Cell growth & reproduction | PPTX
PPT - Unit 7: Cellular Reproduction PowerPoint Presentation, free ...
Understanding Cell Reproduction: Mitosis and Meiosis | Course Hero
Understanding Cell Reproduction: From Single Cell to | Course Hero
Unit 3: Cellular Reproduction Diagram | Quizlet
Lesson 3: Cellular Reproduction in Sci 103 Module-LP - Studocu
Understanding Cellular Reproduction | PDF
BIO 2 - Biology - Prepared by: Samuel S. Zamora Jr. THE CELL CYCLE AND ...
Grade 10 Biology Unit 4 :Cell Reproduction-Introduction & 4.1 Cell ...
Exploring Cell Reproduction: Mitosis and Meiosis in Biology | Course Hero
Cellular Reproduction Models | 30 Task Cards | Grade 11 by Lesson Academy
Cellular Reproduction UNIT BUNDLE | Biology | Google Forms | TPT
Cell Division and Reproduction: Unit Plan by Gowitzka's Science Stuff
Cellular Reproduction Unit Student Notes Google Slides | TPT
QUARTER 4 MODULE 2 Cellular Reproduction.pptx
Cellular Reproduction | PPTX
PPT - Unit 2 – Reproduction and Development Cellular Reproduction ...
Biology 2 - Module 2 - Pre-Health Biology Module 2 - Cellular ...
Cellular Reproduction Unit Teacher Notes Google Slides | TPT
Cellular Reproduction Unit Notes Bundle by Sunshine Scientist | TPT
Mitosis, Cell Cycle, Types of Reproduction, Meiosis, Stem Cells Unit Bundle
PPT - Genetics Unit –Cell Reproduction PowerPoint Presentation, free ...
[BIO TEACHING MODULE] Cellular Reproduction & Genetics — Filipino ...
Cellular Reproduction Unit Study Guide | Biology Google Form | TPT
Cell Reproduction. - ppt download
BIOLOGY Unit 4 Notes Meiosis 1 Reproduction Types
PPT - Understanding Cell Growth: Limits and Division Processes ...
Cellular reproduction ppt | PPTX
Cellular Reproduction & Sexual Reproduction Science Notebook
Full Lesson- Cellular Reproduction by Curriculum That Matters | TPT
Unit 5 Cellular Organismal Reproduction Topic 1 The
Chapter 8 Cellular Reproduction | PPTX
DNA, Reproduction, & Cell Division - MEGA BUNDLE - BC Curriculum by ...
Unit 2.3 Cellular Reproduction | PDF
Understanding Cell Reproduction: The Key to Life's Continuity | Course Hero
Understanding Cellular Reproduction: Mitosis and Meiosis | Course Hero
Science BC
VCE BIOLOGY UNIT 4 EXAM REVISION - ppt download
Lesson 3 (Cellular reproduction)
Reproducing Cells
CELLULAR REPRODUCTION.pptx