Showing 120 of 120on this page. Filters & sort apply to loaded results; URL updates for sharing.120 of 120 on this page
CS 230 Module One Assignment UML Diagram and Description Mathew Dawson ...
CS 230 Operating Systems module one assignment (pdf) - CliffsNotes
CS 230 module 1 complete - CS230 - CS 230 1-5 Assignment Matthew Pyles ...
CS 230 Week 1 UML Assignment Jeffrey Sparks - UML Class Diagram Module ...
CS 230 Module 1 UML Diagram Assignment Overview - Studocu
Module 1 Assisgnment.docx - Jacob Smith SNHU CS 230 Module 1 Assignment ...
Solved Module One Assignment Guidelines and RubricC5 230 | Chegg.com
Module one UML Diagram Patel - CS230 - CS 230 Viren Patel 29/10/ UML ...
CS 230 UML Diagram Module One SNHU.png - | Course Hero
CS 230 Module One Quiz Diagram Text Version - CS 230 Module One Quiz ...
CS 230 Module One UML Diagrams Resubmit .docx - Kenneth M. Self May 5 ...
Module 6 Assignment CS230 - Garret Blake CS 230 Module 6 Assignment For ...
CS 230 Module Two Assignment Software Design Template(completed) - Chat ...
CS 230 Module Two Assignment Software Design - Park Station ...
CS 230 Module Two Assignment Software Design Template.docx - Chat Away ...
CS 230 Module Two Assignment Software Design - Chat Away Software ...
CS 230 Module Two Assignment Software Design - Software Design Template ...
CS 230 Module Two Assignment Software Design Template (2) - Software ...
SOLUTION: Cs 230 module two assignment software design template - Studypool
CS 230: UML Diagrams SNHU Assignment 1-5 Module 1 - CS230 - Ashlyn ...
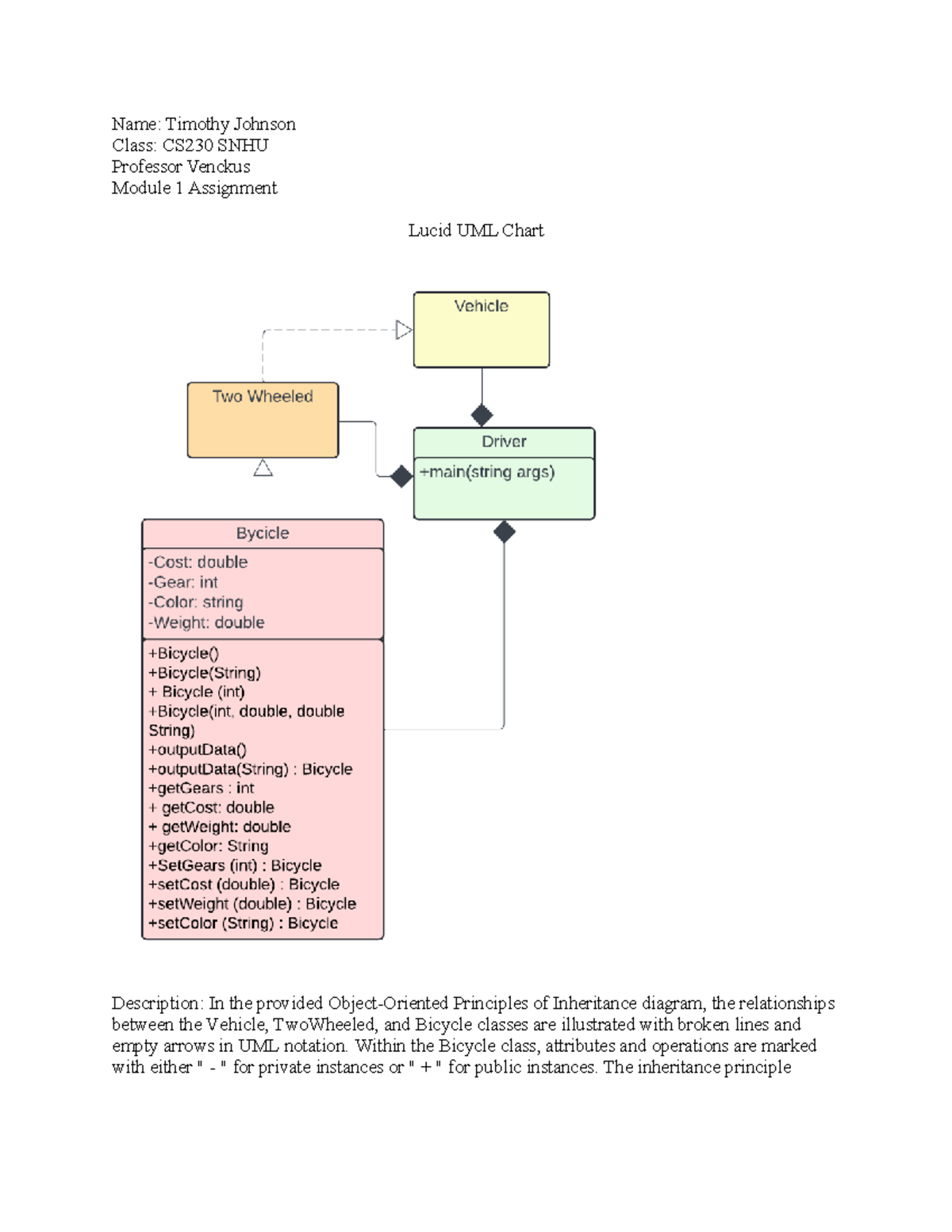
CS230 Module One Assignment Timothy Johnson - Name: Timothy Johnson ...
CS 230 UML Class Diagram Assignment for Operating Platforms - Studocu
Cs 230 Module 1: UML Class Diagrams and OOP Principles - Studocu
CS 230 Project One Milestone: UML Class Diagram Overview - Studocu
Module One Assignment Guidelines and Rubric - CS-230-H7628 Operating ...
CS-230 Module One Assignment Guidelines and Rubric.pdf - Overview ...
Module 1 UML Diagram and writeup.docx - Nicholas Small SNHU CS 230 5/3 ...
SOLUTION: Cs 230 1 5 uml assignment - Studypool
CS 230 Assignment 1-5.docx - Kris Haken CS 230 Assignment 1-5 Dr ...
CS 230 1-5 Assignment UML Diagrams.docx - SNHU CS -230 1-5 Assignment ...
uml 1-5 cs-230.docx - Pasco Logan CS 230 Assignment 1-5 10/29/21 The ...
cs 230 module 1 assignment.docx - Breanna Hodges CS 230 03/06/22 The ...
CS 230 Assignment 1.docx - In this UML diagram vehicle is the super ...
1-5 UML Assignment CS 230.docx - Douglas New 09/05/2021 CS 230 ...
CS 230 Assignment 1 | PDF | Creativity | Regulatory Compliance
CS 230 Module One.docx - In Lucidchart I created a UML Class Diagram ...
CS 230 Project One Milestone UML Diagram Text Version - If you use a ...
Assignment 1-5 UML 1 .docx - Anthony Marmolejo CS - 230 Operating ...
CS 230 Project One UML Diagram Text Version - CS 230 Project One UML ...
CS 230 Module 4 Journal - William Chatman II CS- Feb 4, 2024 Module 4 ...
CS 230 Module 6 Assignment.docx - Eyoel Tesfu CS 230 Operating ...
CS 230 Final Project One Software Design Documentation - Studocu
SNHU-CS230/CS 230 Module Two Assignment Software Design Template.docx ...
Project One Software Design Template finished - The Gaming Room CS 230 ...
CS 230 Winter 2024 Assignment 1: Number Systems and Boolean Logic ...
CS-230 UML Diagrams - 1-5 - CS - 230 7 September 2024 1-5 Assignment ...
CS 230 Project One UML Class - Driver Class Main (string) Two-Wheeled ...
CS 230 Winter 2025 Assignment 6 questions on caches and compilation ...
CS 230 6-1 Assignment Memory and Storage Management.docx - CS 230 6-1 ...
CS 230 Module Six Assignment.docx - Douglas New 10/08/2021 SNHU CS 230 ...
4-4 Journal - Module 4-4 Operating Platforms (CS230) - CS 230 Southern ...
CS-230 Module 1 Assignment - CS230 - The Vehicle class serves as the ...
CS230 Module One Assignment.docx - The UML class diagram shows the ...
Module One.docx - 1-5 Assignment CS230 Below is the UML Diagram. The ...
CS 230 Assignment: UML Diagrams for Inheritance Hierarchy - Studocu
CS 230 1-5.docx - 1 1-5 Assignment: UML Diagrams Portability is the ...
CS 230 Course Overview Infographic - CS 230 Operating Platforms Course ...
Module 1 assignment.docx - Derek Thurston CS-230 assignment 1-5 Date ...
CS 230 1-5 Assignment: Understanding UML Diagrams - Studocu
CS-230 Module 2 Assignment UML.pdf - CS-230 Module 2 Assignment UML com ...
CS 2301-01 - AY2023-T2: Discussion Assignment Unit 1 - CS 2301 ...
CS230 M1 Journal - CS- Module One Journal What occurs during the ...
Module Four Assignment Guidelines and Rubric - CS-230-H7628 Operating ...
SOLUTION: Module One - CS-230 Quiz - Studypool
CS230 M1 assignment - CS230 - CS The Vehicle class is inherited from ...
CS-230 Module Four Assignment Guidelines and Rubric.pdf - Overview Your ...
CS 230 UML.png - | Course Hero
CS 230 Project Software Design Template updated - CS 230 Project ...
cs-230 Module 2 Assignment UML.png - | Course Hero
Bicycle UML Diagram Braxton Morrow.docx - Braxton Morrow CS 230 Bicycle ...
mod01.pdf - CS 230 - Introduction to Computers and Computer Systems ...
CS 230 Project 1 Chrstian Cromer SSD - CS 230 Project Software Design ...
CS 230 Project 1 and 2 -Soft. Design template - Kislev Paguada 5/30/ CS ...
CS-230 Module Two Assignment Guidelines and Rubric.pdf - Overview In ...
hw01.pdf - CS 230 : Discrete Computational Structures Fall Semester ...
Elohim - CS 230 Project 1 part 1 - Creative Technology Solutions CS 230 ...
CS230 Assignment 1 - Since the driver class contains the main() class ...
ModuleOne FiveAssignment.docx - Christian Rojas CS-230 11/1/2020 Module ...
Module 1 Assignment.docx - Dakota McDonough CS-230 : Module 1 ...
CS230 - 1-5 Assignment UML Diagrams.docx - CS-230 1-5 Assignment: UML ...
CS230 Tanner Holbrook Assignment-1-5.docx - Running head: ASSIGNMENT 1 ...
CS-230 Assignment 1-5 UML Diagram Write-Up.docx - Nicholas Glover 5/7 ...
1-5.docx - Jim Clark CS-230 Assignment 1-5 8/31/21 The below UML ...
UML Diagram and explanation.docx - Keith Ellison CS 230-UML Explanation ...
Assignment 1 cs230.docx - Assignment 1-5 Chance Smith The UML diagram ...
CS230 - 1-5 Assignment UML Diagrams.pdf - Merrik Wright Operating ...
CS230 1-5 Assignment - UML Diagrams.docx - The oop principles ...
CS-230 6-1 Assignment Memory and Storage Management - Memory and ...
CS-230 Assignment 1-5 UML Diagram.jpeg - CS-230 Assignment 1-5: UML ...
SOLUTION: Module Two - CS-230 Park Station Manufacturing Software ...
1-5 Assignment UML Diagrams.docx - Noah Coleman March 6 2022 CS-230 ...
1-5 Assignment -UML Diagrams.docx - LaNise Essick Southern New ...
CS-230 Operating SYS 1-5 Assignment UML class diagram.docx - Southern ...
1-5 Assignment.docx - Joshua Asari CS-230 January 9 2022 1-5 Assignment ...
CS-230 module 1-5 s - CS230 - The program driver class is Driver and ...
CS230 Project one UML class.pdf - CS230 UML classs Project One Chris ...
Solved * eclipse-workspace - CAUsers\peyti\Downloads\CS 230 | Chegg.com
Module 4 Journal CS-230 - Module 4 Journal The client-server pattern is ...
CS-230 UML Diagrams - Principles of OOP in Class Design - Studocu
CS-230 ModuleOne Quiz.docx - Identify the UML class diagram which only ...
bicycle uml diagram.docx - | Course Hero
UML Project 1 Milestone - CS-300 - Ashlyn Saucier CS–230: Operating ...
CS-230 1-5 UML Diagrams.pdf - CS-230: 1-5 UML Diagrams Keerut Sodhi ...
GitHub - tjhartline/SNHU-CS-230: CS-230 course assignments and projects ...
1-5 Assignment- UML Diagrams.docx - James Carver CS-230-R1980 9-2-2021 ...
CS-230 Project 1 Milestone UML Diagram.png - | Course Hero
CS230 1-5 UML Diagram.docx - 1-5: UML Diagram Barbara McKenney 02/06 ...