Showing 120 of 120on this page. Filters & sort apply to loaded results; URL updates for sharing.120 of 120 on this page
2D and 1D CNN model input type and kernel slide direction [18 ...
(a) CNN model consisting of two convolution layers with a kernel size ...
Single kernel CNN model structure [8]. | Download Scientific Diagram
The performance model of our CNN kernel design on one CG of SW26010 ...
Effect of kernel size and filter numbers on CNN model performance for ...
Comparison between kernel implementation and DCASE CNN model | Download ...
Proposed CNN architecture with each convolutional kernel size KSi and ...
CNN model structure Multiple sets of convolution kernels in the ...
Kernel calculation process chart of CNN model. | Download Scientific ...
A schematic diagram shows the data flow of the CNN model and our ...
Basic CNN architecture and kernel A-typical-CNN. | Download Scientific ...
Pre-trained CNN Model Architecture | Download Scientific Diagram
The Convolutional Neural Network Cnn Architecture The Cnn Model CNN
The overall structural design of the CNN Model of our proposed system ...
The 2D-CNN model consisting 2D convolutional operation with kernel size ...
The upper panel (a) shows the conventional CNN model on the image ...
Dynamic Kernel CNN-LR model for people counting | Request PDF
CNN model architecture It is critical to the structure of CNN that we ...
3D- CNN with kernel size (5 × 5x5) and four convolutional layers ...
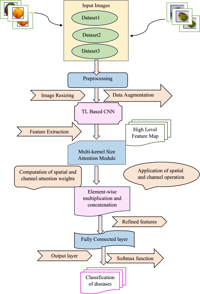
A Multi-kernel CNN model with attention mechanism for classification of ...
Convolutional Neural Network | CNN Model Optimization with Keras Tuner
CNN Layers and Kernel size parameters. | Download Scientific Diagram
The impact of the size of the CNN kernel on classification accuracy ...
The block diagram of CNN architecture. A CNN model automatically learns ...
Our CNN model and parameters. | Download Scientific Diagram
Pipeline to interpretate CNN models by adjusted kernel transformation ...
Optimizing CNN Kernel Sizes for Enhanced Melanoma Lesion Classification ...
CNN architecture from Yi et al. (2021). K is kernel size. D is the ...
Overview of CNN model architectures. The accuracy is calculated at the ...
Illustration of proposed regression-deep CNN with number of kernel used ...
Parameters tuning of CNN model: (a) convolutional kernel size, (b ...
Architecture of CNN Model | Download Table
Multichannel CNN with kernel size 2,4. | Download Scientific Diagram
The complete internal structure of the CNN model for image ...
The schematic diagram of the basic CNN model [Colour figure can be ...
Parameters of encoder. Kernel shape of 2D CNN layers is represented as ...
How to choose the size of the convolution filter or Kernel size for CNN ...
Our CNN model framework | Download Scientific Diagram
Proposed CNN layers and kernel sizes. | Download Scientific Diagram
Effects of changing the ST-CNN model convolutional kernel size ...
The impact of Convolutional Kernel Size on CNN Models (Photo credit ...
Figure A1. An adaptive CNN Implementation with kernel dimensions, Kx ...
The Convolutional Neural Network Cnn Architecture The Cnn Model
All about convolutions, kernels, features in CNN | by Abhishek Jain ...
Layout of CNN and QCNN. The top half represents the overall structure ...
The typical architecture of CNN and a convolution kernel: The process ...
CNN for Deep Learning | Convolutional Neural Networks - EU-Vietnam ...
Architecture of the used 1D wide-kernel CNN model, inspired by [6]. The ...
The structural of the CNN model. The hyperparameters p, f, s and c ...
Architecture of two-layer 1D CNN model. 2.5.3. Three-Layered 1D-CNN The ...
Components of the multi-kernel CNN block | Download Scientific Diagram
(A) The small/larger/largest CNN model. For the small CNN í µí± = 2 ...
Convolutional Neural Networks | Understand the Basics of CNN
Architecture of CNN models used in the study. (a) CNN-1D model. (b) CNN ...
The construction of the CNN model. | Download Scientific Diagram
Frontiers | Anticancer Peptide Prediction via Multi-Kernel CNN and ...
shows the 1D-CNN model architecture used in this paper. The ...
Visualizing Kernels and Feature Maps in Deep Learning Model (CNN) | by ...
Part 3: Using CNN Models – Applied Soft Computing
3D CNN demonstration (kernel size = 3×3×3). | Download Scientific Diagram
Schematic structure of the neural network (a two-dimensional CNN ...
Structure of multilevel CNN. The kernel size in our method is 2, 3, and ...
Proposed SAT-CNN model architecture The term kernels is used as a ...
Architecture of the CNN model. The CNN architecture comprises 3 layers ...
Multi-Kernel 1D CNN
A schematic of (a) ANN and (b) CNN with two-dimensional convolutional ...
The structure of the multi-resolution CNN model. The Numbers in each ...
Research on a Convolution Kernel Initialization Method for Speeding Up ...
Illustrated procedure of 1D Dilated-Causal CNN. The kernel size of the ...
machine learning - In CNN, do we have learn kernel values at every ...
Structure of CNN for motion kernels prediction. It is composed of 6 ...
Convolution Neural Networks :Guide for your first CNN Project using ...
Proposed CNN architecture with rectangular kernels | Download ...
Block diagram of multi-kernel CNN based discriminator. Here, K, S, C ...
An illustration of the architecture of our CNN. The CNN we used ...
The architecture of the proposed CNN model. a There are N convolutional ...
A multi-kernel and multi-scale learning based deep ensemble model for ...
Structure of the CNN. FC: Fully connected layer; # @ m × n :(#: Kernel ...
Architecture of CNN model. | Download Scientific Diagram
CNN models used for feature extraction in an unsupervised form. (a ...
Illustration of the CNN model. | Download Scientific Diagram
CNN architectures and their expressivity. a, b Schematics of the CNN ...
CNN architecture. The numbers indicate filter/kernel sizes. All ...
The architecture of the customized CNN model. | Download Scientific Diagram
Proposed Shared kernel CNN-1D Architecture | Download Scientific Diagram
The performance evaluation of convolutional neural network (CNN) model ...
Architecture of the three-branch multi-stage CNN with corresponding ...
Kernels number for CNN and CNN* applied to ResNet | Download Scientific ...
Latest Computer Vision Research Proposes SLaK (Sparse Large Kernel ...
| Architecture of the deep learning model. CNN, convolutional neural ...
Convolutional Neural Network (CNN) in Machine Learning | GeeksforGeeks
Convolutional Neural Network (CNN) in a brief - Interactive Generation
Kernels (Filters) in convolutional neural network (CNN), Let’s talk ...
[CNN]Convolutional Neural Network
Understanding Convolutional Neural Networks (CNNs)
Kernels (Filters) in convolutional neural network - GeeksforGeeks
Python Tensorflow - tf.keras.layers.Conv2D() Function - GeeksforGeeks
Detailed Framework of The Multi-kernel CNN. | Download Scientific Diagram
The figure simply shows the network structure of the CNN, and focuses ...
Can anyone find the number of Neurons and Kernal Size on each layer in ...
Convolutional Neural Networks - Basics · Machine Learning Notebook
🤖 CNN(Convolutional Neural Network)을 이해하고 Pytorch로 구현해보자 | 내가보려고정리한AI🧐