Showing 120 of 120on this page. Filters & sort apply to loaded results; URL updates for sharing.120 of 120 on this page
Frontiers | Epigenetic control of CD1D expression as a mechanism of ...
((a)–(c)) Bacterial lipid- and glycolipid-presenting molecule CD1d in ...
Molecular basis of lipid antigen presentation by CD1d and recognition ...
Do antigen-presenting CD1a, CD1b, CD1c, and CD1d molecules bind ...
CD1d is initially expressed on the cell surface loaded with ...
The assembly of CD1d with iNKT cell antigen and its evasion. (a ...
CD1d expression and NKT cells in pLck-CD1d mice. (A) Transgenic ...
CD1d protects against hepatocyte apoptosis in non-alcoholic ...
CD1d highly expressed on DCs reduces lung tumor burden by enhancing ...
Lipid structure-dependent CD1d functional stabilization and ...
CD1d Endosomal Trafficking Is Independently Regulated by an Intrinsic ...
Ligation of intestinal epithelial CD1d induces bioactive IL-10 ...
The CD1d constructs used for identification of endogenous lipid ...
CD1d Tetramers - ProImmune
Mode of glycolipid presentation by CD1d to NKT cells. A CD1d molecule ...
CD1d dCODE Dextramer | Immudex
CD1d Monoclonal Antibody (51.1), eBioscience™ | Invitrogen (14-0016-82)
CD1d is rapidly and robustly induced by retinoids, and CD1d is also ...
Identification of self-lipids presented by CD1c and CD1d proteins ...
CD1d lipid loading at the crossroads of glycosphingolipid metabolism ...
Enhanced CD1d phosphatidylserine presentation using a single-domain ...
Topologic biochemistry and the assembly of CD1d with NKT-cell antigen ...
| Mouse CD1d molecules and their restricted cells. (A) Amino acid ...
(PDF) Enhanced CD1d phosphatidylserine presentation using a single ...
SARS-CoV-2 E protein specifically interacts with mature form of CD1d ...
CD1d expression in renal cell carcinoma is associated with higher ...
CD1d dependence of synthetic glycolipid antigen recognition by human NK ...
CD1d Monoclonal Antibody (Clone 59G)
Sequence alignment of CD1d and the NKT TCR from both human and mouse ...
CD1d deficiency increases serum autoantibody production in the ...
CD1d expression in lung tissue is reduced in patients with NSCLC ...
CD1d expression in paneth cells and rat exocrine pancreas revealed by ...
Structural Dynamics of the Lipid Antigen-Binding Site of CD1d Protein
巨噬细胞中 CD1d 依赖性脂质代谢重新布线调节先天免疫反应,Nature Communications - X-MOL
CD1d Monoclonal Antibody (1B1), Brilliant Violet™ 711, eBioscience ...
CD1d serves as a surface receptor for oxidized cholesterol induction of ...
(PDF) CD1d and CD1c Expression in Human B Cells Is Regulated by ...
Frontiers | Sortase A-Cleavable CD1d Identifies Sphingomyelins as Major ...
Nature子刊丨巨噬细胞脂质代谢的 CD1d 依赖性重新布线调节先天免疫反应 - 知乎
| CD1d is downregulated with all ex vivo pretreatments that induce ...
| CD1d presentation is disrupted by human herpesviruses. Lipids are ...
Absolute cell density and % of CD1d cells in MS lesions. A. Total cell ...
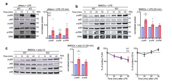
Comparison of responses of CD1d −/− and CD1d +/− pM to LPS ...
CD1d Selectively Down Regulates the Expression of the Oxidized ...
Inhibitory effects of CD1d + pM on OVA-specific CD4 + T cell ...
CD1d + pM display tolerogenic phenotypes in CIA-induced CD1d KO hosts ...
Cancer-associated fibroblasts express CD1d and activate invariant ...
Identification of CD1D transcript in human respiratory epithelial ...
Frontiers | Role of CD1d and iNKT cells in regulating intestinal ...
Iron-induced upregulation of cell surface CD1d is accompanied by an ...
Kinetics of CD1d maturation. A, C1R.CD1d cells (2 10 6 cells/ lane ...
(PDF) CD1d function is regulated by microsomal triglyceride transfer ...
Model for the assembly, trafficking and antigen presentation pathway of ...
B Cell Help by CD1d-Rectricted NKT Cells
CD1d‐Dependent Natural Killer T Cells Mediate Hypertension and Vascular ...
Frontiers | Contribution of NKT cells and CD1d-expressing cells in ...
Frontiers | The Extended Family of CD1d-Restricted NKT Cells: Sifting ...
Hiding Lipid Presentation: Viral Interference with CD1d-Restricted ...
CD1 lipidomes reveal lipid-binding motifs and size-based antigen ...
CD1d, a Sentinel Molecule Bridging Innate and Adaptive Immunity, Is ...
Four pathways of CD1 antigen presentation to T cells. - Abstract ...
Unedited allogeneic iNKT cells show extended persistence in MHC ...
iNKT cells recognize CRC cells in CD1d‐dependent and CD1d‐independent ...
Increased autoantibody production from adoptively transferred splenic ...
Mechanisms and Consequences of Antigen Presentation by CD1: Trends in ...
CD1d-restricted T cells regulate dendritic cell function and antitumor ...
CD1d+ primary MM cells present antigens to activate iNKT cell lines ...
The Immutable Recognition of CD1d: Immunity
脂类通过肠道CD1d调节外周血清素释放—小柯机器人—科学网
Lipid-Antigen Presentation by CD1d+ B Cells Is Essential for the ...
CD1d-Restricted pathways in hepatocytes control local natural killer T ...
CD1d‐iNKT Axis in Infectious Diseases: Lessons Learned From the Past ...
Crystal Structure of Vδ1 T Cell Receptor in Complex with CD1d-Sulfatide ...
CD1 assembly and lipid loading on native CD1. CD1 is assembled in the ...
CD1d-脂质抗原的非典型自然杀伤性T细胞受体识别。,Nature Communications - X-MOL
Structural determination of lipid antigens captured at the CD1d–T-cell ...
Structure of CD1d–α-GalCer complexed with the 9B4 δ/αβTCR. (a) Overview ...
Generation and characterization of CD1d‐specific single‐domain ...
Figure 1 from A Naive-Like Population of Human CD1d-Restricted T Cells ...
研究揭示CD1d分子介导非洲猪瘟病毒入侵的机制-综合动态-中国农业科学院哈尔滨兽医研究所
Lipids regulate peripheral serotonin release via gut CD1d: Immunity
Lipid metabolism, atherogenesis and CD1-restricted antigen presentation ...
CD1d-Dependent iNKT Cells Control DSS-Induced Colitis in a Mouse Model ...
CD1d-mediated Presentation of Endogenous Lipid Antigens by Adipocytes ...
Blocking the innate immune CD1d/NKT cell axis prevents the development ...
Presentation of bacterial lipid antigens by CD1 molecules: Trends in ...
Crystal structure of Vδ1 T cell receptor in complex with CD1d-sulfatide ...
Developing Understanding of the Roles of CD1d-restricted T cell Subsets ...
Top view of the CD1d-ligand structures | Download Scientific Diagram
Identification of CD1d–α-GalCer tetramer–reactive Vδ1⁺ cells expressing ...
PE-Labeled Human CD1d&B2M Tetramer Protein (Peptide free) | ACROBiosystems
Architectures of CD1d-α–GalCer-specific TCR CDR1 and CDR2 loops. The ...