Showing 117 of 117on this page. Filters & sort apply to loaded results; URL updates for sharing.117 of 117 on this page
Problem Tree An Project Design Matrix | PDF | Infrastructure | Economic ...
The Problem Tree Objective Tree and Log Frame Matrix | PDF
Burning a Binary Tree Problem (Find Minimum Time Taken)
Burning Tree | DSA Problem - GeeksforGeeks | Videos
Matrix Tree Theorem - Actually Explained
Problem Tree Template | PDF
The interaction with a burning tree model: the user sets a tree on fire ...
Problem Tree – MSP Guide
Online Campaigning: Get into the Crux of the Matter with Problem Tree ...
Burning Tree | Practice | GeeksforGeeks
Problem Tree & Objective Tree | GCF Concept Note Development | Climate ...
21. The Burning Binary Tree 🔥 | DFS-BFS Pattern | Binary Tree Tutorials ...
Problem Solving Matrix
The Problem Tree Exercise: Teaching Students to See Beyond the Surface ...
How we work with Cyber Security experts at Burning Tree | Burning Tree ...
Time To Burn Tree - Naukri Code 360
Problem Solving Matrix - Discover Your Solutions LLC
Problem Solving Matrix PowerPoint Presentation Slides - PPT Template
Transform Decision Tree into Matrix Operations.
Problem Tree Blank Template | PDF
Tree Matrix. The Tree Matrix Algorithm
(2,1,1) convolutional code |solved problem |Tree diagram - EngineersTutor
Dramatic Burning Tree Vector Detailed and Intense Design for Fire ...
Problem Tree Template
Burning Tree Stock Photos, Images and Backgrounds for Free Download
Talking in Code Using Matrices | PDF | Matrix (Mathematics) | Operator ...
3d large forest as matrix code with numbers showing some full trees
PROBLEM ANALYSIS. Root Cause Analysis Tree Diagram | Root cause ...
Problem Tree | PDF | Brainstorming | Cognitive Science
Problem Tree Analysis: Identifying Your Business Problems’ Root Causes
PPT - Developing Problem Tree & Solution Tree PowerPoint Presentation ...
Premium Photo | Burning tree on dark background Nature disaster concept ...
How Tree Matrix Works. Tree Matrix
Burning tree on transparent background | Premium AI-generated PSD
Problem Tree - SUA
Figure 3 from Burning a binary tree and its generalization | Semantic ...
Burning Tree Wallpapers - Wallpaper Cave
Figure 1 from Burning a binary tree and its generalization | Semantic ...
The Tree Matrix Algorithm. Tree Matrix
Problem Solving Tools Matrix | Problem solving, Problem solving ...
3d illustration of a realistic burning tree with smoke and flame sparks ...
Fault tree code and corresponding events. | Download Scientific Diagram
Variational Bayesian phylogenies through matrix representation of tree ...
Problem Solving Matrix PowerPoint and Google Slides Template - PPT Slides
Problem Tree | PDF
Figure 5 from Burning a binary tree and its generalization | Semantic ...
Premium AI Image | Pile of burning tree branches from deforested land
Problem Tree Analysis - The Compass for SBC
Dynamic Programming for Binary Tree Burning
Burning tree is a Biblical sight to behold (Video) | New York Post
Fault Tree Analysis 1 - Fire Use the Fault Tree | Chegg.com
Matrix Chain Multiplication - GeeksforGeeks
Burn the Binary tree from the Target node - Sarthaks eConnect | Largest ...
The Tree Burn Severity Classification Links Flame Length - Conceptual ...
Study on Burning Surface Regression Algorithm under Erosive Burning ...
Accident Burn Fault Tree Analysis | EdrawMax Templates
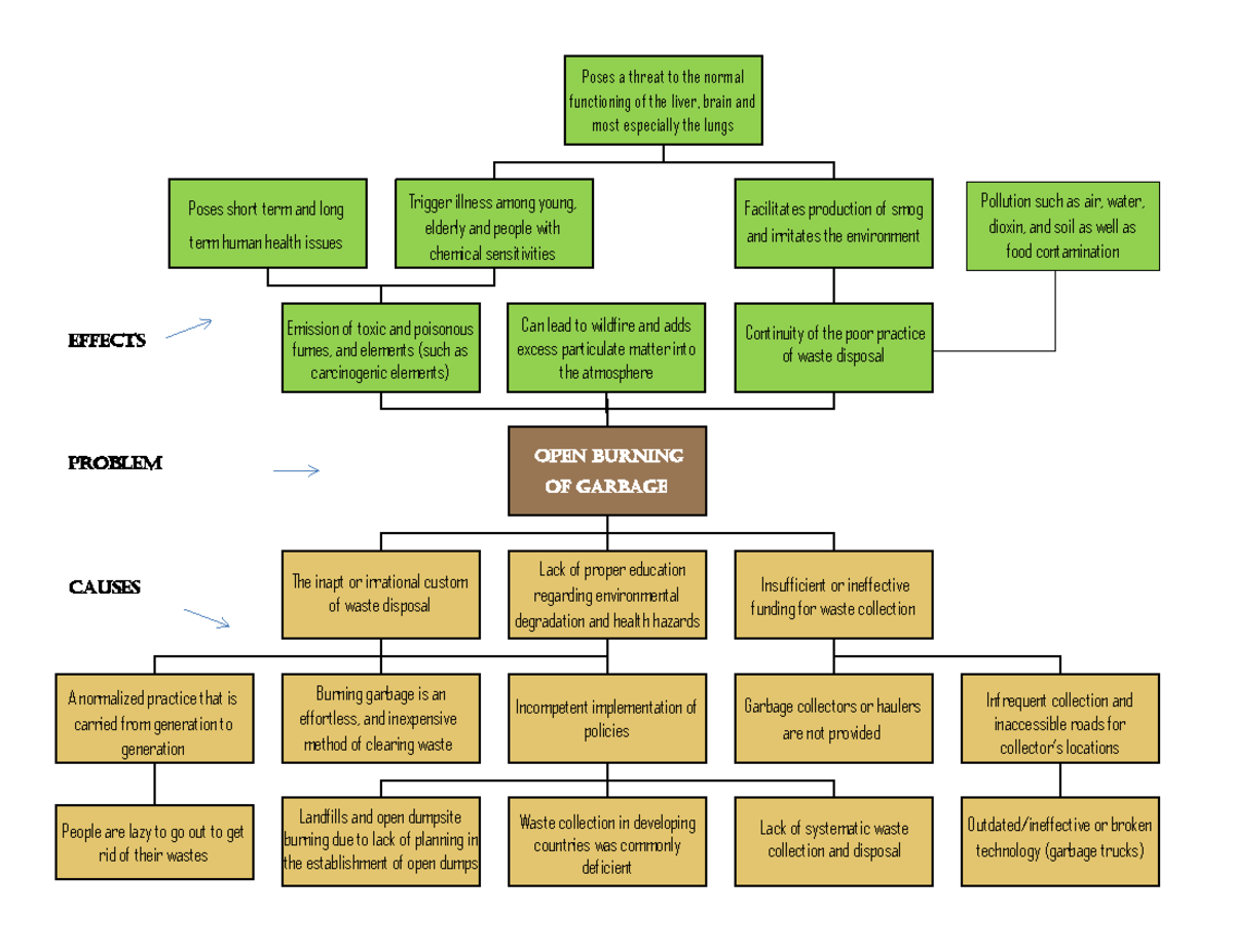
Problem-TREE Analysis of OPEN BURNING of GARBAGE Issues - Studocu
The Burning Number Conjecture is True for Trees without Degree-2 ...
Code-matrices of different decompositions for a problem with four ...
Burning Trees Meaning at Mark Cristobal blog
How to make a problem tree: its definition, elaboration and example
Debugging tree for the firefighters example after one answer | Download ...
Tree Damaging Activity Application at Inez Smith blog
Designing Problem Trees: A Step-by-Step Guide - Failure Hackers
Answered: We will be solving a problem on trees together! Here's the ...
Problem Trees Analysis at Dorothy Hood blog
Quenching Burn Fault Tree | Free Quenching Burn Fault Tree Templates
Solved Problem 1 Solve the matrix-chain-multiplication | Chegg.com
The 5 Incident Severity Levels – And a Free Matrix
Problem-Solving Decision Tree Template - Google Slides | PowerPoint ...
(PDF) Coding hazardous tree failures for a data management system ...
(PDF) On matrices potentially useful for tree codes
Problem Tree.pptx
Resource 6 Problem Tree: Step 1 Identify The Main Problem | PDF ...
Classification tree modelling. 1 = fires sustain, 0 = fires ...
Predicting Astrocytic Nuclear Morphology with Machine Learning: A Tree ...
Problem-solving Matrix | Issue Resolution Matrix | Comprehensive Matrix ...
SOLVED: The fault tree, shown below, was produced to analyze the ...
Solved The confusion matrices for the predictions of trees A | Chegg.com
trees – TikZ.net
Solved Draw the trees with Prufer | Chegg.com
PPT - Understanding N-Body Models of Celestial Aggregation and ...
PPT on Graph Theory ( Tree, Cotree, nodes, branches, incidence , tie ...
Problem-Analysis-Using-Problem-Tree-Approach-rev-2-1.pdf
Risk®
GitHub - Shreets/Forest-Fire-Detection: Model created using InceptionV3 ...
Two Simple Tools — Probability and Statistics
Solved 1. Let C1−C5 be binary codes generated by matrices | Chegg.com
Automatic Identification of Corrosion in Marine Vessels Using Decision ...
We leave it up to the reader to verify that these 6 reparameterizations ...
diagrams - How to create board game search tree? - TeX - LaTeX Stack ...
Bnap Problem-Tree - Sample | PDF