Showing 120 of 120on this page. Filters & sort apply to loaded results; URL updates for sharing.120 of 120 on this page
power - Bootstrap cap value and how it relates to fsw and duty cycle ...
Introduction and documentation - cap hpi bootstrap
TPS61378-Q1: Bootstrap cap acceptable effective capacitance range ...
Understanding Bootstrap Capacitor Function in Buck Converter Circuits
Bootstrap capacitor | All About Circuits
High-side driving with bootstrap approach and bootstrap capacitor ...
switch mode power supply - Bootstrap capacitor - Explanation ...
Bootstrap Capacitor Diagram | Bootstrap Circuit Selection Guide – JQCZC
1 Bootstrap Capacitor Charging/Discharging Paths [20] | Download ...
{629} Bootstrap capacitor explained - YouTube
MOSFET: Calculando o capacitor do BOOTSTRAP - YouTube
{972N} Bootstrap capacitor explained - YouTube
How to use bootstrap capacitor on MOSFET when the main power source is ...
The charging and discharging modes of the bootstrap capacitor ...
Explained: How to Properly Select Resistors and Capacitors in Bootstrap ...
Conventional recharging process of the bootstrap capacitor C3 ...
Driving High Side MOSFET using Bootstrap Circuitry - (Part 17/17)
Amplifier Bootstrap Capacitor at Eve Collie blog
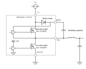
What is the bootstrap circuit in high-voltage IPDs? | 臺灣東芝電子零組件股份有限公司 | 台灣
Bootstrap Capacitor in Half-Bridge Drivers | Tutorials on Electronics ...
What are Bootstrap Capacitors?
Guide to Bootstrap Operation in a MOSFET Gate Drive Circuit - Education ...
How does the bootstrap capacitor of the Boot circuit work? - YouTube
Bootstrap capacitor design for high and low side gate driver - 大大通(繁體站)
What is the bootstrap circuit in high-voltage IPDs? | Toshiba ...
Bootstrap capacitor 정의좀 알려주세요! : 네이버 지식iN
A CMOS bridge rectifier with bootstrap capacitor technology [4 ...
Bootstrap capacitor (13.65 nF and 0.22 µF) charging/discharging voltage ...
Benefits of Ceramic Capacitors as Bootstrap Capacitors
Electronics: Bootstrap Capacitor Calculation - YouTube
Creating bootstrap mobile app with Capacitorjs - YouTube
What's a Bootstrap Capacitor, Hi Side & Low Side Driver, Inductive ...
Bootstrap capacitor - Explanation (2 Solutions!!) - YouTube
The bootstrap capacitor's charging in the switching stages 1 and 3 ...
Charging Bootstrap Capacitor
Bootstrap capacitor in power amplifier.... | All About Circuits
What is the principle of bootstrap CBOOT capacitor?
mosfet - Bootstrap Capacitor Selection with IR2110/3 - Electrical ...
Bootstrap capacitor transistor biasing - sherydavid
Understanding of DC-DC buck bootstrap circuit
mosfet - Bootstrap capacitor calculation - Which formula should I pick ...
Sizing bootstrap capacitor for Power Mosfet driver chip - Electrical ...
☑ Bootstrap Capacitor Calculation
Funcionamiento del capacitor bootstrap en un driver para mosfet de lado ...
The bootstrap circuit for a single-phase | Download Scientific Diagram
Electronics: Choosing bootstrap capacitor for MOSFET driver - YouTube
mosfet - How does a bootstrap circuit work and how can I calculate the ...
"Bootstrap Technology Explained The Role of Bootstrap Capacitors" - YouTube
Analysis of the working mechanism of the bootstrap capacitor
Electronics: Bootstrap capacitor (2 Solutions!!) - YouTube
h bridge - Is a bootstrap capacitors always required for mosfet drivers ...
App note: Bootstrap circuit in the buck converter – Dangerous Prototypes
Analysis of the working mechanism of the bootstrap capacitor of the ...
Analysis of the Working Mechanism of the Bootstrap Capacitor in Buck ...
mosfet driver - How to charge bootstrap capacitor to achieve 100% duty ...
Bootstrap capacitor - Programmer Sought
IRS2092 Como Conferir O VCC do Capacitor De Bootstrap - YouTube
Bootstrap | PDF | Capacitor | Electrical Network
Why is there a bootstrap capacitor in all DCDC chip designs ...
Figure 2 from Bootstrap Capacitor Charge Control Method for GaN-based 4 ...
The unusual bootstrap drivers inside the 8086 microprocessor chip
Electronics: How bootstrap capacitor voltage is added to source voltage ...
bjt - what is bootstrap capacitor in this circuit how does it improve ...
funcionamento capacitor de bootstrap - YouTube
Power Supply Design - Bootstrap Circuit - Power's Wiki
Sizing IR2110 high-side bootstrap capacitor ~ Tahmid's blog
Bootstrap Capacitors in Regulators | PDF | Mosfet | Capacitor
Solar Farm: High Performance BootStrap Capacitor use Low Side Driver ...
mosfet driver - Is it safe to "top up" bootstrap capacitors using a ...
Calculating Bootstrap Capacitor | PDF | Business
GitHub - chandru89new/elm-capacitor-bootstrap: Elm + Capacitor bootstrap
Bootstrap Circuit in the Buck Converter explained - Electronics-Lab
mosfet - How does a bootstrap capacitor power the gate? - Electrical ...
Función del circuito bootstrap - Electronica
Buck bootstrap cap的计算 - 知乎
Bootstrapped switched capacitor charge pump circuit. | Download ...
Hardware Design of Isolated Flying Capacitor Multilevel Converters ...
webooy - Blog
728 - O Capacitor "Bootstrap" na Saída de Áudio Classe AB - YouTube
bootstrap_capacitor - Electronics-Lab.com