Showing 109 of 109on this page. Filters & sort apply to loaded results; URL updates for sharing.109 of 109 on this page
Transistor PNP BD140 – Arduino Shop
BD140 transistor ทรานซิสเตอร์ - ขาย Arduino อุปกรณ์ Arduino คุณภาพดี ...
BD140 Transistor PNP1.5A/80V TO-126 ทรานซิสเตอร์ BD140 - Arduino ...
Transistor Bd140 Sot32 Arduino Kit 4pçs | MercadoLivre
Transistor Basics | BD139 & BD140 Power Transistor Tutorial - Arduino ...
TRANSISTOR PNP BD140 BD 140 NXP 50 PEÇAS ARDUINO | Shopee Brasil
BD140 - Transistor NPN - AutoCore Robótica - Arduino em Fortaleza, você ...
Transistör ile Anahtarlama PNP BD140 - Orçunca Technology
Pinagem - Pinout - Transistor - PNP - BD140 - Características | Gerador ...
BD140 Transistor Pinout, Equivalent, Uses, Features & Applications ...
BD140-16 bipoláris tranzisztor PNP 80V 1.5A – Techfun.hu – Arduino shop
Introduction to BD140 - The Engineering Projects
Transistor BD140 PNP | Tettsa - Tienda
LED Dimmer with BD140 PNP Transistor | CircuitBest
BD140 PNP Transistor (TO-126) from quartzcomponents.com – QuartzComponents
BD140 Transistor |How IR Receiver Work - YouTube
BD140 Transistor – Pinout, Specifications, Datasheet » ElectroDuino
Transistor PNP BD140 80V 1.5A TO-126
BD140 PDF Datasheet - 100V, PNP power transistor
BD139 BD140 Power Transistor Tutorial | How to use? | Pinout - YouTube
BD140 Transistor : PNP; Bipolar; 80V; 1,5A; 12W; TO126 [ 25 Pieces Pack ...
BD140 Transistor : Datasheet & Its Working
BD140 transistor pinout Electronics Projects - TRONICSpro
BD140 Transistor Datasheet, Equivalent | Bd140 Bd138 BD136
BD140 Datasheet - 80V, 1.5A, PNP Transistor
BD140 PNP Transistor Datasheet Pinout - TRONICSpro
Transistor Basics | BD139 & BD140 Power Transistor Tutorial - Hackster.io
BD140 Transistor Pinout, Datasheet, Equivalent, Circuit, and Specs.
Comprehensive Guide to BD140 Transistor
BD140 Datasheet - PNP Power Transistor - NXP
BD140 PNP Transistor: Datasheet, Pinout, and Equivalents
BD140 – Ecopech
BD140 Transistor Pinout, Features, Specifications and Applications — RG ...
BD140 PNP Bipolar Power Transistor 80V 1.5A TO-126 Package
Top5 projects using BD139 / BD140 / D882 transistor | simple ...
BD140 PNP Medium Power Audio Output Transistor
Jual Transistor NPN PNP BD 139 BD 140 General Purpose Arduino TO-126 ...
Gallery | Transistor Basics | BD139 & BD140 Power Tutorial | Hackaday.io
BD140 PNP medium 3A power transistor TO-126 – UGE Electronics Egypt
Transistor Basics | BD139 & BD140 Power Transistor Tutorial : 7 Steps ...
BD140 Transistor | Electro Kits
Transistor BD140
BD139 BD140 Transistors for Audio Power Amplifiers in Complementary ...
BD140 Datasheet (BD140_STMicroelectronics.pdf) | Transistor ...
BD140 Datasheet PDF and Replacements, Transistor Equivalent Finder ...
Transistor BD140 PNP. – Sieeg Ingeniería
Buy BD140 - PNP Si Transistor Online In India. Hyderabad
BD140 - Transistor - Products - ONAIR
BD140 transistor Stereo Amplifier | with Circuit Schematic - YouTube
Transistor BD140 - Comprar em Intertronix
BD140 PNP Bipolar Medium Power Transistor – Indian Hobby Center
BD140 - 1.5A 80V PNP - TO126 Transistör
BD140 TO-126 PNP Power Transistor – Hexa
BD140 Datasheet Meta Search
BD139 BD140 Power Transistor Tutorial How To Use? Pinout, 40% OFF
BD140 STMicroelectronics | Transistor, BD140, PNP -3 A -80 V SOT-32, 3 ...
BD140 PNP 80V 1500mA - MEGATRONICA
BD140 Transistor Pinout, Datasheet, Equivalent, Circuit,, 44% OFF
Transistor BD140 NPN -80V -1.5A 8W TO-126 · ConcaShop
BD140 Transistor Pinout, Equivalent, Features & Applications ...
BD140 - PNP Si Transistor
BD140 transistor bipolaire
BD140 Транзистор: характеристики и аналоги отечественные
BD140 General Purpose BJT PNP Transistor of TO-126 Package
BD140 ST Silicon PNP Power Transistor
BD140 PNP, 80V Transistor ( Pack of 10 Pcs) - Climax Components Inc
BD140 PNP Transistor 80V/1.5A | Majju PK
BD140 Datasheet (PNP Transistor) | Inchange Semiconductor
Bd140 Transistor Bd140-16 Original (10 Unidades) | MercadoLivre
AUDIO AMPLIFIER CIRCUIT|HOW TO MAKE AMPLIFIER USING BD 140 TRANSISTOR ...
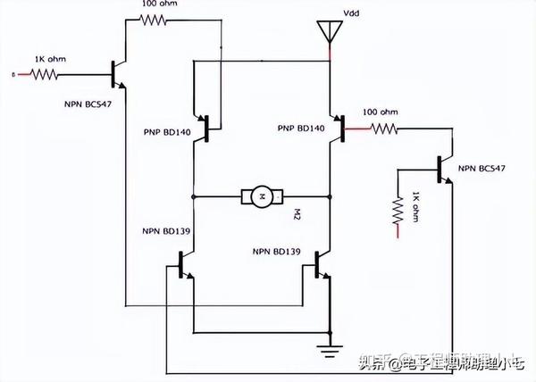
BD140三极管用什么来代替?一文帮你总结,轻松搞定选型替换 - 知乎
STMicroelectronics BD140-16 PNP Transistor, -1.5 A, -80 V, 3-Pin SOT-32 ...
BD140-C - SeCoS Corporation | Bipolar Junction Transistor
BD140-16 datasheet - PNP Silicon Transistors
BD140-16 STMICROELECTRONICS, Bipolar (BJT) Single Transistor, PNP, 80 V ...
BD140-16 pnp transistor complementary npn, replacement, pinout, pin ...