Showing 118 of 118on this page. Filters & sort apply to loaded results; URL updates for sharing.118 of 118 on this page
Artery | Structure, Function & Types | Britannica
Elastic Artery Function Blood Vessels | OCR A Level Biology Revision
Includes Arteries And Veins Structure And Function Of Blood Vessels
BLOOD VESSELS ARTERIES FUNCTION CARRIES OXYGENATED BLOOD AWAY
Arteries – functions, types, structure. Artery diseases – Healthy Food ...
Structure and function of arteries veins and capillaries | Blood ...
Capillaries Veins And Arteries Structure And Function
Artery Structure, Function, and Disease
Carotid artery | Structure, Function, Blood Flow | Britannica
Renal artery | Renal Function, Blood Flow & Anatomy | Britannica
Artery histology – Artofit
Radial Artery (Human Anatomy): Image, Functions, Diseases and Treatments
Solved Function of the ArteriesWhat is the main function of | Chegg.com
What is the Function of the Cardiovascular System? (Video)
12 1 The Function of Circulation SBI 3
Internal Carotid Artery - Anatomy, Function, and Clinical Significance
Solved Exercise 4 - Blood vessels of the human body. Artery | Chegg.com
Carotid Artery (Human Anatomy): Picture, Function, Diseases, Tests, and ...
The Effect of Cranio-Cervical Artery Stenosis on Glymphatic System ...
BIO - Circulatory System Organ Primary Function Heart -Propels blood ...
Blood Vessels: An Overview of Structure and Function in Circulation ...
artery diagram – Page 2
Anatomy and Function of the Coronary Arteries | Johns Hopkins Medicine
How the Pulmonary Artery Functions: 5 Things To Know | myPHteam
arteries function Diagram | Quizlet
Blood Pressure Regulation: Mechanisms, Arteries, and Kidney Function ...
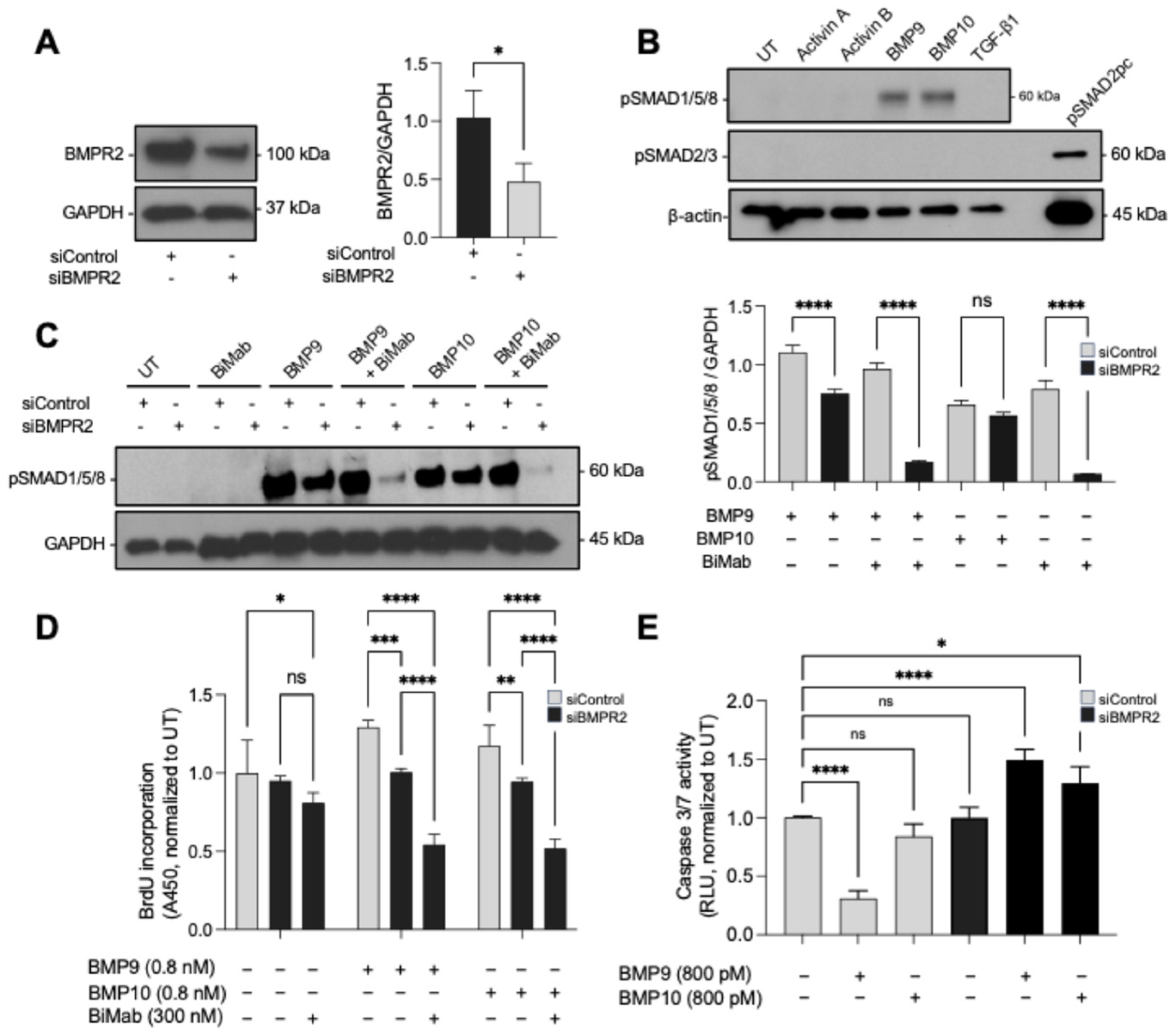
BMPR2 Dosage Gates BMP9/10 Signaling Output in Pulmonary Artery Endothelium
Describe the function of the heart. - Science | Shaalaa.com
Major Arteries of Head, Neck, and Body: Anatomy and Function Flashcards ...
Liver Structure and Function - Hepatology - MSD Manual Professional Edition
A 49-year-old man who suffered a basilar artery occlusion stroke ...
70 Heart Valve Function Diagram Royalty-Free Images, Stock Photos ...
Comprehensive Anatomy and Function of the Eyeball and Ocular Muscles | PPTX
Cardiomyocyte TGFB3 May Help Preserve Heart Function In Heart Failure ...
Thoracic Artery Diagram | Quizlet
artery and vein model Flashcards | Quizlet
Cardio Patho Study Guide: Key Concepts & Cardiac Function Insights ...
Assessing the Peripheral Vascular System: Structure & Function - Studocu
Shaping the Region | Broad Street, Big Impact: How a Downtown Artery is ...
9 Foods That May Help Naturally Reduce Artery Plaque for You and Your ...
CARDIOVASCULAR SYSTEM FUNCTION - Info Dear
Human Circulatory system HCS Heart and blood
Arteries Diagram
PPT - Anatomy of the Cardiovascular System PowerPoint Presentation ...
Circulatory System Students Learn About Components of blood
Circulatory System. - ppt download
Arteries (Human Anatomy): Picture, Definition, Diseases, & More
PPT - Heart PowerPoint Presentation, free download - ID:1808860
Arteries: Structure, Types, Functions & Common Diseases
Anatomy of arteries. Structure of blood vessel, 3d rendering Stock ...
Understanding Arteries: Your Bodys Highways
🥥 D3 Bio Knows! ☝️Do you know that Clinica D3 Bio The Superfood ...
Arteries - Here are the primary functions of arteries: 1. Transporting ...
LIFE SCIENCES TOPIC: TRANSPORT SYSTEMS IN MAMMALS | PPTX
Arteries And Veins Of The Body Diagram
What is Artery? - Health Benefits
Blood Circulation in Human Body | Notes, Videos, QA and Tests | Class ...
The human heart • Heart Research Institute
External heart anatomy | Anatomy.app
Arteries And Veins Diagram Heart
Blood Vessel Diagram: Over 8,304 Royalty-Free Licensable Stock ...
Blood Vessels Lecture 2 Notes: Structure, Function, and Classification ...
7,633 Parts Blood Stock Vectors and Vector Art | Shutterstock
Blood Vessels Overview and Functions - Studocu
Blood Vessels, Circulatory System: Structure, Function, and Regulation ...
ECP Therapy for Heart Disease | Improve Blood Flow
WEEK 7 Lecture P2 - Notes - BIO10004 WEEK 7 LECTURE P. ARTERIES ...
Heart Anatomy, Function, and Blood Circulation
[Bio] Components & functions of the transport system in human beings?
PatEdu.com : Heart Failure
Heart Anatomy · Anatomy and Physiology
THE CIRCULATORY SYSTEM Exercise Science Bell Work Vocabulary
Blood Vessels - 3B Circulatory System Model (Anterior View CHEST ...
Cholesterol blood hi-res stock photography and images - Alamy
For 20+ years I’ve helped patients improve their blood pressure ...
Blood Vessels & Veins Flashcards | Quizlet
Biceps brachii muscle: Origin, insertion, action | Kenhub
Cardiovascular system - Cardiovascular system Function: Circulation of ...
Circulatory System ALL ITS PARTS AND FUNCTIONS Fucntions
Cardiovascular System Basics: Heart Location & Functions (Study Sheet ...
Types of Blood Vessels - The Circulatory System Explained - The ...
Circulatory System Overview: Blood Vessel Anatomy & Functions - Studocu
10 Major Arteries and Their Functions: Understanding Human Circulation ...
arteries of the pelvis and lower limb Flashcards | Quizlet
Abdominal Part of Esophagus: Anatomy, Function, Blood Supply, MRI & CT ...
arteries (model) Flashcards | Quizlet
D-Transposition of the Great Arteries after Arterial Switch Operation ...
Red light shrinks plaques in the arteries in experiment. You can see it ...
Corn silk could be the hidden superfood that supports digestion kidney ...
Large Intrapericardial Cystic Lymphangioma: Encircling the Right ...
2,883 Oxygen Arteries 3d Royalty-Free Images, Stock Photos & Pictures ...
World Kidney Day 2026: How Diabetes, High Blood Pressure Quietly Damage ...
Why are there no valves present in arteries? It is not important if ...
Coronary Arteries: Blood Supply to... - Scoolam Foundation | Facebook
Scapular system hi-res stock photography and images - Alamy
Faculty Collaboration Database - Mitochondrial Oxidative ...
Cerebral Arteries Branches: Anatomy and Key Names Flashcards | Quizlet