Showing 102 of 102on this page. Filters & sort apply to loaded results; URL updates for sharing.102 of 102 on this page
AI-Powered Visual Testing | Applitools | Creati.ai
Applitools — The Automated Visual Regression Testing Framework - This ...
Visual AI testing from Applitools just expanded | App Developer Magazine
Applitools Extends Visual AI Testing to Native Mobile Apps - DevOps.com
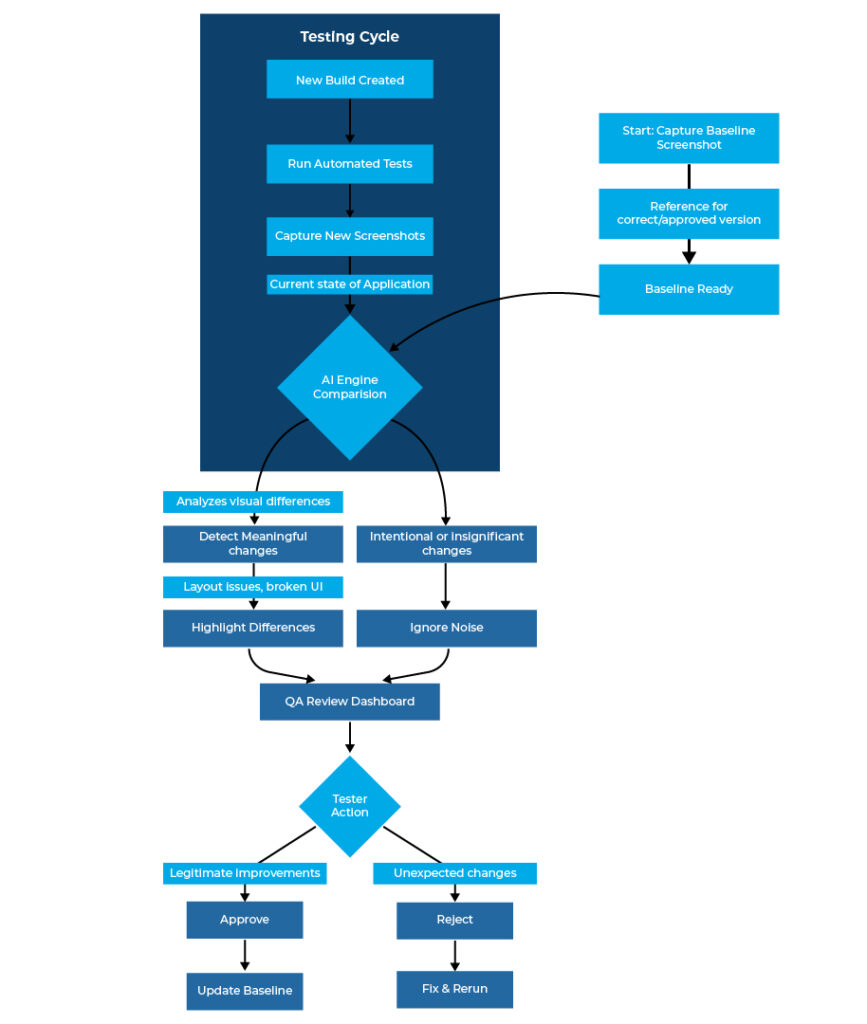
Visual Testing for Websites and Web Applications - Applitools
Applitools - Automated Visual Testing Tool for Applications - Business ...
Visual AI testing from Applitools just expanded
Powerful Visual Testing with Applitools - SEP
Because Eyes Don’t Lie - Visual Testing using Applitools Eyes | Specbee
酷站推荐 - applitools.com - Applitools Eyes | AI POWERED VISUAL TESTING ...
Applitools Benefits and Why Must We Automate Visual Testing
Visual AI Testing Using Applitools | PDF
Applitools – AI-Powered Visual Testing & Monitoring – Daidu.ai
Applitools Tutorial #1 | Introduction to Visual Testing | QA Automation ...
Getting started with Visual Testing using Applitools - @TPC, Feb2020 | PDF
Visual Mobile App Testing With Applitools and Kobiton
Applitools Eyes - Introduction to Automated Visual Testing - YouTube
Visual Testing using Applitools
Applitools Eyes uses AI visual testing to detect UI Accuracy
Applitools Eyes | AI-Powered Visual Testing For Sites & Apps
Flexible Test Creation with AI - Automated Visual Testing | Applitools
Best Applitools Alternatives for Visual Testing | by Sarah Thomas | Aug ...
Automated Visual Testing & Monitoring with AI - Applitools Eyes
Visual Testing with Applitools Eyes (intro + workshop) - The Bright Academy
Getting Started with Visual UI Testing for Android Apps with Applitools ...
Visual Regression Testing With Applitools - Testing with Renata
Visual Testing for Mobile Apps with Applitools
Applitools — The automated visual regression testing framework | by ...
Guide to Regions Check: Mastering Visual Testing with Applitools
Automated Visual Testing Analysis Tools - Applitools
Master Visual Testing with Applitools and Selenium in C#
The Power of Visual Testing with Applitools - ⋮IWConnect
Get the 2019 State of Automated Visual Testing Report | App Developer ...
Intro to Visual Test Automation with Applitools Eyes | PDF
Intro to Visual Test Automation with Applitools Eyes | PPT
A Comprehensive Guide to the Applitools Eyes for Automated Visual ...
Best 10 Visual Testing Tools You Need to Know About in 2026
Visual Regression Testing | 6 Tools to Use
Applitools: AI-Powered Visual Testing & Monitoring Solution | tyy.AI Tools
Automated Web UI and Visual Testing - AI-Powered End-to-End Testing ...
Applitools: AI-Powered Visual Testing and Monitoring for Apps
Applitools:AI-powered visual testing platform enabling automated ...
Enhancing Test Automation With Visual AI Using Applitools
Best Visual Regression Testing Tools 2024: Top Picks for Accuracy ...
Best Practice Guide: Automated Visual Testing - AI-Powered End-to-End ...
Applitools: AI-Powered Visual Testing
Visual testing for React and Storybook - Automated Visual Testing ...
Applitools Expands Visual AI Accessibility
Mobile Visual Test Automation with Applitools Eyes and Appium
Test Validation with the Intelligent Testing Platform - Applitools
8 Best Automated Visual Testing Tools (Free and Paid) in 2025
Applitools Alternative - testRigor AI-Based Automated Testing Tool
How Do I Validate Visually? - AI-Powered End-to-End Testing | Applitools
Flexible Test Creation with AI - AI-Powered End-to-End Testing | Applitools
Top 7 Visual Regression Testing Tools in 2025
Introduction to front-end testing. Part V. Visual testing | MSOFT
Automatically Run Visual Tests on Every Netlify Deploy
Applitools alternatives • Chromatic
Best Software Testing Tools for QA Teams in 2026: Top Picks by Use Case
Generative AI for Software Testing
How to Visually Test a Remix App with Applitools and Cypress - AI ...
AI-powered Testing Tools - TestingDocs
7 Tools for Testing Software Without Code in 2021
Applitools Introduces UI Version Control - AI-Powered End-to-End ...
Applitools: AI-Powered Visual Test Automation for Superior Digital ...
GUI Testing: A Complete Guide
AI-Driven Test Failure Analysis Without SDKs: A Governed Self-Healing ...